3DEXPERIENCE Edu | Students
3DEXPERIENCE ENGINEER for Students renewal
Hello, I have 3DEXPERIENCE ENGINEER for Students which is coming to its year end, however I do not seem to be able to extend the license for another year. Does anybody know if it is possible or do I have to subscribe to a new platform, which will mean I need to export all my data and reimport? On the SOLIDWORKS xDesign for Students it is the normal behaviour to renew at end of year but I do not see this opyion on the Catia side. Anyone know? Richard
Devashish Chaudhari - Champion Application
Sr no Information Category Student's Information 1. Photograph 2. Name Devashish Chaudhari 3. City and Country Pune india 4. School\University Name COEP Technological University Field:- Mechanical Engineering 5. Community Portfolio Links Community Posts University Projects 1. Design and Manufacturing of an Evaporative Cooler. 2. Design and Development of a Cooling jacket for a Formula Student Car. 3. Design and Development of a Abrasive Jet Machine. 4. Design and Development of Master
Team Innoforge: Engineering a Solution to Brake-Dust Pollution
For Aakruti 2025, our project focused on the challenge of brake-dust emissions, an issue that often goes unnoticed but plays a growing role in urban air pollution and public health. As a team @AS @KN @AS and myself, we set out to understand the problem deeply, explore existing gaps, and design a concept that could contribute to cleaner and safer mobility. The journey itself has been incredibly rewarding. Over the entire duration, we worked through research, brainstorming, and design cycles,
[Help] [Urgent] Paid Student License - "Access Denied" & User Not Invited (16 hrs+)
I purchased the 3DEXPERIENCE CATIA Student edition and received the official "Get Started" activation email 16 hours ago. However, I am completely locked out. Every time I follow the activation link (or try the portal directly), I get the error: "You don't have access... syed_cadia has not yet been invited to the platform." I know the standard troubleshooting steps and I have already tried all of them with no luck: Incognito / Private windows Clearing cache and cookies 3 different browsers
n,vm \
hkcfjgf
Discover My YouTube Channel Fully Dedicated to CATIA
If you’re passionate about CATIA, engineering, or 3D design, I’ve created a space just for you. My YouTube channel brings together a wide range of content to inform, inspire, and support both beginners and advanced users. What you’ll find on the channel: • CATIA News: Stay up to date with the latest features and industry updates • Tips & Tricks: Short, practical videos to help you work faster and smarter • CATIA History: Discover how the software evolved into a key engineering platform •
student edition editing toolbag gears ???
i would like to be able to modify a gear like the pitch dia or the amount of tooth on a gear. i am a school in quebec and i have a student license.. is this the reason we can modify those components as they appear as read only ??
Installation does not complete.(Catia V5)
Hello Team, I am a student user and I am unable to install CATIA V5 on my Windows system. I downloaded the installer from the student portal, but the setup does not start properly and the installation does not complete. Could you please guide me on the correct installation steps or let me know if there are any specific requirements for CATIA V5 on Windows? Thank you, Darshan Chobe
I need license for some product which is similar to MagicDraw 19.0 version, that I can draw UML diagrams
I need license for some product which is similar to MagicDraw 19.0 version, that I can draw UML diagrams
crash in Creative Design Experience
Hello community, when I try to create a sketch in CDE, I get a reproducible crash in 3DX CATIA 2026. I didn't have this problem in 2025x. Has anyone had the same experience?
Not able to access certification page?
I have subscribed the 3DEXPERIENCE Engineer for Students program during the offer period (CyberMonday Offer 80% off) . My account ID is OI000466404 – NAYAK_B. I am able to access all the learning content without any issue. However, I am unable to find or access the certification exam page anywhere in the platform. I am not seeing any option to start the certification test. Requesting the concern admin to guide me on where I can locate the certification exam or help me resolve this issue? I am
3DEXPERIENCE CATIA
I have recently purchased for 3Dexperience Catia but I was facing the installation to my laptop, I need someone help to solve.
Certification credits for student package
Hi I have the exact same issue as seen below from another customer but the reply to the answer was just that the problem was sorted in private chat. So my question is exactly the same: How can I have the credit to do a certification? I bought the 3DEXPERIENCE CATIA for Students pack, but it doesn't let me complete the 3DEXPERIENCE 3D Innovator - Associate certification because it says I need 2 credits. The package comes with 3 free certifications did I miss something? Could someone clarify
A mix of joy and disappointment
Let's start with the great news: my project for the SOLIDWORKS 30th Anniversary Competition was featured twice, once by 3DEXPERIENCE Lab and once by 3DEXPERIENCE Edu. I'm very happy and honored because a project I started for fun turned into something that even surprised me. I'm proud of the result and how well I represented the people who always support me. The sad part was discovering that, despite my model performing well and receiving many interactions on LinkedIn, the Brazilian participants
Live Tech Talk | AI-Powered MODSIM Drives Better & Faster Vehicle Development
📆 December 11, 2025 ⌚ 9:30 a.m. CET (Europe session) ⌚ 11 a.m. PST (Americas session) ▶️ Register here How can the automotive industry accelerate product development with AI while maintaining high performance, quality and reliability standards? Step into the future of product design validation in the concept phase with Virtual Twin Physics Behavior, an AI-powered MODSIM approach that enables the near-real-time prediction of simulation results. The Dassault Systèmes concept
Training materials related to Mold Design and Core & Cavity Design?
Hi all, Could anyone share training materials related to Mold Design and Core & Cavity Design? I’m looking for step-by-step guides, workflow explanations, or learning modules that can help me understand the complete design process, industry practices, and recommended methods. Thank you in advance!
SolidWorks with Lion dance
As we known lion dancing is a traditional Chinese culture, often seen in various festival celebrations and is extremely wonderful. But what happen when lion dancing meets SolidWorks? Now the Shenzhen Zhili Middle-School students can give us answer.
Conceptual Military Tank in SOLIDWORKS.
I'm thrilled to share some exciting news with you all. My latest design has managed to secure a spot in the prestigious Top 30 of the SOLIDWORKS at 30 Competition. This achievement is a significant milestone for me, and I'm genuinely proud of the work that went into this project. The competition is still ongoing, and while I'm aware that there's still a way to go, I can't help but feel a sense of accomplishment and optimism. The journey has been challenging, but every step has been incredibly
Serial number not delivered
Is there anyone on this insanely difficult to navigate platform that can help me get the serial number in order to activate my product? Edu Student Offers
Can i download SOLIDWORKS Design Premium for Students?
Hello, I am a student from UNET, Universidad Nacional Experimental Del Tachira. I was wondering if paying $60 would give me access to the platform? Thank you.
3DXW24 Champions Project MR Transformation | F1 Race
Hello Everyone, When Formula 1 designs came to the Champions Project, I had the idea of designing the race track I used to play on excitedly with my dad when I was little and racing F1 cars on this track. And that's exactly what happened. Now I've brought this project into the MR environment and was able to relive the excitement of the race track I experienced with my father years ago in my own living room. I would like to thank Nischal Naik, @SAS, @SMMR and @AQK, who participated in the
student account problem
Hello there, I paid for a license fir students and I have installed the program on another PC, Now that I want to download it on my personal pc, after the log in I don't see any orders or any possibilities to download my version. I don't get why should be so difficult, I have all the documents, this is unbelievable...May u help me pls? Edu
BASIC SOLIDWORKS MODEL
Create acube measuring 3oby 40 by50mm solidworks.cut a hole with radius10mm on any of the sides Edu SOLIDWORKS
𝐓𝐨𝐩 𝟑𝟎 𝐢𝐧 𝐭𝐡𝐞 𝐭𝐡𝐞 SOLIDWORKS 𝟑𝟎𝐭𝐡 𝐀𝐧𝐧𝐢𝐯𝐞𝐫𝐬𝐚𝐫𝐲 𝐂𝐨𝐦𝐩𝐞𝐭𝐢𝐭𝐢𝐨𝐧!… 𝐮𝐧𝐛𝐞𝐥𝐢𝐞𝐯𝐚𝐛𝐥𝐞 !! 🎉🔥
I’m extremely honored to share that I’ve been selected among the Top 30 finalists worldwide in the SOLIDWORKS 30th Anniversary Competition! Being chosen from so many talented designers and engineers around the globe is a huge milestone for me, and I’m grateful for the chance to showcase my work on an international stage. This achievement motivates me to keep pushing my skills in mechanical design, innovation, and advanced SOLIDWORKS workflows — and to continue creating meaningful engineering
SOLIDWORKS to Mixed Reality | Lamborghini
Hello everyone, With the support of many people participating in the Champion Project on 3DXW24, we created a virtual city. With the advancement of technology, we decided to transfer many projects in this virtual city to Mixed Reality (MR). We started with the Car Showroom and converted the Lamborghini model designed by @HZ using SOLIDWORKS and Power Surfacing into an MR project with SimLab Soft (SolidWorks Business Partner). Since Hasin also created the car's interior details, I made the car
Not able to access learning content
I have subscribed to the SOLIDWORKS xDesign for Students and 3DEXPERIENCE Catia for students during the CyberMonday Offer. I am happy that I have both the solutions deployed and received the Getting Stated email as well and my account ID is "OI000466228 - BEHERA_R". Below are some issues I am facing. 1. When I am clicking on the Access your Platform, I see only SOLIDWORKS xDesgin for Students 3D Dashbord. I don't see any 3D Dashboard for the 3DEXPERIENCE Catia for Students. 2. Under the
Where Can I Ask a VERY Elementary Question?
Hi, Please forgive my ignorance if my question and I don't belong here. I would like to install one of these products: (For a moment after pasting an image in the box above I was seeing what I wanted to paste. But then the image changed to something different and not at all relevant. So here is a URL for the material I am referencing: I have two questions: 1) which product is the better choice if I'll be using hardware with a GPU? Or do they both require a GPU? And 2) Can I install
I can't able to access the videos in certificate for solidworks xdesign
I can't able to access the videos in certificate for solidworks xdesign It was telling that the access was denied. Edu Student Offers xDesign Access Issue
Not able to Access the Learning Content
I have subscribed to the SOLIDWORKS xDesign for Students and 3DEXPERIENCE Catia for students during the CyberMonday Offer. I am happy that I have both the solutions deployed and received the Getting Stated email as well and my account ID is "OI000466228 - BEHERA_R". Below are some issues I am facing. 1. When I am clicking on the Access your Platform, I see only SOLIDWORKS xDesgin for Students 3D Dashbord. I don't see any 3D Dashboard for the 3DEXPERIENCE Catia for Students. 2. Under the
simulation abaqus
Infinite composite plate containing a circular hole subjected to a uniform tensile load E11(MPa)=50000; E22(MPa)=14500; G12(Mpa)=2560; v12=0.33; = 100MP inclining of axis x 45° Thickness = 1mm
Internal flow Acoustic case using Powerflow tool
Is there any reference simulation file for internal flow for acoustic study using PowerFlow tool? or any PDF manuel so that I can setup a similar case? Edu POWERFLOW
Cant Find Order to Renew
I am running the veteran/student activation, and it is almost a year and I am being reminded to update my license. When I go to the site and log in, it shows no orders. I did purchase the veteran/student product, but now I'm not sure how to renew it. Edu #
CHRISTMAS CUP IN SOLIDWORKS
I’m excited to share my submission for the Let’s Design Challenge. I wanted to highlight something simple, meaningful, and part of every celebration: a cup. ✨ My Concept: The Christmas Cup When we think about Christmas, we think about joy, sharing, warmth, and moments spent together. And in almost every festive moment—whether it’s hot chocolate, tea, or a holiday drink—there’s always a cup involved. That inspired me to create a beautifully designed, aesthetically pleasing Christmas Cup that
Issues on aseemblies parameters
Goodmorning everyone, I have created a set of 4 parameters and I created a design talbe with all the sets of values of those parameters. Now I want to create 4 OFFSET RELATIONS between planes, by setting this 4 parameters to the lenghts. I'm not able to understand how to link them. I also tried to create the design table choosing directly the lenght values of the offsets pre-created, but i cannot find the relations in the parameters that i can choose while creating a table, also by re-naming the
AAKRUTI 2025: Shaping Future Innovators Globally | Geo Finales | International Finale @3DEXPERIENCE WORLD 2026
AAKRUTI Innovation Competition empowers 10,000+ students across 37 countries to design, simulate, and innovate on the 3DEXPERIENCE Platform—building future-ready engineers through real-world learning. AAKRUTI Innovation Competition is the only student-led, end-to-end design and innovation contest powered on the 3DEXPERIENCE Platform. It has transformed from an India-only initiative in 2011 to a global innovation movement spanning 37 countries — making the future workforce ready today. AAKRUTI
How to download and install the CST Student version
Hello, I am a student from National Institute of Technology Rourkela. I need access to download CST Studio Suite Learning Edition. My SIMULIA Community account works, but the Download section does not appear and the CST LE page shows “Access Denied.” Please enable the following permissions for my account: - EDU_STUDENT_DOWNLOAD_ACCESS - EDU_PLATFORM_ACCESS My 3DEXPERIENCE ID (university email): 923*******@nitrkl.ac.in Thank you. Edu CST Studio SIMULIA
3D Curve Function
Is the 3D curve function deleted in the generative design shape app of CATIA? Edu 3DEXPERIENCE CATIA
HOW TO GET MY MECH DESIGN CERTIFICATION
I just finished the CATIA Mechanical Designer course i bought and i wanted to know hot to get my certification
📣 R2026x What's New | CATIA Visual Scripting and xGenerative Design
Hi Visual Scripters, It’s been a while since our last update because we’ve been hard at work on this major new R2026x release for CATIA Visual Scripting & xGenerative Design, which brings many new features along with a complete redesign of the interface. This update will be live next week on our cloud platforms. We hope you will appreciate all these changes. As always, feel free to share your feedback so we can fine-tune or correct anything that may need adjustment. R2026x CATIA Design
issues installing. toolbox/hole wizard issue
Currently trying to download solid works but being having issues for about a month now and nothing seems to be working. I have tried deselecting tool box and even manually downloading the files but nothing is working to let me install them ! does anyone have any suggestions ? Edu SOLIDWORKS
Accelerating Additive Manufacturing Simulations with the Eigenstrain Method within Additive Manufacturing Scenario Creation App (3DEXPERIENCE SIMULIA)
Introduction The Additive Manufacturing (AM) Scenario within the 3DEXPERIENCE SIMULIA portfolio leverages the power of the Abaqus solver to efficiently predict and mitigate manufacturing defects like distortion and residual stress. The Eigenstrain Method (also known as the Inherent Strain Method) is a fast and computationally efficient approach for this purpose, offering a significant advantage over detailed, time-consuming thermo-mechanical analyses. The Eigenstrain Method The Eigenstrain
flow simulation
hey yall, so i have the license for it cause i have the premium license, but when i go to add-ins, it's not there, and i have no idea what to do! pls help... Edu 3DEXPERIENCE
SolidWorks xDesign for makers - can I practice on this for CSWA
Is SolidWorks xDesign for Makers sufficient to train on for the CSWA certification? Edu xDesign Student Offers
Switch from drafting to part design
Everytime i switch from drafting to part design 3Dexperience crash. Any advise to solve the problem? Edu Part Design
3DEXPERIENCE CATIA for Students availability in South Korea
I am a mechanical engineering graduate currently living in South Korea. I am very interested in purchasing 3DEXPERIENCE CATIA for Students (or 3DEXPERIENCE ENGINEER for Students) to improve my CAD skills and prepare for an engineering career. However, when I tried to buy the student offer from the online store, I noticed that South Korea is not listed among the available countries for purchase. Could you please let me know: Is there any way for students residing in South Korea to legally
Hi, i need help installing Solid student version
Hi, i have a problem when attemp install solid The problem is 'According to the selected products, more files are needed' I dont know what to do Edu SOLIDWORKS
PMF | CST Studio as a Tool for Electric Motorcycle Prototype Development | e-Machine Workshop 2025
We are excited to share with you the customer presentation @NG from the Polimi Motorcycle Factory (PMF), held at our EuroMed e-Machine Workshop on October 30, 2025, in our Dassault Systèmes office in Milan Segrate. Abstract Polimi Motorcycle Factory is the Motostudent team from Politecnico di Milano. It brings together more than 100 students who share the same goal: to innovate and push performance to the limit. Electric motorbikes have been a key area of development for the past seven years.
Desktop shortcut to launch the 3DEXPERIENCE platform
Attached Video describes how to create a shortcut to launch native applications. In Multi-Computer and Multi-User Environments, using the Shortcut to Launch Native Apps has been noted as a work-around for "Saving Issues/Slow Performance/Crash". It is recommended to Launch Native Apps using Shortcuts if you are facing such issues. (That being said, our teams are working to solve it urgently.) This method of Creating a shortcut to launch an App like Bookmark Editor (Native) is also a great
give permissions to access app?
First time installing Solid Works and it is asking if by clicking yes I allow the app to access my computer and make changes to the computer. Is this safe? It looks like it is coming from Solidworks when trying to open the Icon on my lab top called E Drawings. Is this ok? Edu SOLIDWORKS
Unable to Launch 3DEXPERIENCE Student Edition After Windows 11 Update (KB5068861)
Since the latest Windows 11 security update (KB5068861), I’ve been unable to launch the 3DEXPERIENCE platform for students. Previously, the 3DEXPERIENCE launcher would open the "Part Design" app without any issues. However, after this update, the launcher now prompts me to reinstall it. When I run the MSI installer and complete the installation, I’m unable to proceed past the "Continue" screen, which should allow me to finalize the setup. Has anyone else encountered this issue? If so, how did
Solidworks XDesign license expired
I purchased a student subscription to Solidworks XDesign back in July for a year. However, when I recently tried to log into my account, it says "You do not have access to this widget" and I got a notification that my license expired even though it should still be active for another several months. Is there a way to fix this issue and get my account restored? Edu xDesign Student Offers
REATIVAÇÃO DE LICENÇA ANTERIOR DO SOLIDWORKS - Reactivation of a previous SolidWorks license.
Boa Noite! Recentemente fiz a compra de uma licença 2026 do solidworks estudante, mas meu computador não aceita atualização do windows 10 para o windows 11, gostaria de saber como faço para ativar uma licença do solidworks 2024 última versão que eu tenho no meu computador?? Translation: Good evening! I recently purchased a 2026 student license for SolidWorks, but my computer won't update from Windows 10 to Windows 11. I'd like to know how to activate a license for the latest version of
Error al instalar Solidworks
Cada vez que intento instalar solid, me aparece este error y no sé cómo resolverlo Ya he intentado borrando y descargando el instalador de nuevo, también probando el instalador de otras versiones Compré la versión para estudiantes Este es el error, agradezco si pueden ayudarme, gracias Translation: Every time I try to install SolidWorks, I get this error and I don't know how to fix it. I've already tried deleting and re-downloading the installer, and I've also tried installers from other
não consigo fazer download do solid Works modo estudante compre a licença tudo mas não consigo baixar alguém consegue me ajudar - I can't download SolidWorks student mode. I bought the license and everything, but I can't download it. Can anyone help me?
não consigo fazer download do solid Works modo estudante compre a licença tudo mas não consigo baixar alguém consegue me ajudar Translation: I can't download SolidWorks student mode. I bought the license and everything, but I can't download it. Can anyone help me? Edu SOLIDWORKS
3DExperience crashes immediately after start
After the R2026x update, I am unable to open Part Design anymore. The loading screen pops up, then two windows open and close too quickly to see what they are, and then Part Design launches as a blank. It waits until it says the standard 3D part was generated and then immediately closes itself. I tried reinstalling, clearing cache and repairing but none of the 3D programs work. A Debug doc was made on desktop and it says "No task runner for threadId 0" and "No task runner for threadId 5" I have
An unsteady thermal conduction analysis produces a negative temperature
I'm in a lot of trouble. I would like to analyze the thermal conduction from the LED light source to the heat sink, but the results are obviously wrong. Please let me know why the temperature is negative and whether the setting is strange. The heatsink is made of aluminum(5454-H111). The LED is made of ceramics. The base material is copper. Ambient temperature is 300K. Convection is 3W/(m^2·k).
Launching SWUG MNU: A New Era for Engineering Innovation at Mansoura National University
Last week marked an incredible milestone as I had the honor of being the main speaker at the official launch of the SOLIDWORKS User Group – Mansoura National University (SWUG MNU) — the first certified SWUG community across Egyptian national and private universities, and the fifth across all Egyptian universities. This moment is particularly meaningful as I represented my roles as a: SOLIDWORKS Champion3DEXPERIENCE Edu ChampionMansoura SWUGN Leader Our mission is clear: empower students and
Unable to access to 3D support Application
I recently submitted a service request because I COULDN’T ACCESS 3D EXPERIENCE/CATIA for over 2 weeks. After waiting that long, I finally received a reply notification by email, but I STILL CAN’T REPLY THROUGH THE SUPPORT APPLICATION. SUPPORT IS NON-EXISTENT AND NOTHING WORKS AFTER THE 2026x Update — it’s a complete MESS and something needs to be done about it.
J'ai perdu la macro Fonction - I lost the Function macro
Bonjour, Je n'ai pas les fonctions Extrusion et embossage. J'avais les fonctions au départ et ils sont disparus. Comment faire pour les récupérer? Translation: Hello, I no longer have the Extrusion and Emboss functions. I had them initially, but they've disappeared. How can I get them back? Edu
Error in purchasing the software
When filling out the form to purchase "SolidWorks Desktop for Student," I entered my email address incorrectly. After paying, I should have received an email with the download instructions, but because I'd entered the wrong email address, I didn't receive anything. Is it possible to get a refund?
Do You Know the Difference Between Power Copy & User Feature in CATIA?
When designing in CATIA, reusing features like sketches, pockets, or design logic across multiple parts is common. Instead of rebuilding everything from scratch each time, CATIA offers two powerful tools to help you work smarter: Power Copies and User Features. Both tools let you create templates of your design elements that can be reused, saving you time and keeping your work consistent. But they work differently and serve different needs. What Power Copies and User Features Have in Common
x3D Design, Scale Used in Course Video Does Not Exist
I am following along with the 3D Innovator course work and I am stuck on a step. The instruction video shows scaling the wheel with a scale tool in the features section. This tool allows the instructor to select origin as a reference and there is no selection for a surface or volume output. I do not have a scale tool in my features bar, but I do have one in the transform menu. In the picture below, it can be seen that there is no scale tool in the features menu. The multi output dialog box is
Let's Design Challenge - The rusty sled
I am sharing my latest CAD/Rendering model: a sleigh that serves as a study in contrast and a reflection on the passage of time. Technically, it screams opulence and fantasy: Lighting: Integrated LED lights, symbolizing the initial brilliance of dreams. Comfort: A seat upholstered in luxurious red velvet, echoing the comfort and wonder of childhood. Detail: An anodized blue cockpit, a modern touch of technical perfection. However, all this beauty is tragically overshadowed by a body degraded by
3DEXPERIENCE World 2026: Special Pass for Students!
Your designs don’t just live on a screen, they build the world.🌎 Join us at 3DEXPERIENCE World 2026, the ultimate SOLIDWORKS + CAD event for students and educators. Step beyond the classroom into a community of designers, makers, and innovators shaping the future of engineering. 🎟️ We’re offering discounted passes for students and educators. Click HERE to learn more and register. 📍 Houston, February 1–4 🎓 Students $100 | Educators $200 🍽️ Includes lunch vouchers, learning sessions, networking
Missing powder bed fabrication
Hi I can find my powder bed fabrication app, when I look at with apps there are in the student engineering pack, should it be there but can't find it Anyone know how to find this
wymagania systemowe - system requirements
witam pytanie dotyczy wymagań systemowych SOLIDWORKS xDesign for Makers oraz 3DEXPERIENCE SOLIDWORKS for Makers. Chodzi o to czy solidworks działajacy w przeglądarce potrzebuje mniejsze wymagania systemowe niż instalacja na komputerze ? i czy jest jakiś test sprawdzający ? Translation: Hello, my question concerns the system requirements for SOLIDWORKS xDesign for Makers and 3DEXPERIENCE SOLIDWORKS for Makers. Does SolidWorks running in a browser require lower system requirements than
hola - Hello
buen dia no puedo ingresar . contrate el servicio por un año como estudiante me pasaronun numero de referencia , el cual non se como utilizarlo por que ingresandoen la pagina de solidwors me pidenumero de licencia . Translation: Good morning, I can't log in. I subscribed to the service for a year as a student and received a reference number, which I don't know how to use because when I log in to the SolidWorks website, it asks for a license number. Edu SOLIDWORKS
how do I import dxf files?
I am trying to import dxf files from scanned architectural blueprints. I have researched the steps but can't navigate to the correct areas in 3D Experience. Is there a workaround? Thanks. Edu 3DEXPERIENCE
Design Table Import function is not working.
I'm currently taking the "Create a Component Family" course. I cannot use the Design Table feature properly. “Import file” is disabled as shown. Please check my account role and update my permissions. Thank you so much. Edu 3DEXPERIENCE Part Design
SOLIDWORKS CSWA: Practice Certification Exam Walk-Through - Webinar
Dear Students, Following the certification webinar held on November 15, we are pleased to announce a second session taking place on December 4. This time, the webinar will offer a guided walkthrough of the official CSWA practice exam, designed to help both educators and learners understand what to expect and how to succeed. During this session, attendees will learn to: • Review sample questions from the CSWA practice exam • Common mistakes students make and how to avoid them • Time saving
Problemas no Partdesign após atualização - Problems with Part design after update.
Prezado Suporte da Dassault Systèmes, Escrevo para relatar um problema crítico que estou enfrentando com a minha licença online 3DEXPERIENCE para Estudantes após a recente atualização da plataforma. ⚠️ Problema Crítico no CATIA Part Design (B428_Cloud) Até a versão B427_Cloud, tudo funcionava perfeitamente. Contudo, após a atualização para a B428_Cloud, que ocorreu por volta do dia 15 de novembro, o aplicativo CATIA Part Design parou de funcionar corretamente. Comportamento da Falha: Ao
I have an issue
When I updated to 2026x, my part design app did not open anymore. I deleted all files and am trying to download it, but every time I do it prompts me to download the launcher and once I do and press continue, I am not able to install any files. Please help I have paid for the software and expect it to work. It was working fine on 2025x Thanks Edu 3DEXPERIENCE
Master the LDED Process with 3DEXPERIENCE Additive Manufacturing Scenario Creation (3DEXPERIENCE SIMULIA)
Laser Directed Energy Deposition (LDED) is transforming how we repair high-value components and build complex, near-net-shape metal parts. But the high thermal gradients involved can lead to nightmare scenarios: residual stress, warping, and cracks. Digital simulation is the answer. Here is a guide to simulating the LDED Additive Manufacturing process on the 3DEXPERIENCE platform using the Additive Manufacturing Scenario Creation app. 1. The Workflow: From CAD to Virtual Twin The process moves
3DEXPERIENCE for Students – Part Design crashes after update to B428_Cloud
Dear Dassault Systèmes Support, I am using the 3DEXPERIENCE for Students online license. Until recently, everything was working correctly with the B427_Cloud version. However, after the platform was updated around 15 November to B428_Cloud, I have not been able to use CATIA Part Design anymore. The problem is as follows: The 3DEXPERIENCE Native App starts and the welcome window appears. When I try to open Part Design (to load my existing project), the window freezes for a few seconds and then
license renewal
how to renew my student edition license? Edu Student Offers
Coupled Thermal-Stress Explicit Step Analysis for Formula Student Car Brake Disc
Braking plays a critical role in Formula Student vehicles, where components must handle intense heat and mechanical loads during rapid deceleration. The brake disc is especially affected, experiencing high temperatures and stresses that can influence performance and durability. In this study, the initial phase of the simulation involved analysing a plain, solid brake disc model without any ventilation channels, slots, or geometric complexities. This baseline analysis was carried out using the
Request for CATIA Installation Support (Urgent)
Dear Dassault Systèmes Support Team, I recently purchased the 3DEXPERIENCE CATIA Student license , but I cannot access the software or see any applications in My 3DEXPERIENCE dashboard. Order details: - 3DEXPERIENCE CATIA Student (IYI-AC) - 3D Innovator Student (IXI-AC) - 3DSwymer Student (IFW-STU-AC) - Collaborative Industry Innovator Student (CSV-STU-AC) Total: USD 60 My account email: [wor*********@gmail.com 3DEXPERIENCE] Region selected during purchase: United States Could you please
Как установить программу - How to install the program
не могу скачать установчный файл версия студент купил сегодня Translation: I can't download the installation file for the student version I bought today.
Re-installation
Bonjour, J'ai changé de carte mère et je suis passé sous win11. Comment je puis réinstallé ma version étudiante que j'ai acheté. ? Merci par avance pour votre aide. Cordialement. Pascal. Translation: Hello, I changed my motherboard and upgraded to Windows 11. How can I reinstall the student version I purchased? Thank you in advance for your help. Sincerely, Pascal
Issue with my content, please help mee :(
Hii! Everyone, Please help me out, I just bought the 3DEXPERIENCE ENGINEER for STUDENTS, which states it has 4 certifications, but when I open 3DExperience Edu for mechanical designer in catia, it shows that i that content is not accessible for me, then, how can i access the content i bought?, or what can i do?
Let's Design Challenge - First toy train from Christmas
Everything in life is ephemeral and the proof of that lies in small treasures from the past. Think of our first toy train from Christmas. Time passes, it rusts, and the material falls apart. But what remains is the essence: the beautiful memory of the happy days when we played tirelessly with it in the backyard. The only concern back then? Taking a bath at the end of the day just to have dinner and sleep. Good times, where the only rust was on the locomotive, and not on our worries.
Winter Joy Corner
I’m excited to participate in this year’s Let’s Design Challenge with my contribution to the theme “Festive Engineering”! Presenting my fully 3D-designed holiday scene, bringing together engineering creativity and the magic of the season! Designed and modeled in SOLIDWORKS, the project features: 🎄 A stylized Christmas tree modeled with layered geometry 🎅 Santa hats placed dynamically across the scene ⛄ Snowmen designed with playful proportions and festive details 🧱 Custom background walls
Cant find the certification exam after completing a learning module
Hello. After finishing a learning module, included in my student subscription, where do I find the exam for the certification? I have already completed one but cant find the exam anywhere. Thank you very much.
🎄✨ Let’s Design Challenge 2025: Festive Engineering ✨🎄
3DART I’m excited to participate in this year's Let’s Design Challenge with my contribution to the theme of “Festive Engineering”! 🚀 Presenting my design of Santa's Sleigh, reimagined with advanced engineering techniques and a touch of holiday magic! 🎅🏽✨ Modeled using SOLIDWORKS with advanced surfacing features, this sleigh blends creativity and engineering innovation. The sleek contours, dynamic design elements, and functional aesthetic capture the spirit of modern holiday technology while
RIP Function issues
I am opening an IGES file in SolidWorks and trying to use the Rip function from the Sheetmetal tools. I am unable to select edges I get invalid Selection Please Select a Point or Vertex from the top or bottom loop on the face. Edu SOLIDWORKS
My license only works for the 2025 SP3.0 student version but the installer is for the SP5
The support community page only gives me these options, what can I do to get the installer for the SP3.0? Edu SOLIDWORKS
Design Competetion Collaboration with SWUGN BAngladesh
Last Friday, 7th November, the CADCRAFT Competition was held at NITER by the IPE Society in collaboration BANGLADESH 3DExperience & Solidworks User Group NetworK It was an honor for our SWUGN Leader, MD RAKIBUL ISLAM, to join as a judge alongside Md. Hasan Ali, Lecturer, Department of Industrial & Production Engineering (IPE). Grateful for the opportunity to witness, as a Judge, such talented participants showcasing their skills in CAD and design innovation. Congratulations to all the winners
How to Prepare for the CSWA: Strategies, Sample Questions & Resources
We heard you! 🙌 Our last certification webinar got such an amazing response… so we’re bringing you another one 👀 This session is all about the CSWA Practice Exam — we’ll walk through real sample questions, break down common mistakes, and share time-saving modeling tips to help you pass with confidence. Plus: we’re giving away FREE SOLIDWORKS certification vouchers to attendees 🎉 Have questions? We’ll answer them live. If the CSWA is on your radar, you don’t want to miss this. Choose the time
First Access Problem
Hi I'm a student of IIS Giorgi Milano, my email address is verified: but if I try to access: Can you help me? Thank you Alessandro
Serial number
Hello I am not able to find serial number
3DExperience Edu - Content not available
Hello, I am trying to access the Practice Solidworks xDesign learning path, however it is telling me the content is not available to me and to contact my admin. I am the admin and have accessed this learning path in the past. Nothing with my permissions have changed so I am unsure why I am unable to access this learning path. I have already cleared my cache and cookies with no success. I have also tried opening it in a private browser which also did not solve the issue
Server connection issues
Hi reader , anyone has a server connection problem with the license. Take care with me , I need help to this issue. thanksss Edu 3DEXPERIENCE 3DEXPERIENCE ENGINEER
Issues regarding R2026x upgrade with old AMD graphics cards
Hello everyone, Following the update to version 2026x, we are encountering significant issues with updating the machines in our university (out of approximately 120 machines, only 22 are functioning at this time). The machines that seem to be causing problems are equipped with AMD Radeon R7 430 graphics cards (2Go GDDR5), with driver version 27.20.20908.6002 and OpenGL version 4.6. Using the “Troubleshooting Machine R2026x” tool and analyzing the logs, it appears there are issues with the
Error Occurred While Launching Platform
After updating the software, I am unable to launch the platform. It is continuously showing an error. I already cleared the browser cache and tried accessing it through multiple browsers, but the issue still persists. Edu Launch Issue
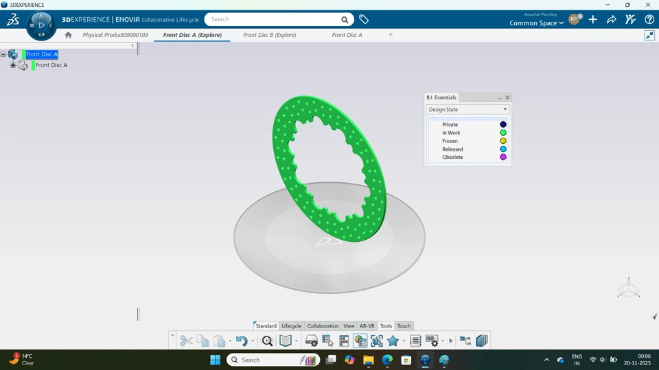
Changing maturity of a part.
Changing maturity of a part I have started the 3D experience engineer certificate program in CATIA. I am working on the latest 2026 version that came a few days ago. However, the training modules are of the version 2025. I am stuck in the Create Parametric design module. I saw how to change maturity. When I do it myself (from in-work to frozen) a dialog pops-up that the maturity has been changed. However, when I check the BI essentials tool, the disc always appears to be green suggesting that
Can't save file if it already exists
Student Edition 2025 SP5.0 When overwriting a file (simple save) SW does not update the file on the hard drive. When "save as" with the same name I get a warning (I acknowledge) but file is not updated. Save as with a new name works. Notepad ++ works in the directory, so its not a windows permission issue. Edu SOLIDWORKS
Trouble with installation
I got my conformation email and tried following the installation instructions, and entering my serial number into the 3d design space and leving the pre-filled rest as is, but i keep getting the message bellow despite the website listing that i have access to all of these, any help would be appreciated, Thanks. Edu SOLIDWORKS
Let's Design Challenge - Gyroscopic Christmas ornament
This project features a gyroscopic Christmas ornament, composed of multiple concentric layers that rotate independently. As the motion unfolds, the phrase “Merry Christmas 2025” is progressively revealed across each layer, highlighting the interplay between form, movement, and message. The core concept draws an analogy between the constant dynamism of the world and the need for continuous adaptation. The gyroscopic mechanism symbolizes this ongoing motion, while the stratified composition
Let's Design Challenge - Christmas top hat
This project presents a thematic top hat that merges three distinct universes Christmas, geek culture, and steampunk aesthetics into a unique and narrative-driven composition. The piece incorporates iconic elements such as Star Wars characters, a stylized Christmas tree, metal plates with a corroded texture, and LED-lit candy canes, creating an intentional contrast between the playful, the technological, and the retro-industrial. The design aims to explore the fusion of festive traditions
link SolidWorks
Hello, would it be possible to have a link to install the 2023 version of SolidWorks?