MAKERS | Made in 3D
Girls Day
We had an amazing time at the 3DEXPERIENCE Lab in Munich during Girls’ Day! 🚀 I had the opportunity to teach a group of girls “SolidWorks for Kids” and guide them through the basics of 3D design. The creativity and imagination they showed in their designs were truly inspiring. At the end of the session, we held a small voting to select the top two designs. The winning concepts—a sushi model 🍣 and a flower 🌸—were selected for 3D printing, and we gifted the final prints to their creators. 🎁 In
🏃 Getting Started Resources for Makers
Get Started with Your SOLIDWORKS for Makers Package Need to learn more about these offers or ready to purchase?
A practical G-code learning path (from beginner to industrial level)
Hey everyone, After years working with CNC machining and G-code (and seeing the same mistakes over and over again), I decided to put everything I’ve learned into something practical — not theory-heavy, but actually useful on the shop floor. So I created a complete 5-book path, covering everything from absolute beginner to professional-level programming. This is NOT academic stuff — it's built around real-world use, production safety, and hands-on workflows. Here’s the breakdown: 🔹 Beginner
🖐Top 5 Reasons xDesign Is My Go-To Tool for Industrial Design
Hey everyone, Jason Pohl here! I’m an Industrial Designer who’s been sketching, sculpting, and building products for as long as I can remember. Over the course of my career, I’ve completed thousands of projects—and I chose this profession for one big reason: I get to be wildly creative and have a ton of FUN doing it. 🎬 Check out the video below 🎬 Today, I want to break down the Top 5 reasons why xDesign has become my absolute tool of choice for Industrial Design. 5. Supercharged
🧰Creating the SKETCH VAULT— Capture My Ideas the Moment They Hit!🎥
For me, every project usually starts the same way—with an idea, then a quick concept sketch to help bring that idea into the real world. Currently, it’s the fastest way to take something out of my head and make it real. But the moment you introduce friction into that process—having to get up, search for tools, dig through drawers to locate my favorite pencil set—that moment starts to slip away. I found myself breaking my stride, constantly stopping to look around for my essential sketching
Maker Garage with Jason Pohl
Hey, I’m Jason Pohl. I’m an industrial designer, maker, and father of four based in New York’s Hudson Valley. Many people know me from my time as the Lead Designer at Orange County Choppers, where I spent 16 years creating custom motorcycle designs featured on the Discovery Channel series American Chopper. That experience gave me the chance to bring some pretty wild ideas to life and share my design and fabrication process with a global audience. These days, I spend my time designing,
Design challenge : workshop prototype and exhibition stand
Hi all, AEC is hosting an event in Paris this June. As part of it, we want to run a workshop and develop an exhibition stand that could be used as part of an event 'people-attractor' for conferences generally. We've been batting around ideas but time is running out. It would be great to have some outside Maker thoughts. If you can help with the concept, we can help with the Visual Scripting / Coding / Prototyping. Use it to run your own workshops! Ideally, while this could be made of
Advances in Architectural Geometry Conference 2025
Hello I've just discovered an joined this community. I want to make another post relating to this one. You might find it interesting! On November 16/17 2025, Jonathan Asher and myself hosted a workshop as part of AAG (content developed with Nuri Miller and Nicolas Senemaud thought neither were able to attend). It was a great experience--unfortunately I wasn't able to attend the conference itself but it is an incredibly collection of thinkers, makers and designers I encourage you to
Bass guitar(s) build
Hi fellow makers & musicians, check out my Precision Bass build project! 🎸 😎 Some years ago I built a Telecaster guitar kit, but this time I wanted to make some more parts by myself. And I actually ended up with two Basses, but you never can have two many guitars 😅 https://youtu.be/6vn4BE6Aaz4?si=WO22COCJ5Xp_x9Ze For the body I used birch wood from a cut tree from our garden and the Pickguard is made out of Plexiglass (PMMA). I put passive EMG PHZ Pickups and La Bella Flatwound strings
Bugs Bunny Design and 3D Printing
Hello everyone, I had previously created a Bugs Bunny design in xShape for Easter. I started printing this model using a 3D printer. Since the model is over 60 cm tall, I decided to break it down into parts and used SOLIDWORKS for this process. Using the 3D Sketch feature in SOLIDWORKS, I created split lines on the non-planar organic surfaces to divide the model into parts. I’m currently working on making the joint areas movable. I’ll share the final version of the project soon.
Custom Radiator Towel Hook
I recently designed a custom towel hook for my manager, @FB , at our 3DExperienceLab – FabLab. The goal was straightforward: he wanted something that works for the whole family — especially so kids can easily reach their towels. The idea was to create a single hook that can be placed at different heights depending on the need. He provided the exact measurements — pipe thickness and spacing — and I used those constraints to go through a few design iterations until I found a secure and
3D Printing comparison : Ultimaker vs BambuLab
Hello everyone, I recently modeled a business card holder in Catia which I printed on two different printers at the 3DExperience Lab in Vélizy-Villacoublay, and I thought that it would be interesting to share the results because they were completely different. The CAD is shown here : The print didn’t require any supports even with a 50° incline on the business card holder. I first printed it on an Ultimaker S5 with the following parameters: Material: Ø2.85mm Slate-filled PLA Nozzle Diameter:
3D-Printed "Faith" BAG
Hello everyone! I'm a 2nd year studient at the Institut Français de la Mode (IFM) in Paris. For a project we had to design a Bag. Here is a part of my process in a nice layout - from my artistic references to the final outcome, through an experimental 3D phase. Thanks to Sébastien Rosel and three of his interns : Emilie Chatelais, Emeline Rabussier and Matthieu Blanco, I was able to 3D-Print the central piece of my FAITH Bag. This bag is inpired by two japanese animated movies from the 80'
Sci-Fi Truck in SOLDIWORKS
I’m excited to share my recent work in SOLIDWORKS, where I used hybrid modeling techniques. This was actually the first project in which I utilized surfacing tools for about 75% of the work. Check out the images and videos of the project below! Orientations Time-lapse video with animation
Chess Game
This chess set was designed and fabricated at the 3DEXPERIENCE Lab FabLab, leveraging CATIA for advanced digital modeling and lattice design, and DELMIA for CNC toolpath generation. All components—including the chess pieces, chessboard, custom foam insert, and acrylic enclosure—were produced using digital fabrication techniques such as 3D printing, laser cutting, and CNC machining. Design & Aesthetics:Lattice Design Process All chess pieces were designed in CATIA. Lattice structures were
My SolidWorks Tutorials Channel
Hey fellow makers, I recently started a YouTube channel with my SolidWorks tutorials I create for the tech blog. If you’re interested, feel free to check it out and subscribe: jade design tutorials 👍🏻 I will still be posting monthly tutorials and blogs on the SOLDIWORKS Tech Blog here:
How I Modeled an Owala Water Bottle in xDesign
When I come across a new product with an interesting design, I often challenge myself to think through how I would model it in xDesign. Recently, my wife mentioned that Owala water bottles have “the best design.” Given that she uses a water bottle constantly, her comment immediately caught my attention. The product combines a vacuum-sealed metal container with a thoughtfully engineered lid. The lid features an overmolded rubber exterior, a dual-function spout that supports both pouring and
Light-Bike-Connector
Another part broke off my bike, this time it was the connector for my light: I initially tried using TPU as a replacement, hoping the flexibility would help absorb the vibrations and impacts from the road. However, the TPU 85 was far too flimsy: After researching which material would best suit my needs, I compared a few options: PETG: Generally decent, but prone to fatigue and breaking over time. ASA: Excellent UV and weather resistance, high impact resistance, and very thermally stable. PA-CF:
Complimentary digital UX design audit
forwarded for Sergiy Sumnikov: Halo Lab is a startup-focused design and development agency offering special conditions for 3DEXPERIENCElab members. The design services include branding, website design, a pitch deck, and product UX. Design portfolio on Dribbble - dribbble.com/halolab UX design services often go hand-in-hand with Halo Lab's web/app development services. Website with cases: halo-lab.com The Offer: - Audit of one critical user flow or screen (e.g., onboarding, dashboard, data
Security Breach, x-Tool, Distance command
I'm using X-Tool in Makers. In using the Distance Box, it's automatically accessing my Apple Mac's credit card "AutoFill" command. I don't know if the breach's occurring in my Mac or in 3DExperience. But, they are tied together. Who can help me with this?Henry
3D Printing a Functional Hinged Case
Just finished part 2 of designing and printing a custom transport case for guitar remote controls 🎸 Key features: Parametric design in xDesign Snap-fit inserts Functional hinge (with correct tolerances!) Magnetic closure Biggest learning: 👉 Clearance is EVERYTHING in 3D printed assemblies Curious to hear: What tolerances are you using for moving parts? https://youtu.be/10YW7GQWdbs
Mold for creating "military" plate for Martial Art Association
Hello, For Karate association, we want to create military plate for our members. The goal for us is to create a common point with all of them in addition of the martial art practice. It will also be a way to motivate them to get their military plate. @SR @BF
Pi Day Post-it Notes!
For the last few years, @CAO and I have designed and made something fun to celebrate March 14th, Pi Day! We've made a custom pie cutter, an edge crimper, and a "3.14" cookie cutter-like tool for decorating the top crust of a pie. You can check out our previous Made in 3D posts here: This year we thought we'd make a fun desktop organizer for our Post-it notes and Sharpie marker - two critical pieces of equipment in our brainstorming toolkit. We started by taking key measurements of the
🛶 3D Modeling a Kayak
What's UP! Now that the summer is right around the corner, I love being outdoors on the water, so I decided to model a Kayak while testing out the latest update of 3DScupltor and the xShape app. I have always appreciated the talent and engineering that go into creating a kayak. This was a pretty complex shape that would have been a challenge with traditional surfacing tools. Check out the video to see my workflow and progress using xShape. In total, this concept took 30 minutes to
💵💳 Custom Wallet Design and Workflow
People often ask me about my design process and my creative workflow. The questions usually sound something like this: Do you sketch by hand first? What tools do you use? What’s your favorite modeling app? How long does it take to design something? The truth is, those questions are harder to answer than you might think. Every project is different, and each one has its own path from idea to finished product. On top of that, I’m constantly learning new tools, experimenting with new techniques,
🐺 3D Modeling a Wolf
Meet Wolfie! 🐺 This was a fun modeling project I created using xShape. After sharing it, I received a lot of great questions about my workflow, so I wanted to circle back and walk through the process with you. Between running Jason Pohl Designs and balancing family life, I rely on tools that streamline my workflow and keep me connected with clients and collaborators. I’ve always had a huge amount of respect for other engineers and industrial designers, which makes this community a great place
🦈 3D Modeling a Shark
In this video, I used xShape to quickly model a Sub-D shark. This was a fun exercise to demonstrate how fast and fluid subdivision surface modeling can be when exploring organic forms. 🦈 One of the key tools I used during the process was the Working Zone feature. This allows you to isolate and affect only specific areas of the model, which makes it much easier to refine shapes without disturbing the surrounding surfaces. It’s an incredibly helpful way to maintain smooth curvature while still
I made a WIKI PAGE 😲
Hi! I really wanted one place where people could see my latest work and past projects. Turns out, that’s exactly what a wiki page is for. Maker Garage with Jason PohlCLICK HERE ⬆️ Remember, you can subscribe to my WIKI page to get notifications when I publish more! -Jason
🔧🛠️ TOOL Organization (POHL’S Tools)
Check out this new process I have decided to adopt for my tools! I often look for ideas to streamline and organize my process here at my design and fabrication studio. I have tools and equipment EVERYWHERE. Since I built out my own space, tool organization, custom shelves, tool boxes, and storage ideas are constantly on my mind. A time in my life that really stands out to me, was when I was tasked with designing a custom motorcycle for Igor Sikorsky's helicopter company. I would, without
🎬 Making Maxton's Bedroom Furniture Video Series!
Hello everyone! As a Maker, I'm always looking for new challenges and opportunities to learn something new. For my next project, I've decided to dive into something I don't have much experience with: woodworking... Check out how I went from my kids' messy room to a highly organized, functional living space!
Golf Putter 1
Hey everyone! It has been great to follow along with some of your designs and see how your ideas takes shape! It gave me even more inspiration and little push to create a video series that breaks down my own Creative Design Process on a new project that is super exciting for me. EVERYWHERE I go people want to know more about my unique design style. Folks often ask questions like: “What steps do I take to be so creative?” “What Software are you using?” “Do you have a recipe for designing?” This
Golf Putter 2
Hi! Welcome back to PHASE 2 of my Creative Design Process. In this video series, I take you through my process while I design and create a new Golf Putter. If you missed PHASE 1, you can catch up here, before you continue with PHASE 2! This is the Conceptualizing phase. Anything is possible during this magical creative explosion, now is the time to jump onto the raft and get those creative juices flowing faster than the mighty Mississippi River. Normally, I begin this process by creating
Golf Putter 3
Welcome back to Part 3 of my Creative Design Process. In this video series I take you through my design process while I design and make myself a new Golf Putter. If you missed the previous phases, you can check out Phase 1 and Phase 2, before jumping back here to continue with PHASE 3! The DESIGN phase is when I take those crazy chicken-scratch sketches and turn them into 3D models that are ready for manufacturing. This is a great time to experiment with the design and get right into the
Golf Putter 4
Hello Humans! Welcome back to Part 4 of my Creative Design Process – THE GOLF PUTTER edition. If you've missed out on the earlier episodes, no worries, you can catch up below: Part 1 - Understanding Part 2 - Conceptualizing Part 3 - Designing Now, let's dive into the MAKE phase, which, between you and me, is my absolute favorite. I mean, who doesn't love the thrill of creating something real? In this phase, I transform into a bit of a design spectator, sitting back and witnessing
🦖🛻 Making a Toy Monster Truck
Hi everyone! I wanted to share with you a project I worked on earlier in the year. I had an absolute blast working with @SO on this toy Monster Truck! Since its SANDBOX season I thought it was a good time to share our workflow and collaboration. What better way than a new toy to rule over the sandbox?! https://youtu.be/Ae34j8jPTPw This video also sheds more light on my creation process from start to finish. Normally, I like to start projects off with a concept sketch, artboard, and a
🚘 3D Modeling a Car
I wanted to share a car concept I recently created—an idea I’ve been wanting to explore for a long time. I have tremendous respect for the individuals who design and engineer vehicles in the automotive industry. As an Industrial Designer for the past 17 years, I’m always looking for ways to improve my craft. I’m constantly sketching, building artboards, learning new equipment, exploring new techniques, and continually redefining myself as a designer and artist. Recently, I started using
Keeping It Organized: Designing and Building a Holster for My CNC Probe
Fun fact: I’m all about designing and building things that make my life easier. If there’s one thing you should know about me, it’s that I run a tight ship when it comes to my tools and equipment. “A place for everything, and everything in its place” is how I roll—because wasting time looking for tools drives me absolutely CRAZY! Recently, I ran into a problem with my CNC Mill’s passive probe system. This is one of my most important tools—it helps me set work offsets and align my virtual models
📚🏠Book House
The SLUGME 8 Book House is finished and finally installed at our local school! 🎬 Check out the video below 🎬 I had the incredible opportunity to serve as both designer and fabricator on this special project—a custom-built lending library created to spark a love of reading in young minds. The idea first took shape several months ago during one of our SLUGME 8 planning meetings. We kicked off the build at the 3DEXPERIENCE Lab in Waltham, MA, where our design and fabrication process was
🏆 The Creation of the MMX Championship Belt
Model Mania Xtreme was born from a simple idea: let’s give designers a stage to go head-to-head in intense, fast-paced 3D modeling battles. These showdowns bring out the best in our community — friends and co-workers pushing each other in a fun, competitive environment. But make no mistake, this sport demands real skill. It takes grit, stamina, lightning-fast reflexes, and total command of the virtual world. It’s athleticism for the digital age — and we knew it deserved a spotlight. That’s why
🎄Custom Holiday Ornament
Sometimes the best gifts aren’t the ones you click and buy online—they’re the ones you actually make! My son Cashton came home needing a holiday ornament for a school gift exchange. At first, I almost went the easy route and ordered something online. Then I thought… why not MAKE something truly special?! We fired up SOLIDWORKS xDesign for Makers and the 3D printer and decided to create a custom ornament featuring Ozzy, the school mascot. 📺🎬 Check out the video below 🎬📺 I took the
🎣 Making a Custom Fishing Lure
I took my kids fishing a lot this summer. I truly love seeing the excitement in their eyes and the sheer joy they have for fishing. I still have the same excitement, especially when landing a real lunker! (LUNKER= a giant largemouth bass). Nothing beats a day out on the lake fishing. It’s the best time to relax and just hang out with family and friends. While I was on one of these local fishing trips with my family, I realized it was time for me to create my very own custom fishing lure. I
🐻🗑️ Back off BEAR Cage (This is NOT for you)
Living in the Hudson Valley of upstate New York, my family and I are surrounded by the beauty of Mother Nature. We love the four seasons, and, of course, the local wildlife that visits us year-round. We are frequently visited by hungry black bears! They’re impressive, majestic, and… they seriously love our garbage. They are especially good at spreading trash all over my yard. After too many mornings spent picking up bits of trash from our lawn, I decided it was time to make a serious upgrade:
Using SOLIDWORKS to Make a New Bedroom for my Son! - Part 1
Hello everyone! As a Maker, I always look for new challenges and opportunities to learn something new. For my next project, I've decided to dive into something I don't have much experience in; woodworking! Come with me on my Journey... or jump straight to the video using the WIKI contents list at the top right of this post! This project is extra special because it’s for my 9-year-old son, Maxton, who desperately needs a complete room makeover. His space has served him well, but it’s time for
Using SOLIDWORKS to Make a New Bedroom for my Son! - Part 2
Hey everyone! Welcome back to the design phase of my son’s bedroom project! It is time to bring my concept sketches to life by creating a virtual twin. These 3D models will be the blueprints for the custom furniture I create in my next video. I've heard that Home By Me is perfect for finding inspiration and laying out home furniture and décor. So, since this makeover is essentially an interior design project, I thought it was the perfect time to give it a shot. By using Home By Me, we can
Using SOLIDWORKS to Make a New Bedroom for my Son! - Part 3
Welcome back to the MAKING phase of my creative design process for my Son’s custom bedroom furniture! This is where the saw dust starts to fly and the fun really begins! Before we get started building this, I need to get Maxton’s approval first. After all this is his room! Inside Home By Me you can export out a 360 degree scene then load that scene into your VR goggles! This is a great way to get my son’s attention and his approval. Maxton gave me two thumbs up and said his new room was
⛳🏌️‍♂️Making a Custom Golf Putter
Can SOLIDWORKS Help me Improve my Putting? ⛳🏌️‍♂️ Imagine playing golf with a putter you designed yourself. That's exactly what I did! I decided to create a custom golf putter with a transparent core, aiming to elevate my short game and outplay my kids on the green. For me, being an Industrial Designer isn't just a job—it's a passion. There's an indescribable satisfaction in taking an idea and bringing it to life, improving everyday objects with creativity and style. Over the past twenty
Using SOLIDWORKS to Make a New Bedroom for my Son! - Part 4
Hello everyone! Welcome back to the final part of the MAKING phase in my creative design process. This video covers the last steps of building my son Maxton’s custom bedroom furniture! After finishing the cabinets and all six drawers, it was time to tackle the shelving towers and the cross-bridge shelf that will go over Maxton’s bed. Max was eager to help with cutting the boards, which made the process even more fun! Having SOLIDWORKS open and nearby was a huge help—I kept double-checking
🐶🏆Designing and Building the TOP DOG TROPHY
@ToddTroutt and I recently put together a video series that follows our full design-to-build process for the Top Dog Trophy. The series is called xDesign for Makers (Getting Started Video Series), and it walks through how we used SOLIDWORKS xDesign and xShape to take the project from the initial idea all the way to the final build. This was an awesome opportunity to design and fabricate a really fun trophy while showcasing some incredibly powerful tools along the way. 📺🎬 Check out the video
Kamov KA-50 - ready!
Now just waiting for flying weather :) designed fully in SolidWorks. 3d printed on Bambulab H2D and HayGears Reflex RS Hopefully flight videos soon. Walkaround video : https://youtube.com/shorts/bRPX3bsvfYc?si=ST6ph8Opgvu_hYim
How we turned an AI Generated image into a real 3D object
Hello, We are excited to share our team robot. When we created our team’s achievement video last year, we wanted something fun to tie all the segments together. That’s how the little robot was born, a tiny mascot that popped up between topics to guide viewers through our highlights. The character quickly became a team favorite, so we decided to bring it to life. Here’s how we transformed that on-screen robot into a real, fully finished 3D-printed figure. 1. From Ref video to real 3D
🐶🏆Designing and Building the TOP DOG TROPHY
@ToddTroutt and I recently put together a video series that follows our full design-to-build process for the Top Dog Trophy. The series is called xDesign for Makers (Getting Started Video Series), and it walks through how we used SOLIDWORKS xDesign and xShape to take the project from the initial idea all the way to the final build. This was an awesome opportunity to design and fabricate a really fun trophy while showcasing some incredibly powerful tools along the way. 📺🎬 Check out the video
A Quick Fix for Puzzle Lovers
If you are a jig saw puzzle enthusiast, you will appreciate this 3D printed project. Our events coordinator loves to put puzzles out in her area for employees to enjoy when they take breaks. She thought that it would be helpful to have a lid holder next to the puzzle table. We thought that it would be fun to put some branding on the piece. So I hopped into xDesign and modeled up a quick solution. I started by grabbing a high resolution and high contrast version of the 3DS logo. I imported the
PLA printed part to fix the diabolo toy
Thank you @SR for fixing the diabolo (using a PLA-printed replacement for the part that was lost when it broke). This is my son’s favorite toy, and he says it’s working even better than before!
Shock Absorber for RC Car
Hello everyone, I re-manufactured the shock absorber model I originally designed in SolidWorks for my RC car project using the Bambu Lab P2S. The reason for the reprint was the plastic deformation of the previous PETG helix, which had lost its elasticity. Unlike standard springs with a circular cross-section, I designed this model with a slot profile. This geometry ensures better adhesion to the build plate. I will be publishing a detailed blog post about it soon.
Top 5 Reasons xDesign Is My Go-To Tool for Industrial Design
Hey everyone, Jason Pohl here! I’m an Industrial Designer who’s been sketching, sculpting, and building products for as long as I can remember. Over the course of my career, I’ve completed thousands of projects—and I chose this profession for one big reason: I get to be wildly creative and have a ton of FUN doing it. 🎬 Check out the video below 🎬 Today, I want to break down the Top 5 reasons why xDesign has become my absolute tool of choice for Industrial Design. 5. Supercharged
3DPrint for AR Object Tracking
Hello, I would like to 3DPrint following models to help me test and develop XR Manager and Object Tracking on 3DLive using Diota AR technology. @SR @BF Cassiopeia F1 steering wheel F1 body
How to best Thank your boss and wish him the best for his new mission
Every piece of this gift tells a story. The LEGO Captain America we assembled represents the leader our boss have been – strong, principled, unwavering. The wooden base we engraved and waxed symbolizes the solid foundation you gave this team. Just as you built this figure with care, you built us up with your support and guidance. Thank you for being our captain. We're grateful for everything." Produced at the 3DEXPERIENCELab in Velizy Thanks !!! @SG
FabLab Manager Contacts
Please tag the following person according to your location for getting help on a project: Waltham: @AB @SF Pune: @SG Vélizy: @SR @BF Munich: @AG Brazil : @BA
3D-Printed Functional Parts for Our Automation Demo System (TAMI)
We have successfully finished the product update for our transfer system TAMI demonstrator used to showcase our automation solution @3DS in Stuttgart. The demonstrator consists of a UR5 robot, a Schmalz vacuum gripper, and a Bosch transfer system with four Bosch workpiece carriers. Until now, simple soda can was moved on the workpiece carriers. Functional, but not very industry representative. So we decided to level things up with a new demo product: an EV subframe that is plugged on to the
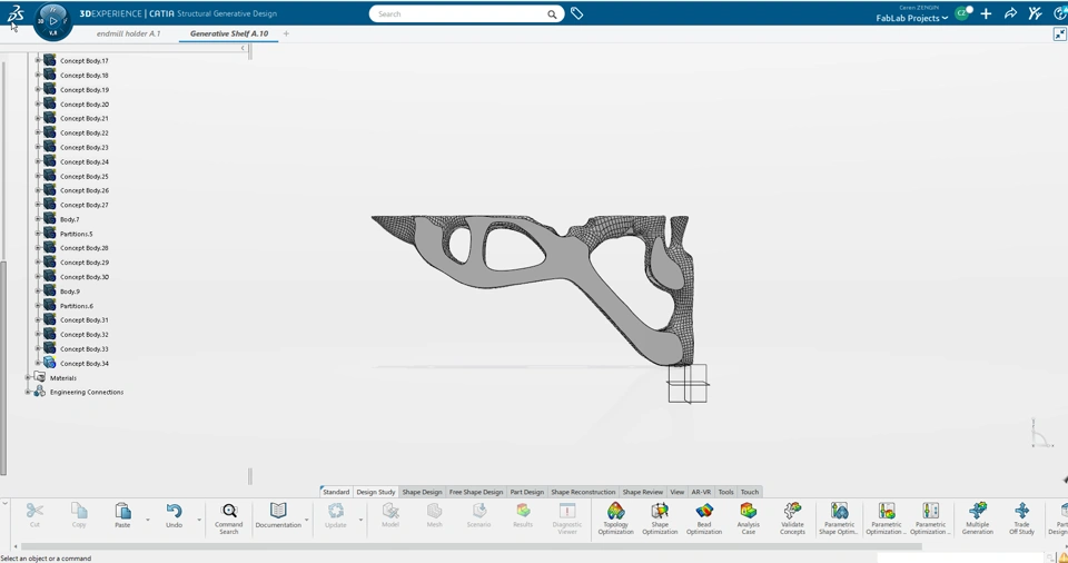
Generative Design with CATIA on 3DEXPERIENCE ⚡️🛠️
At the 3DEXPERIENCE Lab Munich – FabLab, I explored structural generative design in CATIA to create a shelf holder optimized for material efficiency. Using the Generative Design approach, I was able to: 🔹 Minimize material usage while maintaining structural integrity 🔹 Generate multiple design variations to explore different forms and performance characteristics 🔹 Quickly iterate and evaluate designs digitally before production Below are some screenshots of the different generative design
🚀Houston, we’ve had a problem… the Dino just left Boston.🦖
This year for 3DEXPERIENCE World 2026 🇺🇸, the real star isn’t just the innovations — it’s our Dino, recently built by mentors at the 3DEXPERIENCE Lab. Namely @DW @TB @JP @GC @SL @CL @RN @KD @LD @MC @IA @ID Designed using SOLIDWORKS xApps, assembled and showcased in our Boston Fablab, this giant creature has officially started its journey… all the way to Houston for 3DEXPERIENCE World 2026, February 1–4, 2026, at the George R. Brown Convention Center Stay tuned… things are about to get
3DEXPERIENCE World 2026
3DEXPERIENCE World: The Lab and Startup programs brings a lot of innovations and unite makers!This year at 3DEXPERIENCE World, startups and makers are front and center, with first-time reveals, breakthrough technologies, and hands-on innovation throughout the event. 🦖 The Dino just left the Lab! In the past few months leading up to the 3DEXPERIENCE World, our passionate colleagues, makers and mentors of the Lab using SOLIDWORKS x-Apps, our web-based solutions, fabricated and assembled a large
Kamov KA-50 1/10 scale - RC helicopter WiP
Want to share the progress. The design has been Finalized and the fuselage with scale parts is now 3d printed and I'm working on detailing and painting it :)
Streamlined Combat Robot Blades
Hey all, just wanted to share a cool combat robot feature we've been perfecting for the last couple of years. This process almost went backwards, as the blade was made in reality before we ever had it in CAD. These are made manually with an angle grinder at the current small scale, but we're designing blades with better DFM to produce on a larger scale. So it was simple enough to start our process by doing our best to match some streamlined profile diagrams But once we tested with it and learned
Car camper conversion
@SR @DC Hi Sébastien, Hi David, I am currently working on a project to convert my car (camper) so that I can go on a road trip. As I am new to woodworking and don't have enough equipment, I am asking for your help today if possible :) Whether it's about the design or layout, or even the construction, I'm sure your advice will be invaluable. NB: I've made a 3D model to start with, which illustrates my idea.
3D printing
Dear experts, I would like, if possible, to 3D print this part, which is unavailable on the market. Can you help me? Thank you for your help
GIANT Pokeball STEP File📌
Hello everyone 👋 I’m sharing the Giant Pokéball STEP file, reduced to 1:10 scale for easier handling, editing, and downstream use. A couple of weeks ago, I hosted a live SolidWorks session with @NZ where we discussed about the 3D modeling, covering the overall workflow, design intent, and key modeling choices. The replay is now available, and I’ve included the link for anyone interested in reviewing the full process. Here is the Link👇
Perfect-Fit 3D-Printed Case for My Guitar Gear - Part 1
Just finished designing a custom-fit 3D-printed case insert for a guitar device. Instead of chasing perfect measurements, I focused on: Functional reference geometry Clearance-first design Draft for assembly Robust modeling order The parts printed cleanly and fit perfectly on the first try — always a good feeling. Next up: full case, hinge, and locking system 👀 Keep tuned for next year ! In the meantime Happy New Year ! https://youtu.be/D5VuaX21je4
Any Makers Going to 3DEXPERIENCE World?
If you are planning to be in Houston for 3DEXPERIENCE World in February, you might want to check this out . . . Hope to see you there! todd
Stop Measuring Screws: Design a Smart 3D-Printed Sorter
https://youtu.be/XEtbJ2ijIN4 I was getting tired of constantly measuring screws, bolts, and nuts every time I wanted to reuse or sort them after a project. Calipers everywhere, parts rolling on the bench… not very efficient. So I decided to design a 3D-printable screw and nut measuring tool that lets you instantly identify lengths and diameters, without measuring anything. In my latest video, I walk through the entire design process in SOLIDWORKS xDesign, directly in the browser — no
✨ A celebration of engineering and sophistication.
I am excited to share my entry for the SOLIDWORKS Champions New Year Design Challenge (#SOLIDWORKSChampions2025). This project is where technical precision meets imagination and visual storytelling to celebrate the arrival of a new cycle. More than just a striking visual, this model represents a complete end-to-end workflow, leveraging the full potential of the SOLIDWORKS ecosystem: 🛠️ Technical Highlights: Surface Modeling: Crafting complex organic and decorative forms. Multi-body
renewal
I got an email saying my subscription to solidworks expires in 3 days. No response possible I cannot find a billing location to change from an outdated bank payment even though it says I am on auto renewal
🎬Custom Holiday Ornament 🎄
Sometimes the best gifts aren’t the ones you click and buy online—they’re the ones you actually make! My son Cashton came home needing a holiday ornament for a school gift exchange. At first, I almost went the easy route and ordered something online. Then I thought… why not MAKE something truly special?! We fired up SOLIDWORKS xDesign for Makers and the 3D printer and decided to create a custom ornament featuring Ozzy, the school mascot. 📺🎬 Check out the video below 🎬📺 I took the
The 3D Lab at the Vélizy Campus is an incredible place! 🛠️✨
I wanted to test the machines' capabilities by printing a custom 3D insert for one of my board games—and wow, it was a great challenge! If you've never visited the 3D Lab, you absolutely have to go! Ideas are wonderful, but they're even better when you can bring them to life and make them real. 🖨️💡 A huge thank you to the entire 3D Lab team, and especially to @DC for his expertise and guidance! 🙌 I'm already excited for my next project! And now... time for the big reveal—here's the final
Engineering Vision in Motion: My SOLIDWORKS Car Design
Designing a car is more than just connecting parts—it’s about transforming imagination into engineering reality. Using SOLIDWORKS, I brought this aerodynamic sports car concept to life, combining sleek aesthetics with functional performance. From the streamlined bodywork to the rear wing and detailed wheel assemblies, every feature was carefully modeled to balance speed, stability, and style. SOLIDWORKS gave me the ability to explore multiple perspectives, refine details, and ensure precision at
Solid Works lässt sich nicht installieren
Hallo, kann mir jemand sagen, wieso sich mein Solid Works nicht mehr installieren lässt? ich habe es schon mehrmals deinstalliert und auch die Rollen schon neu vergeben. Es kommt immer dieses Fenster.
Makers entitlement missing – SOLIDWORKS Connected not available
My SOLIDWORKS Makers entitlement is missing from my 3DEXPERIENCE account. SOLIDWORKS Connected does not appear in the Compass, and I receive “Access Denied – You don’t have access to this platform.” This occurred after repeated license verification failures. Please reset my Makers entitlement and clear all active sessions on my account.
13 year-old + SW for Makers + CyberBrick
Let's consider three ingredients: 1 x 8 grade student, SW for Makers CyberBrick Mix well, bake and serve this: https://youtu.be/wxbHR4YOj8A This project grew out of a grade 8 school assignment where my son needed to research and design different mechanisms. What better way to learn than by combining SOLIDWORKS with hands-on making? He started by printing, assembling, and programming the Official CyberBrick Forklift, which gave him a good start in evaluating a mechanical design combined with
Kickr Core - "Rocker Plate"-Replacement
When it is cold and too dangerous to ride outside, but you don’t want to lose your fitness over the winter, it is time to bring the Kickr Core into the living room. Training “in a tight corset” is tough though, and it starts to hurt when you ride longer than two hours. A rocker plate under the trainer can give some relief, but it is heavy and bulky. So, as a DIY solution, I gave the trainer “legs” saddled on tennis balls, allowing it to wiggle a bit while riding through the training plan. When I
Origami Gift Box for Santa Tealight
https://youtube.com/shorts/DuSD7KeK-mY?feature=share I like the Santa Claus tealight so much that I modeled an origami gift box that complements it perfectly.
Custom Jewelry Gift Created in xDesign
Hey everyone! I wanted to share a fun project I recently completed using xDesign and the sub-d modeling tools. My brother, an avid Toto fan and talented drummer, asked me to create a design inspired by a Toto album emblem—think rings and swords in an epic, rock-n-roll style! He originally wanted me to draw the Toto "The Seventh One" album cover drawn as a tattoo design. I pivoted to something my parents might prefer over a tattoo and designed a pendant necklace instead. I started by 3D
Card holder for christmas
Hello I'm based in Vélizy and would like to print the attach file. Objective is to help Justine who can't hold UNO cards with her (too) little hands with a customized 3D Printed card holder Please keep this as a secret as it's a christmas gift and she's still a believer... 😉 Thanks a lot ! Fablab contact: @SR
Chair Foot Adapters
Apparently I have a penchant for the "boring but necessary" projects . . . this one is no different. Our dining room chairs have slim, rectangular, tubular legs that have little plastic inserts that would work great on hard floors. They do not work very well on carpet, in fact, it is extremely difficult to move the chairs - something needed to be done! There are flexible rubber/plastic 'glides' that are made to slip over larger square (and round) chair legs, which would have been great, but our
update failed again
still can't update everything gone no solidworks tried downloading again same thing repair or uninstall tried both the repair seems to be working but nothing happens opened just goes back to repair or uninstall so frustrating. Will I have to buy the product again??? the program at the Youth Center is doing the same thing after update. please help and contacting solidworks for help seems impossible. when I finally got some advice from Solidworks they told me to contact
Xmas decoration : what was missing in your tree
IMG_7103.jpg IMG_7102.jpg Thank you to the Velizy FabLab for allowing us to print our SOLIDWORKS logo. Here is our new decoration in Velizy office (Terre-Europa building). SolidWorks model :
Easy xDesign Upgrade: Redesign & Multicolor 3D Print Tutorial
Gave an old 3D print a second life! Updated the connector dimensions, added multicolor text, and exported clean multibody geometry straight from xDesign. If you want to try multi-material prints or start with parametric modeling, this workflow is super accessible. Video is up now — happy printing!
The G.O.A.T
This year, for a new annual festival here in the north east, we (Orbital FX) were tasked to design & fabricate a 6 meter high Yule Goat....thats right ... a Goat ... and for the metrically challenged among you that's around 20ft, after meeting with the Client and discussing the parameters we began our first drafts in .. of course solidworks, because of the geometric nature of the things we were looking to evoke hand carved anglo saxon era sculpture wood with appropriote coverings fit for a
Virtual headset stand [Quest 3]
A cool simple stand to elegantly display one of our virtual headset at the office ! Link to the model:
Files? Where is the download file?
I had to uninstall SOLIDWORKS because it won't update. Very frustrating. Now trying to find where the downloader is almost impossible. It's not at all user-friendly to say the least. Any help would be appreciated.
Optimized 3D printed drone chassis in SLS
We would like to build a 3D printed drone using 3DEXPERIENCE from design to manufacturing throw a cross lab project. I am pleased to announce that we have fulfilled our commitment and that it flies beautifully thanks to the Velizy 3DEXPERIENCE LAB - Fab Lab. Description of the project1. A conceptual version of the drone was created, including reservations for the electronic cards and the functional surfaces to attach the motors. 2. After studying and determining the load cases, we used
Stainless Steel Dogbowl
I am teaching SOLIDWORKS to my 10yr old son. After a bit of trial and error, he created his first part. Its a stainless steel dog bowl and we even added water. He wanted me to share it with the world. Check it out! 😎🐕🦴
3D Printing with ASA: Challenges & Adjustments
🔍 Dive into the world of 3D printing with ASA filament! In this post, we'll explore the challenges encountered and the innovative solutions devised as we embarked on our journey of crafting coffee portafilter holders using ASA filament at the 3DEXPERIENCE Lab Munich – FabLab. WHY ASA ?ASA filament stands out for its exceptional durability, mechanical stress, and thermal fluctuations. With coffee portafilter holders exposed to high temperatures during brewing, ASA's resilience becomes
SUP Paddle Clip
I can now store my SUP paddle in my garage along its kayak paddle cousins. :) All I needed was designing a clip that would match the elliptical geometry of the handle.
Creation of a microphone mount for Logitech Microphones
Hello, I would need to print a mount designed to mount a Logitech Mic Pod from the Logi Rally System to an tripod. The bottom is designed to have an easy access to the micpod connector, if you want to connect a second Mic Pod with Daisy-chaining. Thank you very much.
Optimize surgical instruments
To optimize the use of surgical instruments, 3D printing is a flexible and rapid solution. A study is currently underway with Saint Louis Hospital to optimize an instrument used for ultrasound-guided biopsies. Here is a photo of the instrument to be optimized. image
SW Live: Upgrading Your Home with xDesign - Models
xDesign 3d print Makers Huge thanks to everyone who joined us on SOLIDWORKS Live today! I had a great time answering your questions and walking through these projects. Below are all the models from today’s episode. If you need any in a different format, feel free to reach out. Door CatchCurtain Track AnchorMagnetized Fridge OrganizerCup ShelvesPaper Towel Holder Window Table HingeWire HookWall HookHalloween GhostsPumpkinsPanton ChairVertical Picture Frame
3D reconstruction from image
Hello, We are researching a new project: creating 3D assets from a single view image and 3D constraints using AI. Thanks to the Fablab, we have been able to print our results.
Drone mounts for raspberry pi zero 2W and raspberry pi cam 3
Hello, I recently designed with xDesign and printed two pieces that will attach some Raspberry pi components to a prototype drone I'm building. I used the printers in the Lab in Munich and printed with TPU for vibration absorption.
Sentimental Project
I'm not going to lie, this was a really tough project. Nothing too difficult about the design, that was pretty straightforward. It was working on the actual project that was somewhat tough. In 2020, our Corgi (Ash) was diagnosed with Degenerative Myelopathy. This is somewhat similar to ALS in people, the body just starts shutting down. For Ash, it started in his hind legs, and before too long, he was in a wheelchair to help him get around. He loved playing in the snow, so I designed & 3d
Chronos Navigator
Allow me to introduce the Chronos Navigator—a wheelchair that goes far beyond mobility. It's a fusion of engineering, art, and empowerment, brought to life through the spirit of Steampunk design. The project began as a challenge from a friend and a personal desire to push my creative boundaries with SOLIDWORKS. I wanted to transform something purely functional a wheelchair into a piece that combined mechanical precision with artistic imagination. The entire design was created and modeled in