DELMIA Process Engineering
Join us at Global Industrie 2026 in Paris March 30 - April 2
Dear DELMIA Process Engineering Community, DELMIA will be present at the GLOBAL INDUSTRIE trade show happening next week in Paris - Villepinte. We are looking forward to meeting with you! Request your free visitor's badge here and come to our booth 5T164 in the Village MES to ask us your questions about DELMIA solutions! While you're there, experience Virtual Twins through concrete, immersive, and impactful use cases: simulation of real-life scenarios, decision support, risk anticipation,
Delmia apriso Integration
Hello all, We have a question regarding this option: The documentation is pretty sparse, we'd like to know what does this option do? With which integration does it work? The doc says: "You can declare the attributes owned by manufacturing entities to share between the 3DEXPERIENCE platform and DELMIA Apriso through the appropriate web service." What is this appropriate web service? Thanks for the help.
Material and Resources use definition
Discrete & Continuous Material DefinitionIcon Name Description Manufacturing Assembly Acting as a finished / intermediate discrete assembly that would be manufactured through a scope on workplan or header workplan . Provided Part Pre-made discrete components or parts sourced externally. Added to processes as fixed-unit inputs (e.g., 10 bolts per assembly) and managed via inventory or procurement systems Manufactured Material Acting as a finished / intermediate discrete product that
HIGH-TECH SMART FACTORY:
Dear Team, As shown in screenshot do we have any course content on this so that i can download the data and i will work on it Thank you for your support. Best regards, Anup C K
Industrial Machines with sensors modeling – Fixed vs Modular Sensors
Context and Use Case In industrial environments, sensors are critical for monitoring, controlling and ensuring the quality of manufacturing processes. However, the way sensors are integrated into the resource structure, whether as fixed or modular components, impacts their flexibility, lifecycle management and usability. Two primary use cases emerge: Fixed Sensors: Sensors that are permanently integrated into the machine. These sensors are part of the machine’s design and are not intended to be
Create/Update Item Structure
When I use Create/Update Item Structure in Planing structure app when creating MBOM, i get unexpected behavior. If i check 'Generate items structure based on Make-Buy', the MBOM doesn't get generated at all. If i uncheck this, mBOM is generated and Make/Buy relationships are actually take into account. (parts with raw materials assigned become Manufactured Material and the ones without become provided part). Why? Thank you all for all the help!
Need to synchronize the attribute with value from EBOM to MBOM object
We have EBOM with object type as Physical product containing the attributes with values (e.g., Weight=200kg), when we generate the MBOM from this EBOM I need the same attribute with value on the MBOM object Provided part. How to achieve this?
Confused with Save with options and vault
Hello community! I have created a PPR session and tried saving the session. Save with options shows up and I click OK. I was shown with the following message: Could someone please clarify wheather my session is saved or not ? What does the message indicate ? ( when closing the tab, the system ask me to save before closing ) Thank you!!
Is the "Inst" prefix required to export instance variables, or can we use any other prefix?
I am trying to export instance variables, does it require to add "Inst" prefix or any prefix we can use? If we are exporting attributes for any downstream application, As adding Inst prefix will not match the attribute name in downstream system. Ref:
Set Variant Effectivity on Mfg. Item
Introduction This document intended to provide a detailed guide and examples on how to write EKL script to set variant effectivity on Mfg. Item. Along with set variant effectivity on Mfg Item there are example EKL actions to unset variant effectivity on Engineering Item, Resource and System. Version – 2021x FD09 (FP2140), 2022x FD08 (FP2319), 2023x FD04 (FP2333), 2026x GA Pre-requisites Licenses – These EKL scripts call 3DSpace web services, which require specific licenses to execute as
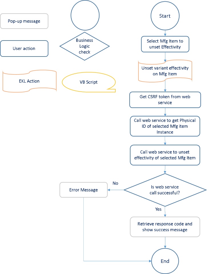
Unset Variant Effectivity on Mfg Item, Engg. Item, Systems & Resources
Introduction This document intended to provide a detailed guide and examples on how to write EKL script to unset variant effectivity on Mfg Item. Along with unset variant effectivity on Mfg Item there are example EKL actions to unset variant effectivity on Engineering Item, Resource and System. Version – 2021x FD09 (FP2140), 2022x FD08 (FP2319), 2023x FD04 (FP2333), 2026x GA Pre-requisites Licenses –These EKL scripts call 3DSpace web services, which require specific licenses to execute as
Delete entire Header Workplan structure
Hello community, what is the best way to delete an entire Header Workplan structure with PST role apps? Thanks, Mauro
Get Variant Effectivity on System
Introduction This document intended to provide a detailed guide and examples on how to write EKL script to get variant effectivity on System and operations. Version – 2026xGA (For older version of 3DEXPERIENCE platform check older version of this article) Pre-requisites Licenses – These EKL scripts call 3DSpace web services, which require specific licenses to execute as mentioned in below table. (These are referred from developer documentation of web services) Mfg. Process / System related web
Get Variant Effectivity on Mfg. Item
Introduction This document intended to provide a detailed guide and examples on how to write EKL script to get variant effectivity on Mfg. Item. Version – 2026xGA (For older version of 3DEXPERIENCE platform check older version of this article) Pre-requisites Licenses – These EKL scripts call 3DSpace web services, which require specific licenses to execute as mentioned in below table. (These are referred from developer documentation of web services) Mfg. Item related web services • MFN
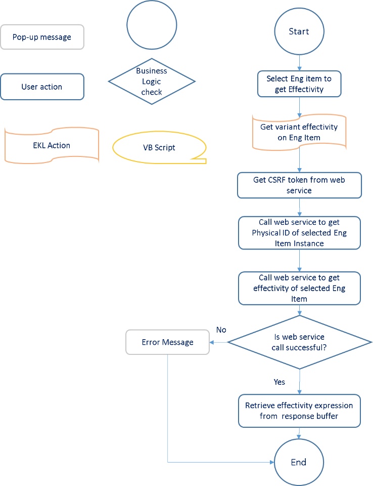
Get Variant Effectivity on Eng. Item or Resource
Introduction This document intended to provide a detailed guide and examples on how to write EKL script to get variant effectivity on Engineering Item or Product. The same script can be used for getting effectivity on Resource. Version – 2026x GA (For older releases of 3DEXPERIENCE Platform check out the older version of this article). Pre-requisites Licenses – These EKL scripts call 3DSpace web services, which require specific licenses to execute as mentioned in below table. (These are
Copy Variant Effectivity From Eng. Item to Mfg. Item
Introduction This document intended to provide a detailed guide and examples on how to write EKL script to copy variant effectivity from Eng. Item to Mfg. Item. Along with this there are example EKL actions to copy Model Dictionary from one Mfg. Item to another Mfg. Item. Version – 2026xGA (For older version of 3DEXPERIENCE platform check older version of this article) Pre-requisites Licenses –These EKL scripts call 3DSpace web services, which require specific licenses to execute as mentioned in
Management of Text Size on Textual Instructions
Since R2025x FD04, on Work Instruction Authoring it has been released the feature to manage the text size, but I can't figure out of to change this option in Collaborative Spaces Control Center. Does anybody have any additional information?
Manufacturing Context Builder Tree Display customization
Hi All, How do we customize the tree display in Manufacturing Context Builder to include more attributes in Display Name / First column ? Fyi, I am aware of adding more columns using Attribute Manager. Thank you!
Export System Structure to Excel
Introduction This document intended to provide a detailed guide and examples on how to write EKL script to Export System Structure to Excel. Version – Validated on 2021x FD09 (FP2140), 2022x FD01 (FP2205), 2023x FD02 (FP2314), 2026x GA Pre-requisites: Licenses – CSV(Collaborative Industry Innovator) MDG(Mechanical Designer) PPL(Process Engineer) KDI(Template Designer) Disclaimer: Licenses mentioned above are as per 2021x, 2022x & 2023x documentation. Logical Flow Below is the logical flow for
Export Mfg. Item Structure to Excel
Introduction This document intended to provide a detailed guide and examples on how to write EKL script to Export Mfg. Item Structure to Excel. Version – Validated on 2021x FD09 (FP2140), 2022x FD01 (FP2205), 2023x FD02 (FP2314), 2026x GA Pre-requisites: Licenses – CSV(Collaborative Industry Innovator) MDG(Mechanical Designer) PPL(Process Engineer) KDI(Template Designer) Disclaimer: Licenses mentioned above are as per 2021x, 2022x & 2023x documentation. Logical Flow Below is the logical flow to
Export Resource Structure to Excel
Introduction This document intended to provide a detailed guide and examples on how to write EKL script to Export Resource Structure to Excel. Version – Validated on 2021x FD09 (FP2140), 2022x FD01 (FP2205), 2023x FD02 (FP2314), 2024x FD02 (FP2414), 2025x FD03 (FD2524), 2026x GA Pre-requisites: Licenses – CSV(Collaborative Industry Innovator) MDG(Mechanical Designer) PPL(Process Engineer) KDI(Template Designer) Disclaimer: Licenses mentioned above are as per 2021x, 2022x, 2023x, 2024x & 2025x
Export Product Structure to Excel
Introduction This document intended to provide a detailed guide and examples on how to write EKL script to Export Product Structure to Excel. Version – Validated on 2021x FD09 (FP2140), 2022x FD01 (FP2205), 2023x FD02 (FP2314), 2024x FD02 (FP2414), 2025x FD03 (FD2524), 2026x GA Pre-requisites: Licenses – CSV(Collaborative Industry Innovator) MDG(Mechanical Designer) PPL(Process Engineer) KDI(Template Designer) Disclaimer: Licenses mentioned above are as per 2021x, 2022x, 2023x, 2024x and 2025x
XPDM Export missing attributes
Hi all, Not sure if this is the right forum to ask but has anyone else noticed some attributes are missing in XPDM xml generated from the Batch Management tool? I'm missing CreateKit.V_Outsourced and CreateKit.V_NeedDedicatedSystem although I can see them in properties panel in native app. Is there something I need to configure to include these two attributes in my export?
Import System Structure From Excel
What's new in updated script in 2024? 1. The script now supports creation of all types of OOTB Systems and operations For example: Header Workplan, Workplan, General System, Quality Control Process, Loading Operation, Point Fastening Operation etc. 2. Instead of creating "Time Constraint" between Operations, "Material Flow" gets created between them. 3. Improvements are done in the algorithm of the script.Introduction This document intended to provide a detailed guide and examples on how to
Copy Configuration Context from Eng. Item to Mfg. Item
Whats new in 2026? The scripts now use the "GetPhysicalId" method to get the Physical ID of the objects instead of using web services. This makes the overall script simpler.Introduction This document intended to provide a detailed guide and examples on how to write EKL script to Copy Configuration Context & Criteria (Model Dictionary) from Eng. Item to Mfg. Item. Along with this there are example EKL actions to copy Model dictionary & criteria from Mfg. Item to System, System to Resource.
Import Mfg Item Structure from Excel
Whats new in updated script in 2024? 1. The script now supports creation of "Continuous" types of Mfg. Items. For example: Continuous Manufactured Material, Continuous Provided Material 2. Improvements are done in the algorithm of the script.Introduction This document intended to provide a detailed guide and examples on how to write EKL script to import Mfg. Item structure from Excel. Version – Validated on 2021x FD09 (FP2140), 2022x FD01 (FP2205), 2023x FD02 (FP2314), 2024x FD02 (FP2414), 2025x
Import Resource Structure from Excel
Introduction This document intended to provide a detailed guide and examples on how to write EKL script to import Resource Structure from Excel Version – Validated on 2021x FD09 (FP2140), 2022x FD01 (FP2205), 2023x FD02 (FP2314), 2024x FD02 (FP2414), 2025x FD03 (FP2524), 2026x GA Pre-requisites: Licenses – CSV(Collaborative Industry Innovator) MDG(Mechanical Designer) PPL(Process Engineer) KDI(Template Designer) Disclaimer: Licenses mentioned above are as per 2021x, 2022x, 2023x, 2024x and
Import Product Structure from Excel
What's New in This Script in 2024? This script is now updated and now supports creation of 3D Parts and 3D Shapes. However, one needs to keep in mind the hierarchal limitations while specifying the objects to create in the Input Excel File. For example, a 3DShape an only be created under a Physical Product, and cannot be created under a 3DPart which already have a 3DShape Under it.Introduction This document intended to provide a detailed guide and examples on how to write EKL script to Import
PPR Context lifecycle
Hello, Is there some recommended way to handle PPR Context lifecycle? Especially in context of change management... Should it be revised and released alongside the data it contains? I think managing lifecycle of PPR Context would make change management more complex. Especially when working with Manufacturing Context Builder. Any advice?
Reconnect Inconsistent Scope Strategy
This document is intended to provide a detailed guide and examples on how to customize a Business Rule for opening id DELPLMFProcessOccurrence_InconsistentScopeStrategy_ID. IntroductionWhen Manufacturing Engineer creates MBOM structure from EBOM structure with all the scope and implement links, if the Product Engineer makes any changes in EBOM (replacing an Eng. item) then the corresponding scope and implement links break. These broken scope links are called as Inconsistent scope links. We can
Identification Initialization based on input master data
This document is intended to provide a detailed guide about how to customize a Business Rule with opening id PLMIdentificationInitialization to initialize a custom attribute (master attribute) on the custom Mfg. item type. IntroductionIf we need to initialize some attributes (OOTB or Custom) on any specific type (OOTB or Custom) automatically by referring some pre- created data with master attributes (may be file based like csv file), we can achieve it using this opening id. Version – Example
Add Linked Item Information in PPR Spreadsheet Editor
This document is intended to provide a detailed guide and examples on how to customize a Business Rule for opening id DELSSEListCustomizedAttributes_ID. Using this business rule we can customize the spreadsheet editor adding the column to display the additional information. Introduction When the tree structures becomes too big, it becomes difficult to traverse the links from operation to implemented Mfg. items and from Mfg. items to implemented Eng. Items. We can use Spreadsheet Editor to see a
Add Resulting Product and Capable Resource Information in PPR Spreadsheet
This document is intended to provide a detailed guide and examples on how to customize a Business Rule for opening id DELSSEListCustomizedAttributes_ID. Using this business rule we can customize the spreadsheet editor adding the column to display any additional information. IntroductionThere is no command to list out the Resulting Product for all Mfg. Item or Capable Resource and their usages for all Operations in the entire tree structure, and this becomes an issue when there are a lot of items
Attach Configuration Context & Criteria on Mfg. Item, System, Engg. Items and Resources
Introduction Whats new in 2025? The scripts now use the "GetPhysicalId" method to get the Physical ID of the objects instead of using web services. This makes the overall script simpler.Introduction This document intended to provide a detailed guide and examples on how to write EKL script to attach Configuration Context (Model dictionary) & criteria on Mfg. Item. Along with this there are example EKL actions to attach Configuration Context & criteria on Engineering Item, Resource and System.
Get Configuration Context & Criteria on Mfg. Item, System, Engg. Item and Resources
Introduction This document intended to provide a detailed guide and examples on how to write EKL script to get the Configuration Context (Model dictionary) and Criteria on Mfg. Item. Along with this there are example EKL actions to get Configuration Context (Model dictionary) & Criteria on Engineering Item, Resource and System. These scripts works similar to the script for Mfg. Item. Version – 2021x FD09 (FP2140), 2022x FD08 (FP2319), 2023x FD04 (FP2333), 2026x GA Pre-requisites Licenses –These
Detach Configuration Context on Mfg. Item
Whats new in 2025? The scripts now use the "GetPhysicalId" method to get the Physical ID of the objects instead of using web services. This makes the overall script simplerIntroduction This document intended to provide a detailed guide and examples on how to write EKL script to detach Configuration Context (Model dictionary) on Mfg. Item. Version – 2021x FD09 (FP2140), 2022x FD08 (FP2319), 2023x FD04 (FP2333),2026x GA The method "GetPhysicalId" is available from 2023x onwards. For EKL scripts
Process list error
I can't see the start and stop in the process list and i can't drag and drop the product from the product list to the process list. Plz explain to me.
Use-case for Spare Item & Service Part
Hello, Could anyone help me with use-cases for using "Spare Item" & "Service Part" object types within service items management application. Real industry example could really help. Also, When "Insert spare Item on assignment" box is ticked within preferences of widget, why does it create "Service Part" as parent to "Spare item" ? Thanks in advance! SBOM Servicepart Aftersales
Show Mfg. Item, System & Operation attributes on press of F5 Key
This document is intended to provide a detailed guide and examples on how to customize a Business Rule for opening ID DELPPRF5Attributes_ID Important Note/Precaution: Using the BL extensively to show to many attributes of BOM/Process which are expanded in the DAG (Tile View) may cause performance issues. Due to this, it is recommended to use the BL carefully and only show the information that is useful/necessary.IntroductionIn applications like Manufactured Item Definition, Process Planning etc.
Product Assignment Validation using Maturity State
This document intended to provide a detailed guide and examples on how to customize a Business Rule for opening id DELMA_AssignableProductValidation_ID to validate any product/ part if we can assign it to Mfg. item or not. Introduction Sometimes it’s necessary to check few conditions before proceeding for implementing some product/ part. For example we can have a check to see if the data is ready for manufacturing or not. Accordingly we have to decide if we can proceed for its Manufacturing
Initialize Mfg. item attributes from Implemented Eng. item
IntroductionIf we have few attributes on EBOM which are useful for manufacturing planning then we can copy those attribute values to MBOM based on scope link or implement link between MI and EI using this BL opening id. This BL gets triggered when a scope link or implement link is created between the MI and EI. The following examples describe how this can be achieved. There are two business rule examples here on the same opening id. First example business rule initializes the ‘Reference
Choose Parent in MBOM Structure in "Create/Update Item Structure" command
This Wiki page provides guidelines to customize the Business Logic (BL) to choose parent in MBOM Structure during the execution of "Create/Update Item Structure" command. IntroductionThe opening ID "DELMA_ChooseParentInCUPS_ID" is an entry point used to customize business logic for command "Create/Update Item Structure". This opening ID is run to retrieve the parent item in the MBOM structure when creating a new node for Eng. Items using the "Create/Update Item Structure (CUIS)" command. Note:
Activate the "Replace by Proposal" Command To Replace Mfg. Items
This Wiki page provides guidelines to customize the Business Logic (BL) to activate the "Replace by Proposal" command and suggest Mfg. Items to replace an existing Mfg. Item in the model tree. IntroductionThe Opening ID "DELPPRReplaceByProposal_ID" is triggered upon launching the "Replace" command from the right click menu (activated by right clicking on the object). This Opening ID enables the display of a command "Replace by Proposal" within the list of sub-commands available in the "Replace"
Attributes Valuation Propagation (PLMAttributesPropagation)
This document is intended to provide a detailed guide and examples about how to write an EKL Script with opening id 'PLMAttributesPropagation' IntroductionAttributes Valuation Propagation (PLMAttributesPropagation) (BL) script can be used to achieve the following objectives: You can use this BL to dynamically update the value of one attribute depending on the value of another attribute. This is commonly needed where attributes are interdependent. To make certain attributes read-only, ensuring
Client BLs
This Kind of Business rules is executed on Client Side. This page will contain links to following most commonly used Client BLs Attribute Initialization - [LINK] Product Assignment Validation using Maturity State - [LINK ] Initialize Mfg. item attributes from Implemented Eng. item - [LINK] Suggest Reconnect Inconsistent Scope Strategy
Restrict Replace by Alternate Across Sites in Manage Alternate Substitute Command
Understanding the "Replace by Alternate Validation" Opening IDIn real-world manufacturing and product development, you often need backup parts or substitutes. These are called alternates or substitutes, and they ensure production doesn’t stop if the main part is unavailable. Now imagine you're in the 3DEXPERIENCE platform, and someone tries to replace a part with one of its alternates from the "Manage Alternates/Substitutes" panel. But not all substitutes are good to use right away. Some might
BL to Authorize Copy of Configuration Model from Parent to Child
OverviewA Configuration Context consists of a set of dictionaries defining the criteria that can be used to configure the structure. Configuration Model, used for Configuration Context, is defined by Engineering. Manufacturing usually uses the same Configuration Model for configuring Manufacturing Structure (for example with different criteria). Manufacturing Engineer may create different BOM structure, valid for manufacturing which is not fully following assembly structure of Engineering BOM.
3DData is not visible on tiles in "Process planning App".
3D data isn't visible on tiles in the Process Planning App. The process is as follows: 1.Create Scope Link 2. Create Implement Links(2 Loading operation) Expected Result : 3D data is visible on the Loading operations tile. Actual Result :3D data isn't visible on the Loading operations tile(3)
"Show dialog at reference creation" in MFN
Hello, I tested this option in preferences of Manufacturing Items Management app. But it doesn’t seem to have any impact on app behaviour. Certainly not as described in the documentation. Is anyone else having the same issue on public cloud?
Add list of possible values for an attribute in PPR Spreadsheet
This document serves as a detailed guide to writing EKL scripts using the PPRSpreadsheetCheckObjectTypeAllowedForPossibleAttributeValues_ID and PPRSpreadsheetListPossibleAttributeValues_ID opening IDs. These opening IDs enable the specification and limitation of attribute values for attributes associated with particular object types in the PPR Spreadsheet. IntroductionPPRSpreadsheetCheckObjectTypeAllowedForPossibleAttributeValues _ID: This BL provides a list of object types and attribute IDs on
Validate Attribute Value Modification in PPR Spreadsheet
This document is intended to provide a detailed guide and examples about how to write an EKL Script with opening id "PPRSpreadsheetAttributeValidation_ID". IntroductionThis Business Logic (BL) validates the attribute value modification based on predefined customer rules. Consistency Check: The BL performs a check to ensure that the values of various attributes align with the specified rules [e.g., Length of “Description” attribute of General operation should be greater than 10]. Error
Propagate Attribute Value in PPR Spreadsheet
This document is intended to provide a detailed guide and examples about how to write an EKL Script with opening id ‘PPRSpreadsheetAttributeValuePropagation_ID’ IntroductionThis BL is commonly used to dynamically update the value of one attribute depending on the value of another attribute in PPR Spreadsheet. This is commonly needed where attributes are interdependent. Note: “PLMAttributesPropagation" BL will not be triggered on the PPR Spreadsheet editor object. you need to use opening ID
Lucid: "Everything we need is there in the platform"
Electric Vehicles Built without CompromiseCalifornia-based luxury-electric automaker Lucid is advancing electric vehicle (EV) technology to create not just an exceptional EV, but an outstanding car overall. Its tagline, “Compromise Nothing,” embodies this pursuit of perfection. “We compromise nothing by obsessing over everything, down to the millimeter and down to the tenth of a gram,” said Paul Lomangino, Lucid’s director of product lifecycle management and engineering tools. “For example, we
Item structure from CAD links between parts
CAD links between parts are managed in 3DX as CAD Dependency links; source part is where geometry is defined and destination part is where geometry is copied (in CV5 with Copy/Paste Special-As Result with Link - Multi Model Link MML). Is it possible to automatically obtain an item structure where a Manufactured Material (or Manufactured Part) is scoped to destination part and source part is a child Provided Part? Something similar already exist in platform with Make from or Deformed relation.
How FMEA can be integrated with DELMIA
how the Control Requirements in Failure Mode and Effect Analysis (FMEA) can be integrated with DELMIA Process Engineering Workflow? ( Example)
Automatic text and format for a Work Instruction - Label for Sub-Component
Important: The business logic to customize label for "Assigned Object" can be found here: Automatic text and format for a Work Instruction - LabelIntroductionThis document is intended to provide a detailed guide and example on how to customize a Business Logic (BL) for opening id "DELWKIDMULabelPropertiesSubComponent_BL_ID" to customize the information displayed and formatting of a "Label" created in a Work Instructions View for the Sub-Component of Assigned Object. The OOTB BL
Customize the Requirement Usages
This Wiki page provides guidelines to customize the Business Logic (BL) to customize the list of usages allowed for the assignment of requirements and the allowed quantity of usages to assign to several object references. IntroductionThe Opening ID "DELPPRRequirementUsages_ID" is triggered when launching the “Requirement Browser” or the “Assignment Manager.” It allows customization of the out-of-the-box (OOTB) requirement usage quantity and provides options to add custom usage for requirement
How do I modify a scope link by redirecting a parent in the tree ?
Comment modifier un lien de scope en repointant un parent de l'arbre ? Bonjour les Champions DELMIA, J'ai fini mes fiches d'instructions dans mon Process et pour la suite de mon projet, je me rend compte que j'ai fait une erreur sur le lien de scope. ( C-bom / E-bom) En effet, j'ai pointé le scope sur le premier enfant dans ma E-Bom: pastille rouge (1) Je dois maintenant rajouter des nœuds complémentaires de produit dans ma E-bom, pour rajouter d'autres enfants au même niveau. Pour cela, il
Capable Resource
Is there a way to add a new capable resource to the library?
Using Requirement Parameters and Requirement Rich Text to Enrich Data Collect Plan Row
This document is intended to provide a detailed guide and examples on how to customize a Business Rule for opening id DELWKIDataCollectPlan_ReqAssociation_BL_ID IntroductionThis business logic is customized for those who want to use the Non-FTA Requirements (Requirements which are created manually in Requirement Widget or Application) to capture customer requirements and want to propagate them downstream processes like Process Planning and Work Instructions. This will enable to initialize the
EKL Function to retrieve scoped Service Items from a Product
Hi All, I am facing compilation issue while using below functions to retrieve the Service Items from a Product Reference in 2024x FD07. GetProcessScopesFromProduct GetProcessScopesFromSystem Fact Type: PLMEntity Opening Id: MfgItemInstantiationActionBL Are these functions supported in 2024x, or is there any alternative function to retrieve the Service objects from a product? Context of usage: We are trying to map the EBOM types to SBOM while instantiating the Service objects Thanks,
Automatic text and format for a Work Instruction - Label
This document is intended to provide a detailed guide and example on how to customize a Business Rule for opening id DELWKIDMULabelProperties_BL_ID to automatically set the text and format for each Text Annotation (Label) work instruction created. Introduction As part of the work instruction definition, we use to create Text Annotation (Label) in order to provide additional information. If we want to change the OOTB behavior and automatically add some string or an attribute (OOTB or custom)
Suggest Capable Resource References for System/Operation
This Wiki page provides guidelines to customize the business logic to suggest capable resources for a System or Operation from various sources. IntroductionThe Opening ID "DELPPRCandidateResourcesReferences_ID" is triggered upon launching the "Manage Capable Resources" command. This Opening ID enables the display of a button within the "Manage Capable Resources" panel, specifically for Primary Capable Resources, to suggest suitable resource candidates. Additionally, it facilitates the suggestion
Attributes Valuation Finalization Check (PLMAttributesValuationFinalization)
This document is intended to provide a detailed guide and examples about how to write an EKL Script with opening id "PLMAttributesValuationFinalization". IntroductionThis Business Logic (BL) ensures the consistency of attribute valuations based on predefined customer rules. Consistency Check: The BL performs a check to ensure that the values of various attributes align with the specified rules [e.g., Length of “Description” attribute of General operation should be greater than 10]. Error
Renaming Operation after Implement Link Creation
This document is intended to provide a detailed guide and examples on how to customize a Business Rule for opening ID DELPLMSystemOperationOccurrence_ImplementLinkCreationID. Introduction When a manufacturing engineer is creating process structure, after creating a scope between System/Workplan and Mfg. Item Structure, he may start assigning Mfg. Items to operation and it may be needed to rename the operation based on the type of the operation and the Mfg. Item dragged and dropped on it. Also,
Allow Operations To Behave as System (Item to Workplan/System Case)
This document is intended to provide a detailed guide and examples on how to customize a Business Rule for opening id DELMSDAllowOperationAsSystem_ID. Introduction When a manufacturing engineer is creating process structure, after creating a scope between the system/workplan and Mfg. Item Structure, he may drag and drop Mfg. Items on various process objects/operations to either create new operations or assign the Mfg. Item to operations. By default, After creating a scope link between Mfg. Item
Authorize Drag and Drop of PPR Object Type in Planning Applications
This document is intended to provide a detailed guide and examples about how to write an EKL Script with opening id 'DELMIA_DragDrop_Authorization_ID' IntroductionThis opening ID is triggered when a PPR object is dropped onto another PPR object. It allows customization of the desired behavior for drag and drop actions within the application, specifically determining whether the drop should be allowed. Version – 2024x FD04 (FP2432),2025x FD01 (FP.CFA 2506) Pre-requisites:Licenses PPL (Process
DELMIA Service Process Structure - Automation of product flow through EKL
Hello Delmia Community, I'm looking for a way to make product flow between operations OR Workplan through a EKL. I tried the wiki before posting this question. I'm using the DELMIA Services objects of 3Dexperience. There is a small different between classes and names. Can you help me to find a solution please ?
Is Product Communicator(XPR-OC) can handle Manufacturing Item?
I would like to verify a specific functional capability of the Product Communicator (XPR-OC) role. Question: Can the Technical Illustration app within the XPR-OC role directly handle and consume Manufacturing Items (MBOM) instead of just Engineering Items (EBOM)?
3D Visualization of MBOM Items for CSV/IFW Users without MFN/MGA Roles
I am writing to inquire about the technical feasibility and the product roadmap regarding the visualization of Manufacturing Items (MBOM) within the 3DEXPERIENCE platform. Current Environment & Constraint: Current Roles: We primarily utilize CSV (Collaborative Business Innovator) and IFW (Industry Innovation). Issue: Users without manufacturing-specific roles such as MFN (Manufacturing Engineer) or MGA (Manufacturing Specialist) are currently experiencing difficulties visualizing the 3D geometry
Filters do not work in the Library.(3DExperience R2026x Cloud)
Filters are not working in the Library.(IP Classify & Reuse App) I don't know what is wrong. Please help Expected result is that robots with payload of 5/kg are listed.
DELMIA Process Planning - drag & drop single operation from workplan to system
Dear DELMIA Community, I observe a behavior while drag&drop of operations from workplan to process system, which I can't explain. A single operation in sub structure of my workplan shall be assiged to a process plan (green). Unfortunatelly the parent operation is taken over evwerytime too (red). What is the reason for? (or is it a bug?) Thank you Thomas Degen (TECHNIA)
Happy New Year!🎆
Cheers to 2026! We are looking forward to another year together - sharing successes, knowledge and innovation. As our experts return from their much-deserved time off during the holidays, please allow a few days to respond to your questions. Thank you for your patience. Looking forward to connecting soon!
How can i revise Configured Workplan Items
I want to revise Workplan items which has configure. I need to use configured Workplan items because i need to assign effectivite to loading operation objects at a lower level
Copy custom instance attributes of an item when it is moved in the tree structure
IntroductionThis Wiki page provides guidelines to customize the Business Logic (BL) to copy custom attributes on an instance of an Mfg. item (if you have any) when the position of the Mfg. Item is changed in the tree structure. Note :- In the settings of the custom attribute you can set the property "Reset when duplicated" as false and that would obtain the same result as using this BL. This BL gets triggered after an Mfg. Item is moved in the tree structure. The below provided example
Initialize reference attributes on MI from EI based on Scope Link Creation
Introduction If we have few reference attributes on EBOM which are useful for manufacturing planning, then we can copy those attribute values to MBOM based on scope link between MI and EI using this BL opening id. This BL gets triggered when a scope link or implement link is created between the MI and EI. The below provided example describes how this can be achieved. Here in this example the reference attributes on MI are initialized from the EI when a scope link is created between them Version
How to create an MBOM for an SLDPRT that contains parts within parts
Hi Everyone We are considering how to create an MBOM for SLDPRT that contains parts within parts. The customer inserts another SLDPRT into the SLDPRT and uses it like an assembly for modeling. The image below shows a simple example model. I upload a ZIP file. When creating an MBOM for this model in CUIS, it inevitably becomes an item. It is an SLDPRT, which should actually be a manufacturing assembly. When creating an MBOM for such a model in CUIS, is it possible to generate it as a
Happy Holidays!
Happy Holidays to our DELMIA User Community! Please note that response times to your questions may be delayed, as many of our experts will be unavailable during the holiday season. Thank you for your understanding.
DELMIA Manufacturability Check
Hello, What is the purpose of the DELMIA Manufacturability Check application, and what advantages does it provide ?
Best practice request: Reusing existing Physical Product geometry for Tool Equipment in 3DEXPERIENCE (MGA/MFN/SW Connected/XEN)
Hi everyone, I’m looking for best practices on reusing already-uploaded SOLIDWORKS geometry in 3DEXPERIENCE when creating resources in MGA. I create parts in SOLIDWORKS and I’m currently using MGA, MFN, SOLIDWORKS Connected, and XEN. I’ve already uploaded the tool geometry from SOLIDWORKS, and it is stored as a Physical Product in 3DEXPERIENCE. When I create a Resource in MGA, a Tool Equipment object gets created, but I want to reuse the existing Physical Product (or at least its geometry)
Settings for the preferred of work plan publication
When choosing "File mode" in the Publish Format or when selecting "Light Publish" and then "Work Plan Publish", an error occurs. What are the differences between these two settings and how should they be configured?
OnePart
When using OnePart search, the prompt reads "Packaging issue about OnePart, contact your admin". What is the reason for this?
Include XCAD Drawings in Engineering Items View
Hello, I’m curious about this Preferences option inside Manufacturing Items Management app. As far as I can tell, it has no impact on displaying drawings in the Engineering Items structure. Drawings are visible regardless of this option being On or OFF. I tested this on a public cloud and on OP 2025x. How does this option actually change anything?
Can BOP structure and related data be published only with web app?
Hi, Everyone, For 3DE 2024x/2025x, the BOP structure and related data can be published for review withrich client command. Can it be published if I only have web app?Is there any Webservice can be used? Thanks!
How to enforce one-to-one scopelink between EBOM and MBOM revisions?
Hi everyone, I have an MBOM–EBOM scenario where I want each EBOM to have only one MBOM. In other words, there should always be a one-to-one scopelink between an EBOM revision and its corresponding MBOM revision. My expected lifecycle is: EBOM takes a revision firstMBOM takes its revision after EBOMThe new MBOM should either:connect to the new EBOM revision, or be created without any scopelink if linking is not possible. However, the current behavior is incorrect. When MBOM takes a revision,
Smart Pictogram creation
Hello, I have a question about Smart Pictograms. I’d like to test this functionality. The documentation says, that I need to select a template prior to creating a Smart Pictogram. But there is no selection available for me. Do I need to create these templates first or are there some OOTB templates present? For me, once I select an Instruction and click into the view, this appears: However, no pictogram is actually created.
Settings to increase font size of Define position window ?
Hello good members of this community, I have a Bill of Process structure made up of General Systems and General Operations. Assignments of parts and resources have also been done onto these General Operations. Within the Equipment Allocation and Planning Structure apps, when I attempt to defne an operation position by right-clicking on a General Operation > Operationi Position > Define position , I get a Define Position window shown with very small text size. I need to use the on-screen
Model Glossary
There are descriptions of the data object parent-child level restrictions as shown in the diagram, as well as introductions about the applicable scenarios. Additionally, there are explanations regarding the scenarios and restrictions of data objects when used in conjunction with Apriso.
What's New: Service Engineering - Available Now
In this What’s New in the Release session, discover developments in R2025x and what’s new in R2026x. Webinar topics include: • Overview of what’s new in R2026x as well as key developments from R2025x • Explore how to accelerate global deployment with the new Process & Work Instructions Translation Management function • Learn how to maximize system integration with enhanced Web services interoperability Add your questions in the comments below to be answered by our experts. @TB Also see
What's New: Batch Manufacturing - Available Now
In this What’s New in the Release session, discover the latest enhancements in R2026x and an insider’s perspective on the generation of solutions for batch manufacturing process engineering. Webinar topics include: • Learn how recipe management is reshaping industrialization and tech transfer business processes, making them faster, more consistent and easier to scale by connecting R&D, process development and manufacturing teams through data-driven workflows. • Discover latest enhancements
What's New: Discrete Manufacturing - Available Now
In this What’s New in the Release session, discover the updates in R2026x, including major user interface improvements. You will see in the recorded session that AI capabilities are included more and more to accelerate efficiency so that users can focus on the value-added steps. Webinar topics include: •Receive an overview of all major user interface improvements in DELMIA Process Engineering applications •Discover a new Work Instructions authoring tool for web •Learn about a new model-based
Question about Capable Resources
Hello everyone. I want to represent 10 workers(No 3DData) in Hop01. Is there a way to implement this using the Capable Resource feature? Thank you
Advance Duplicate on Items (Desktop app)
Hello community, I'm not be able to run Advance Duplicate command (Native/Desktop client) with Items, while is possible to use with Products opening it in a new editor. Can someone confirm me this behavior? Thanks
Issue Approval
I need a pproval route in Issue management. It meas that when ı create a Issue for a action, I want to this ıssue make approved by a approval route with out any change action. Do you know a setting about the issue approval?
WKI - Configuration and implementation of labels by EKL code?
WKI - Configuration et mise en place des étiquettes par code EKL ? Bonjour les Expert ! J'ai retrouvé dans ce post de @KA et @JJ, les fonctions EKL que j'ai utilisé pour configurer le look des étiquettes en fonction de différents critères. Ma ''Business Logique'' ( BL ), dans le Data setup, est opérationnelle, et elle fonctionne à merveille, c'est super 😁 🎉. Hello Experts ! I found the EKL functions I used to configure the look of the labels according to different criteria in this post
Deformable Objects and MFN components ?
I created a new assembly in SolidWorks, using two deformable objects (ie spring compressed in two differents positions) -ASM -Spring 15mm EIN=0001 -spring 20mm EIN=0001 spring free : spring.sldprt (deformable) spring 15 mm : spring_15.sldprt (deformed) spring 20 mm : spring_20.sldprt (deformed) then I want to create the MBOM for this assembly, using MFN. I want to create: -Manufacturing Assembly -Provided Part 0001 ==>scope==> Spring 15 mm -Provided Part 0001
CIM Suggestions
Hello All, I made an instance of "mfg. item" in the same root of MBOM. While doing so, I lose my implement link information on the new mfg. instance object. I tried using CIM to fix that and got the two suggestion as shown in the attachment. Could anyone explain the fundamentals of these two options and how to manage multiple instances and their implement links? CIM mbom Implement links
Reuse the Track in MSR
Hello I want to know how to reuse the Track created in the Manufacturing Cell in the Excitation object.
Copy Classification from Engineering to Manufacturing?
Hello, is there a way to have the Classification set on Engineering objects be inherited by the Manufacturing objects when the scope link between the two is created?
What is the output of process planning?
Some customers need information in other systems like MBOM > to CSV file so it can be read in ERP ect. And the work instructions can be published to > HTLM.file for MES But can some one descripe the output of the work that have ben done in Process planning?