Reconnect Inconsistent Scope Strategy

This document is intended to provide a detailed guide and examples on how to customize a Business Rule for opening id DELPLMFProcessOccurrence_InconsistentScopeStrategy_ID. 

Introduction

When Manufacturing Engineer creates MBOM structure from EBOM structure with all the scope and implement links, if the Product Engineer makes any changes in EBOM (replacing an Eng. item) then the corresponding scope and implement links break. These broken scope links are called as Inconsistent scope links.

We can fix these inconsistent scope links by using ‘Manage Inconsistent Item-Product Scopes’ command.

This BL gets invoked when the ‘Manage Inconsistent Item-Product Scopes’ command is launched.

Using this BL we can customize the ‘Suggestion to Perform’ column of the ‘Manage Inconsistent Item-Product Scopes’ panel.

According to custom conditions we can suggest the strategy from the possible reroute strategies in the ‘Suggestion to Perform’ column using this example BL.

The below example explains how we can customize a suggestion to fix the inconsistent scope links (scope links broken by replacing the original Eng. item with it's new revision).

Version – 2022x FD01 (FP2205), 2026x GA

Pre-requisites:

Licenses –

  • PPL(Process Engineer): required to create Mfg. Assembly object.

Disclaimer: Licenses mentioned above are as per 2022x documentation.

PLM Opening IDDELPLMFProcessOccurrence_InconsistentScopeStrategy_ID
Customization intentExecution
Execution contextClient
UsageCustomize the ‘Suggestion to Perform’ column of the ‘Manage Inconsistent Item-Product Scopes’ panel (for ‘Manage Inconsistent Item-Product Scopes’ command).

Example: Reconnect Inconsistent Scope Strategy Suggestion ​​​​​​

Here the OOTB BL 'DELPLMFProcessOccurrence_InconsistentScopeStrategy_test.CATRule' is customized to handle the MBOM sync when an Eng. item is replaced with it's new revision.

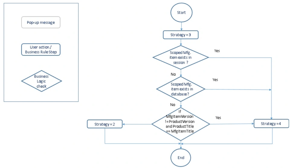
Logical Flow

Example Business Rule

 

DELPLMFProcessOccurrence_InconsistentScopeStrategy.CATRule

 

​​​Detail Explanation

Let us consider an example of a Skateboard. We have a skateboard structure as shown in below image.

 

We can create a Mfg. structure from this Eng. structure using Create/ Update Item Structure Command as shown below.

We can use the below listed reroute strategies to fix the inconsistent scope links.

Reroute strategy:

1: Reroute Only: Create a scope link of current item with new product version.

2: Replace by new Revision: Replace a Mfg. item with new Mfg. item revision and create scope with revised/ replaced product/ part.

3: Replace by New: Replace a Mfg. item with a completely new Mfg. item and create scope with revised/ replaced product/ part.

4: Existing: Create a scope link between existing Mfg. item and revised/ replaced Eng. item.

5: Ignore: No change.

Scenarios

ScenarioScenario DescriptionResult
Scenario 1

If scoped Mfg. item do not exist in the session or in database and

MfgItemVersion <> ProductVersion) and ProductTitle == MfgItemTitle

Reroute strategy = 2

(Replace by new Revision)

Scenario 2Default strategy

Reroute strategy = 3

(Replace by New)

Scenario 3If already scoped Mfg. item exists in the session or in database

Reroute strategy = 4

(Replace by Existing)

Similarly it’s possible to add more/different conditions to decide the reroute strategy according to the requirement.

Scenario1:

If we want to revise a wheel from this skateboard structure and give a different color to it, we can create a new revision of the existing wheel and replace the wheel in the skateboard structure by it's new revision. Please refer below image for updated Eng. structure.

Here, the scope links were present between Eng. Item ‘test-Wheel A’ and Mfg. item ‘test Wheel A’. When Eng. Item ‘test-Wheel A’ is replaced (all four instances in EBOM) by its new revision ‘Wheel B’, the scope links between Eng. Item ‘test-Wheel A’ and Mfg. item ‘test-Wheel A’ break.

 

We can check the Product assignment status below which indicates that the revised product (test-wheel B) is not assigned to any Mfg. item.

We can check the Item Update Status using B.I. Essentials as shown in below image. We can see the directly/ indirectly affected mfg. items.

To fix the broken scope links we need to launch the ‘Manage Inconsistent Item-Product Scopes’ command from Authoring section of the toolbar.

If we see the default behavior, we get the suggested reroute strategy as 'Reroute only'. 

If the newly created version of test-Wheel A (which is test-Wheel B) has no scoped Mfg. item in the session or in database then to keep the EBOM and MBOM in sync we can create a new version of Mfg. item.  

 

Suggestion to Perform = Replace by New Revision

Similarly if we replace the Mfg. item with it's new revision, we can fix the broken scope link by replacing the Eng. item by its new revision.

 

Logic to check if the Eng. item is revised and suggest the reconnect strategy

if (Strategy <> 4)
{
    ProductVersion   = PrdRef.GetAttributeString("V_version")
    ProductTitle     = PrdRef.V_Name
    oFprocOcc = ThisObject
    
    Set PrcsOcc = oFprocOcc
    MfgItemRef = PrcsOcc.Reference
    MfgItemTitle = MfgItemRef.V_Name
    MfgItemVersion = MfgItemRef.GetAttributeString("V_version")

    /* if implement link is present between Part A and Provide A then MfgItemVersion = ProductVersion and ProductTitle = MfgItemTitle.

    if the EI-part is revised to version B then MfgItemVersion <> ProductVersion and ProductTitle = MfgItemTitle */

    if ( (MfgItemVersion <> ProductVersion) and ( ProductTitle == MfgItemTitle ) ) 
    {
            Strategy = 2
    }
} 

Scenario 2

Here, the scope links were present between Eng. Item ‘test-Wheel A’ and Mfg. item ‘test-Wheel A’. Eng. Item ‘test-Wheel A’ is replaced (all four instances in EBOM) by a completely new Eng. item ‘NewWheel A’ hence the scope links between Eng. Item ‘test-Wheel A’ and Mfg. item ‘test-Wheel A’ are broken.

 

If we don’t have an existing Mfg. item scoped with the Eng. Item (NewWheel A) in the session or in database then we can replace the Mfg. item ‘test-Wheel A’ with new Mfg. item.

 

Suggestion to Perform = Replace by New

 

 

Scenario 3

Here, the scope links were present between Eng. Item ‘test-Wheel A’ and Mfg. item ‘test-Wheel A’. Eng. Item ‘test-Wheel A’ is replaced (all four instances in EBOM) by some other type of wheel ‘NewWheel’ hence the scope links between Eng. Item ‘test-Wheel A’ and Mfg. item ‘test-Wheel A’ are broken.

If we already have an existing Mfg. item scoped with the Eng. Item (NewWheel A) in the session or in database then we can get the scoped Mfg. item for NewWheel A. If a scoped Mfg item is present for NewWheel A then we can use the existing mfg. item reference to replace the mfg. item ‘test-Wheel A’.

 

Suggestion to Perform = Replace by Existing

Note:

If you cannot see the column ‘Suggestion to Perform’ in the ‘Manage Inconsistent Item-Product Scopes’ command UI then you can unhide it using Edit attributes option. Please refer below image.

Business Rule Deployment

You may refer the below page for Business Rule deployment.

How to Deploy Business Rule

For deployment using Data Setup app following Resource set ID and opening needs to be used:

Resource Set ID:

 

Opening ID:

Reference

Documentation: Manage Inconsistent Item-Product Scopes Panel(DELPLMFProcessOccurrence_InconsistentScopeStrategy_ID)

Author

Person of Contact - @Jayshree JADHAV