This document is intended to provide a detailed guide and examples on how to customize a Business Rule for opening id DELSSEListCustomizedAttributes_ID. Using this business rule we can customize the spreadsheet editor adding the column to display the additional information.
Introduction
When the tree structures becomes too big, it becomes difficult to traverse the links from operation to implemented Mfg. items and from Mfg. items to implemented Eng. Items. We can use Spreadsheet Editor to see a nice and clean tabular view of the PPR structure.
In order to retrieve the linked items easily we can customize the spreadsheet editor adding a specific columns for the linked items information. This can be achieved using this example Business Rule.
Version – 2022x FD01 (FP2205), 2023x FD04 (FP2333) and 2026x GA
Pre-requisites:
Licenses –
- PPL(Process Engineer): required to create Mfg. Assembly object.
Disclaimer: Licenses mentioned above are as per 2022x, 2023x and 2026x documentation.
| PLM Opening ID | DELSSEListCustomizedAttributes_ID |
| Customization intent | Execution |
| Execution context | Client |
| Usage | Using this BL we can add the columns to display additional information in PPR spreadsheet editor |
Example1: Display Alternate Mfg. items in PPR Spreadsheet Editor
In this example the OOTB Business Rule DELSSEListCustomizedAttributesOcc.CATRule is customized to display the alternate Mfg. item names in the custom column added in front of the Mfg. item in the spreadsheet editor.
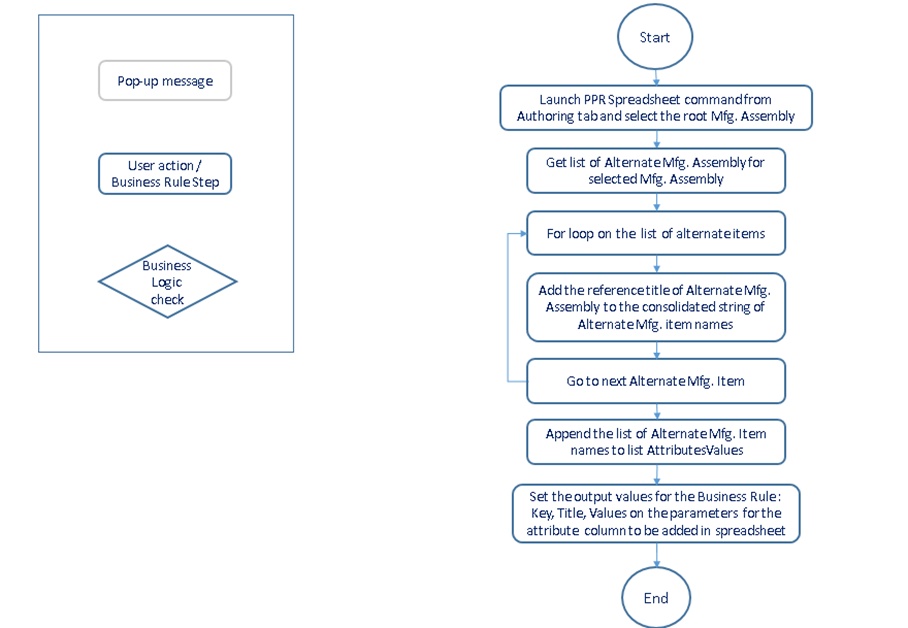
Example 1: Logical Flow
Example 1: Business Rule
Detail Description:
This business rule gets invoked when we select a row/ multiple rows in a PPR Spreadsheet Editor and do a refresh by a click on sign in the PPR Spreadsheet Editor.
If the Mfg. item has more than one alternate Mfg. items then the titles of the alternate Mfg. items are displayed separated by a comma ‘”,”.
In similar way we can add a column displaying any other attribute/ information in the PPR Spreadsheet Editor.
Logic to get alternate Mfg. items for selected Mfg. item
oListOfAlts = oProcReference->ListAlternateProcesses()
Logic to get PLMCoreReference from MfgProcessAlternate
oListOfChildren = oAltProcReference.Children
If oListOfChildren.Size() > 0
{
Set oPLMCoreRef = oListOfChildren->GetItem(1)
}
Logic to read reference title on Mfg. Item
strAltProcReferenceName = oPLMCoreRef.Name
Logic to set title of column
AttributesTitles.Append("Alternate_MfgItem_Name")
Parameters.SetAttributeObject("AttributesTitles", AttributesTitles)
Logic to set if the attribute value in the column is editable or not
AttributesEditable.Append(false)
Parameters.SetAttributeObject("AttributesEditable", AttributesEditable)Scenario
Consider an Eng. Structure, Mfg. structure for a skateboard assembly.
Select the Spreadsheet Editor command from the Authoring tab and select the root Mfg. item.
We can see a column ‘Alternate_MfgItem_Name’ is added at the right.
The symbol at the right end indicates that there is a Business Rule present for that column in the PPR spreadsheet. We need to refresh the PPR spreadsheet editor to see the column valuated by business rule.
We need to select the row and click on the symbol to refresh the editor in order to see the values in the column.
The alternate Mfg. item for provide ‘Deck’ can be seen in the right most column ‘Alternate_MfgItem_Name’. That is ‘Deck 2’.
Example 2: Add Linked Product Names from Operation in PPR Spreadsheet Editor
In this example the OOTB Business Rule DELSSEListCustomizedAttributesOcc.CATRule is customized to display the linked product name in the custom column added in front of the operation in the spreadsheet editor.
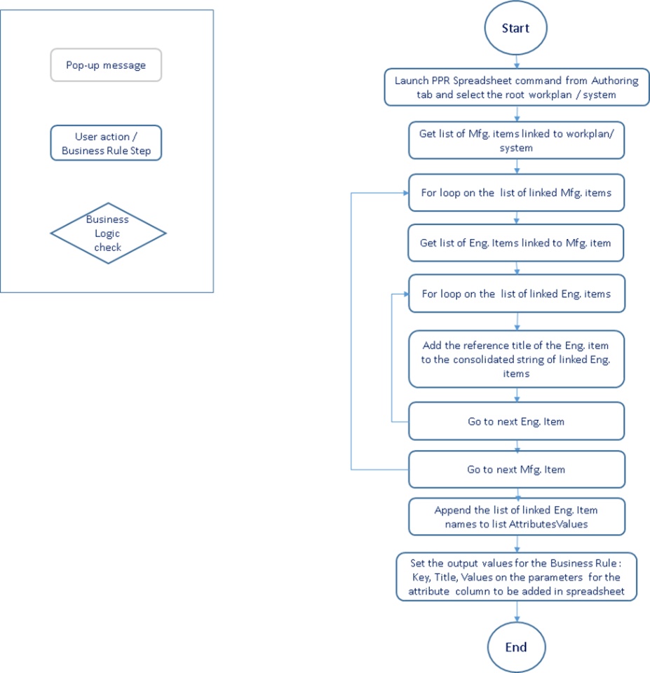
Example 2: Logical Flow
Example 2: Business Rule
DELSSEListCustomizedAttributesProdSysOcc.CATRule
Detail Description
We can see the error sign in the PPR Spreadsheet editor when we deploy this Business Rule. This business rule gets invoked when we do a refresh on the PPR Spreadsheet editor. We can see the column values after refresh.
Logic to traverse to linked Mfg. items from operation
oListOfAssignedProcesses = oProdSysOccurrence.AssignedProcesse
Logic to traverse to linked Eng. Items from Mfg. item
listOfProdOcc = oMfgProcOcc.AssignedProduct
Logic to read reference attribute value on Eng. Item
Set oVPMReference = oProdOcc.Reference
strProdName = oVPMReference.V_Name
Logic to add column title and column values to PPR spreadsheet editor
AttributesKeys.Append("ProductName")
AttributesValues.Append(strProdName)
AttributesTitles.Append("Implemented_Product_Name")
AttributesEditable.Append(false)
Scenarios
Consider we have an Eng. Structure, Mfg. structure, Workplan structure and Resource structure for a turbo fan assembly.
Select the PPR Spreadsheet Editor command from the Authoring tab and select the root workplan. If you want to see the linking in the spreadsheet then select the PPR.
The PPR spreadsheet can be seen with different tabs for Eng. Structure, Mfg. structure, Workplan structure and Resource structure.
We can see a column ‘Implemented_Product_Name’ is added at the right. We need to select the row and click on the symbol to refresh the editor in order to see the values in the column.
Scenario1: The operation is implementing a single Mfg. item.
In above image we can see that the operation 010 is implementing Mfg. item CP00578/00410. Mfg. item CP00578/00410 is implementing Eng. Item CP00578/00410.
We can see in the PPR Spreadsheet for workplan, the name of linked Eng. Item CP00578/00410 is displayed in front of operation in newly added column Implemented_Product_Name.
Scenario2: The operation is implementing more than one Mfg. items.
We can see in the PPR Spreadsheet for workplan, the comma separated titles of linked Eng. Item references are displayed in front of the operation in newly added column Implemented_Product_Name.
If we need to add more such columns in the spreadsheet editor, we can do it by following similar process.
Business Rule Deployment
The below page can be referred for Business Rule deployment.
For deployment using Data Setup app following Resource set and Opening needs to be used.
Resource Set:
Opening:
Example 1:
Example 2:
Reference
Documentation: To Add Attributes in the Spread Sheet Editor (DELSSEListCustomizedAttributes_ID)
Author
Author - @JJ
Person of Contact - @JJ & @KA
