This document is intended to provide a detailed guide and examples about how to write an EKL Script with opening id "PPRSpreadsheetAttributeValidation_ID".
Introduction
This Business Logic (BL) validates the attribute value modification based on predefined customer rules.
- Consistency Check: The BL performs a check to ensure that the values of various attributes align with the specified rules [e.g., Length of “Description” attribute of General operation should be greater than 10].
- Error Generation: If any inconsistencies or violations of the customer rules are found, the BL generates errors. The validation result messages are also displayed and logged in the Report Manager.
- Commit Action Cancelled: When the BL detects errors, it prevents from committing any modifications.
- Error Resolution: The errors need to be addressed and resolved by the user. Once the user fixes the issues (like correcting attribute values), they can then retry the modification action
Version – 2024x FD04 (FP.CFA 2432), 2025x FD01 (FP.CFA 2506) and 2026x GA.
Pre-requisites:
Licenses:
- PPL (Process Engineer): Required to create Mfg. Item Structure, Process objects and Work Instructions
Disclaimer: Licenses mentioned above are as per 2024x, 2025x and 2026x documentation.
| Opening ID: | PPRSpreadsheetAttributeValidation_ID |
| Customization intent: | Execution |
| Execution context: | Client |
| Usage | It is used to define rule to allow attribute value modification |
Example 1:
The below example ensures that the Title and Description fields meet specific conditions when editing a Header operation (HOP), and that if these conditions aren’t met, an error message will pop up, preventing the attribute modification of the HOP
| No | Use Case |
| 1 | Ensure that the "Title" field of the HOP is filled with 4 digits |
| 2 | Ensure that the "Description" field of the HOP is non-empty |
| 3 | Ensure that the "Description" field of the HOP is no longer than 40 characters |
Here we have modified the OOTB script “PPRSpreadsheetAttributeValidation_ID’ to validate the attribute values of Header Operation
In similar way it is possible to validate an OOTB/ Custom attribute on an OOTB/ Custom type.
- Title/Description attribute value can be added and modified in below cases
- Create page of HOP object
- EDIT Property page
- Property page at search
- PPR Spreadsheet editor
“PLMAttributesValuationFinalization” must be implemented to support first three cases. Refer this wiki
To validate the checks on PPR Spreadsheet, we need to use PPRSpreadsheetAttributeValidation_ID.
Logical Flow
Business Rule Sample
Detail Explanation
Validation Logic:
For V_Name Attribute:
- The script checks if the AttributeValueString matches the pattern /d{4}, which means it expects exactly 4 digits.
- If the value does not match this pattern, the validation fails, and the ReturnMessage is set to "Operation Name is not a 4 digit".
For V_description Attribute:
- It checks if the length of the AttributeValueString is more than 40 characters. If it exceeds 40, the validation fails, and the message is "Length of Description cannot be more than 40 Characters".
- If the value is empty, the validation fails, and the message is "Description cannot be empty".
When user tries to edit Header operation Title to “Header1” in PPR Spreadsheet editor. The BL is triggered, and the value will not be modified, and the error can be seen in Report Manager.
When user tries to edit Header operation and makes Description empty in PPR Spreadsheet editor. The BL is triggered, and the value will not be modified, and the error can be seen in Report Manager.
Now, user corrects the Title or adds the Description
After the user corrects the errors, and all validations pass, the Header Operation (HOP) is successfully edited with the Title (e.g., "4254").
Logic to validate the Title attribute is filled with 4digits
if(strAttributeID=="V_Name"){
MatchPatternValue="/d{4}"
if(strAttrValue.MatchPattern(MatchPatternValue) == false)
{
Validate=false
ReturnMessage="Operation Name is not a 4 digit"
}
}Logic to validate the Description attribute is non-empty and no longer than 40 chars
if(strAttributeID=="V_description"){
if(strAttrValue.Length()>40)
{
Validate=false
ReturnMessage="Length of Description can not be more the 40 Characters"
}
if(strAttrValue.Length()==0)
{
Validate=false
ReturnMessage="Description can not be empty"
}
} Other Supported DELMIA Types:
When we associate this BL with type ‘DELLmiHeaderOperationReference’ the BL gets invoked on Header Operation.
The same Business Logic can be applied to other DELMIA types to validate attributes. The validation can be extended to various types and their subtypes, such as:
For different Resource types and Engineering items (Products/ parts) the type ‘VPMReference’ can be used for customization.
Similarly, one can use below type in script for customization
- ‘DELFmiFunctionReference’ for Mfg. Item types and their subtypes
- ‘DELLmiGeneralSystemReference’ for General system
- ‘DELLmiGeneralOperationReference’ for General Operation
- ‘DELWkiInstructionReference’ for Work Instruction
- ‘VPMReference’ for different Resource types and Engineering items (Products/ parts)
In the example, we have used ‘DELLmiHeaderOperationReference’ type to validate the attributes
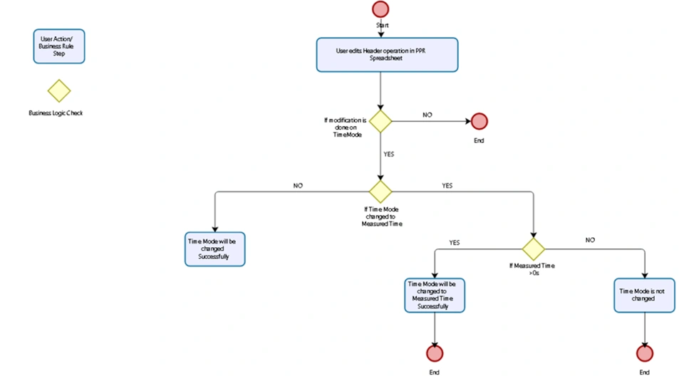
Example 2:
This example is of attribute dependency validation, where the value of one attribute affects the validation of another attribute. This kind of validation ensures that certain conditions are met before allowing a change or modification
| No | Use Case |
| 1 | Ensure if Time Mode is changed to “Measured Time” then Measured Time should be greater than 0s |
Here we have modified the OOTB script “PPRSpreadsheetAttributeValidation_ID” to validate the attribute values of General Operation if modification is done in PPR Spreadsheet.
In similar way it is possible to validate an OOTB/ Custom attribute on an OOTB/ Custom type.
Logical Flow
Business Rule Sample
Detail Explanation
Validation Logic:
- Measured Time Validation:
- Check if Mode is changed to “Measured Time”. If yes, then Check if Measured Time value is greater than 0s
- If its value is <=0s, the modification of value will not happen, and Error can be seen in Report Manager
When user tries to edit General operation Change Time Mode to “Measured Time” in PPR Spreadsheet editor.
Following checks on attributes are done before General operation is modified [BL is called]:
- If Time Mode is “Measured Time” then “Measured Time” should be greater than 0s
As above conditions are not met, modification will fail, and error can be seen in Report Manager.
Now, user adds non-zero Measured Time and changes TimeMode to Measured Time
After the user corrects the errors, and all validations pass, the General Operation is successfully modified
Logic to validate Time Mode and Measured Time
if(strAttributeID=="V_TimeMode"){
if(strAttrValue=="MeasuredTime")
{
set MeasuredTime=ThisObject->GetAttributeReal("V_MeasuredTime")
Trace(1,"MeasuredTime ",MeasuredTime)
//Check if MeasuredTime is non-zero value
if(MeasuredTime<=0)
{
Validate=false
ReturnMessage="Measured Time should be greater than Os"
}
}
} Other Supported DELMIA Types
In this example, we have used ‘DELLmiGeneralOperationReference’ type to validate the attributes
The same Business Logic can be applied to other DELMIA types to validate attributes.
Business Rule Deployment
The below page can be referred for Business Rule deployment.
For deployment using Data Setup app following Resource set ID and opening needs to be used:
Resource Set ID:
Opening:
Reference
Documentation: Validate Attribute Value Modification (PPRSpreadsheetAttributeValidation_ID)
Author
Person of Contact - @Akansha BHASAKHETRE
