DELMIA Process Engineering
Smart Pictogram creation
Hello, I have a question about Smart Pictograms. I’d like to test this functionality. The documentation says, that I need to select a template prior to creating a Smart Pictogram. But there is no selection available for me. Do I need to create these templates first or are there some OOTB templates present? For me, once I select an Instruction and click into the view, this appears: However, no pictogram is actually created.
Settings for the preferred of work plan publication
When choosing "File mode" in the Publish Format or when selecting "Light Publish" and then "Work Plan Publish", an error occurs. What are the differences between these two settings and how should they be configured?
OnePart
When using OnePart search, the prompt reads "Packaging issue about OnePart, contact your admin". What is the reason for this?
Settings to increase font size of Define position window ?
Hello good members of this community, I have a Bill of Process structure made up of General Systems and General Operations. Assignments of parts and resources have also been done onto these General Operations. Within the Equipment Allocation and Planning Structure apps, when I attempt to defne an operation position by right-clicking on a General Operation > Operationi Position > Define position , I get a Define Position window shown with very small text size. I need to use the on-screen
How to enforce one-to-one scopelink between EBOM and MBOM revisions?
Hi everyone, I have an MBOM–EBOM scenario where I want each EBOM to have only one MBOM. In other words, there should always be a one-to-one scopelink between an EBOM revision and its corresponding MBOM revision. My expected lifecycle is: EBOM takes a revision firstMBOM takes its revision after EBOMThe new MBOM should either:connect to the new EBOM revision, or be created without any scopelink if linking is not possible. However, the current behavior is incorrect. When MBOM takes a revision,
Model Glossary
There are descriptions of the data object parent-child level restrictions as shown in the diagram, as well as introductions about the applicable scenarios. Additionally, there are explanations regarding the scenarios and restrictions of data objects when used in conjunction with Apriso.
What's New: Service Engineering - Available Now
In this What’s New in the Release session, discover developments in R2025x and what’s new in R2026x. Webinar topics include: • Overview of what’s new in R2026x as well as key developments from R2025x • Explore how to accelerate global deployment with the new Process & Work Instructions Translation Management function • Learn how to maximize system integration with enhanced Web services interoperability Add your questions in the comments below to be answered by our experts. @TB Also see
What's New: Batch Manufacturing - Available Now
In this What’s New in the Release session, discover the latest enhancements in R2026x and an insider’s perspective on the generation of solutions for batch manufacturing process engineering. Webinar topics include: • Learn how recipe management is reshaping industrialization and tech transfer business processes, making them faster, more consistent and easier to scale by connecting R&D, process development and manufacturing teams through data-driven workflows. • Discover latest enhancements
What's New: Discrete Manufacturing - Available Now
In this What’s New in the Release session, discover the updates in R2026x, including major user interface improvements. You will see in the recorded session that AI capabilities are included more and more to accelerate efficiency so that users can focus on the value-added steps. Webinar topics include: •Receive an overview of all major user interface improvements in DELMIA Process Engineering applications •Discover a new Work Instructions authoring tool for web •Learn about a new model-based
Question about Capable Resources
Hello everyone. I want to represent 10 workers(No 3DData) in Hop01. Is there a way to implement this using the Capable Resource feature? Thank you
Advance Duplicate on Items (Desktop app)
Hello community, I'm not be able to run Advance Duplicate command (Native/Desktop client) with Items, while is possible to use with Products opening it in a new editor. Can someone confirm me this behavior? Thanks
Issue Approval
I need a pproval route in Issue management. It meas that when ı create a Issue for a action, I want to this ıssue make approved by a approval route with out any change action. Do you know a setting about the issue approval?
WKI - Configuration and implementation of labels by EKL code?
WKI - Configuration et mise en place des étiquettes par code EKL ? Bonjour les Expert ! J'ai retrouvé dans ce post de @KA et @JJ, les fonctions EKL que j'ai utilisé pour configurer le look des étiquettes en fonction de différents critères. Ma ''Business Logique'' ( BL ), dans le Data setup, est opérationnelle, et elle fonctionne à merveille, c'est super 😁 🎉. Hello Experts ! I found the EKL functions I used to configure the look of the labels according to different criteria in this post
Deformable Objects and MFN components ?
I created a new assembly in SolidWorks, using two deformable objects (ie spring compressed in two differents positions) -ASM -Spring 15mm EIN=0001 -spring 20mm EIN=0001 spring free : spring.sldprt (deformable) spring 15 mm : spring_15.sldprt (deformed) spring 20 mm : spring_20.sldprt (deformed) then I want to create the MBOM for this assembly, using MFN. I want to create: -Manufacturing Assembly -Provided Part 0001 ==>scope==> Spring 15 mm -Provided Part 0001
CIM Suggestions
Hello All, I made an instance of "mfg. item" in the same root of MBOM. While doing so, I lose my implement link information on the new mfg. instance object. I tried using CIM to fix that and got the two suggestion as shown in the attachment. Could anyone explain the fundamentals of these two options and how to manage multiple instances and their implement links? CIM mbom Implement links
Reuse the Track in MSR
Hello I want to know how to reuse the Track created in the Manufacturing Cell in the Excitation object.
Copy Classification from Engineering to Manufacturing?
Hello, is there a way to have the Classification set on Engineering objects be inherited by the Manufacturing objects when the scope link between the two is created?
What is the output of process planning?
Some customers need information in other systems like MBOM > to CSV file so it can be read in ERP ect. And the work instructions can be published to > HTLM.file for MES But can some one descripe the output of the work that have ben done in Process planning?
Filtering released process and revised process
Hi Greetings Need help in understanding the Manufacturing plans. Below are the scenario For Manufacturing plan 1, we have defined Configurations and applied effectivity to EBOM, MBOM and BOP In that one of the process is getting revised. So we have released that particular process in Manuf plan1 and replaced the latest revision of process Now we want to have both released process and revised process in the BOP. Because both process are carried out in the shopfloor. Our understanding is to
EKL Cheat Sheet
I share here some of my notes and useful EKL queries for DELMIA. It is not a training nor a best practice, just sharing the commands that I use a lot or that I find useful to keep somewhere. If you have questions about some queries/functions, please read the documentation. Don’t hesitate to comment with your best queries or pieces of code and I will update the page. Variables types ProductItemProcessResourceReferenceVPMReference DELFmiFunctionReferenc CreateAssembly Provide ...
Marketing Name on Filter PPR
Hello community, on 3DX Desktop app, is it possible to show Marketing Title of product configuration instead of Marketing Name while filtering PPR? Thanks, Mauro
Product Flow Category with PST role
Hello community, with Planning Structure app (PST-OC role), is it possible to change Product Flow Category while defining Constraint? Thanks, Mauro
DELMIA Community Summit Eurowest: Register Today!
Dear DELMIA Process Engineering Community, We invite you to join us on November 26th and 27th at the Dassault Systèmes Headquarters in Vélizy, France for the next edition of the DELMIA Community Summit. This exclusive event showcases the latest in DELMIA innovations through customer use cases and insights on our R&D roadmap. Meet with DELMIA experts, explore our DELMIA portfolio, and immerse yourself in new technologies that support innovation. Hear how other customers achieved success with
In data collection row,how can I remove the byte-size limit
Hi, In Process Management App,Under the data collect plan, create a data collect row and paste an image into the instruction text. A message 'Text instruction size is too large. Large size could be due to large number of characters or embedded image(s).Recommendation is to reduce the number of characters and/or use low resolution image(s).Total size : 61565 bytes.' appears,how can I remove the byte-size limit? Server Version:R2025X Hotfix4 Browser:Firefox
When create a MBOM,"Search for Scoping Item Everywhere"not work
Hi! I encountered an issue while using the Planning Structure to build an MBOM: when constructing the MBOM, the system is unable to search globally for existing Provided Parts for reuse, and instead creates new Provided Parts every time. The specific steps are as follows: I used the "Assignment Manager" or "Create/Update Item Structure" to build an MBOM structure tree for an EBOM and saved it.(fig2) I deleted some of the Provided Parts from the structure tree and saved the changes. I reused the
Finding DELMIA - Watch our new brand video!
Everyone’s heard of DELMIA — but who is DELMIA? Join one curious presenter on a quest to uncover the truth behind the name everyone keeps mentioning… and discover something far bigger than he ever expected. DELMIA helps global businesses re-imagine their engineering, operations and planning for manufacturing excellence. Watch our new video here! 🎬
Displaying effectivity applied BOP in 3DWorkbook
Hi all, Has anyone figured out how to display 100% Bill of Process in 3DWorkbook? Let's say I have 150% BOP as below: After applying a product configuration, I have this - 100% BOP I would open and do captures for the filtered BOP and publish it to 3DWorkbook. However, there doesn't seem to be a filter option in 3DWorkbook. I see 2x Step 02's under Op0010 and 2x Step01's in Op0020 when opening the work plan in 3DWorkbook.
How to use 'Create Mfg Items Structure' Command
Hi, In Manufacturing Items Management App,I can't use 'Create Mfg Items Structure' command to build MBOM structure based on EBOM structure,there is a "Create restricted for Item Structure with Contextual Implement links. Select another item." warning on the command panel.For details, please refer to the following figure. Server Version:R2025X Hotfix4 Browser:Firefox & Google Chrome
Manufacturing Plan - Release of Instance information
Hi, I´ve been working with configuration and Manufacturing Plans and I’m trying to understand how to Freeze/Release the instances of configured structures. Currently I have access to two different versions of 3DX. 2025x on cloud. 2024x on Prem. My understanding was that the process of Freezing/Releasing a Manufacturing Plan was to lock the instance and its instance-information that has that effectivity set. This works as expected on 2025x Cloud but not on 2024x on Prem. On 2024x on Prem
Activate the "Replace by Proposal" Command To Replace Mfg. Items
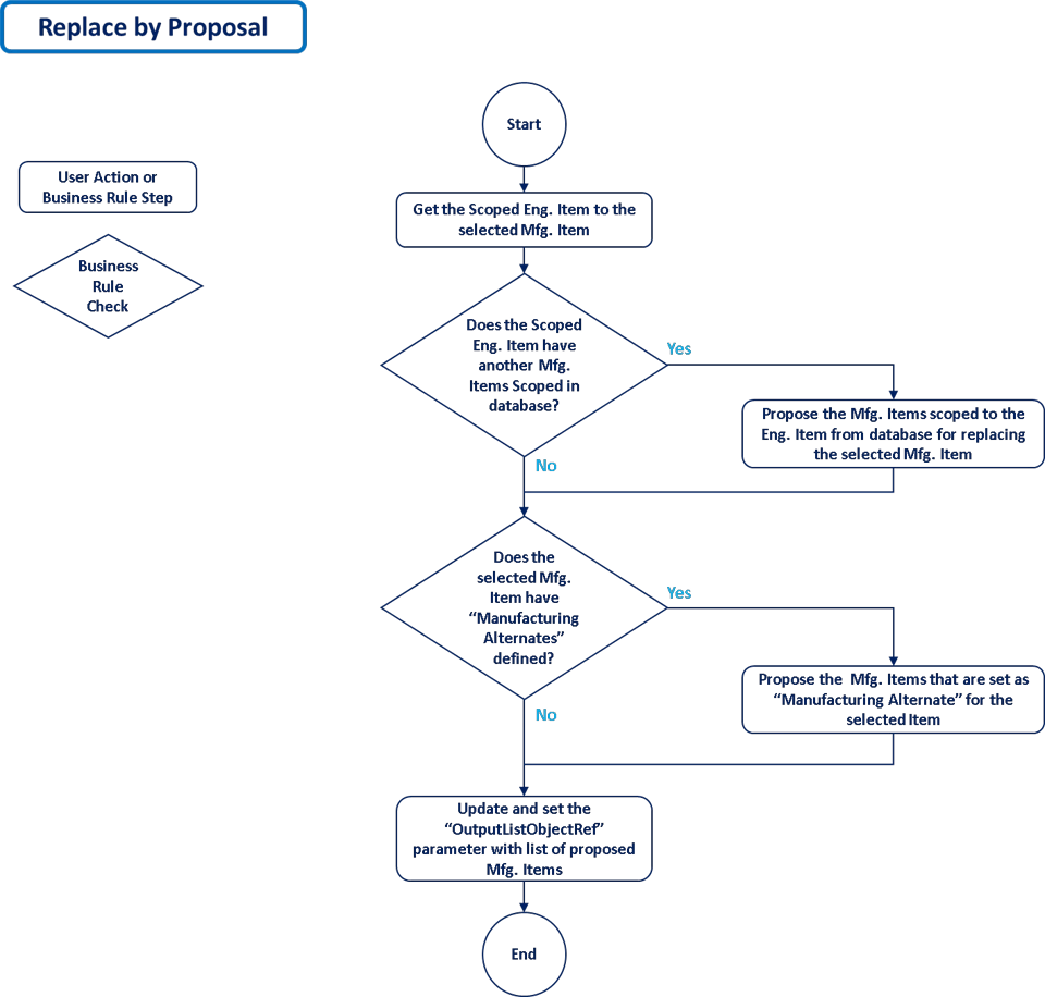
This Wiki page provides guidelines to customize the Business Logic (BL) to activate the "Replace by Proposal" command and suggest Mfg. Items to replace an existing Mfg. Item in the model tree. IntroductionThe Opening ID "DELPPRReplaceByProposal_ID" is triggered upon launching the "Replace" command from the right click menu (activated by right clicking on the object). This Opening ID enables the display of a command "Replace by Proposal" within the list of sub-commands available in the "Replace"
Choose Parent in MBOM Structure in "Create/Update Item Structure" command
This Wiki page provides guidelines to customize the Business Logic (BL) to choose parent in MBOM Structure during the execution of "Create/Update Item Structure" command. IntroductionThe opening ID "DELMA_ChooseParentInCUPS_ID" is an entry point used to customize business logic for command "Create/Update Item Structure". This opening ID is run to retrieve the parent item in the MBOM structure when creating a new node for Eng. Items using the "Create/Update Item Structure (CUIS)" command. Note:
Suggest Capable Resource References for System/Operation
This Wiki page provides guidelines to customize the business logic to suggest capable resources for a System or Operation from various sources. IntroductionThe Opening ID "DELPPRCandidateResourcesReferences_ID" is triggered upon launching the "Manage Capable Resources" command. This Opening ID enables the display of a button within the "Manage Capable Resources" panel, specifically for Primary Capable Resources, to suggest suitable resource candidates. Additionally, it facilitates the suggestion
How to Export Operations with Assigned Parts in Excel Format in DELMIA?
Hi everyone, Is there any possible way to export the operations along with the parts assigned to each particular operation in Excel format from DELMIA? Any guidance or tips on this would be really helpful!
Automatic text and format for a Work Instruction - Label for Sub-Component
Important: The business logic to customize label for "Assigned Object" can be found here: Automatic text and format for a Work Instruction - LabelIntroductionThis document is intended to provide a detailed guide and example on how to customize a Business Logic (BL) for opening id "DELWKIDMULabelPropertiesSubComponent_BL_ID" to customize the information displayed and formatting of a "Label" created in a Work Instructions View for the Sub-Component of Assigned Object. The OOTB BL
refresh Change Action at native client
Dear DS and community, we are working with Change Action at native client. The User-interface is now similar to web client. Is there any posibility to refresh the CA view in native client? There is no such a menu available. In some cases, e.g. after changing maturity state it would bwe helpful to refresh CA in native client. I tried to add "global refresh" to action pad, but it is not available in Change Execution. 😞 Are there any other workarounds instead of close and reopen of CA - at
EKL for replace actions
Hello, is there a way to run EKL script when "Replace by New", "Replace by Existing" and "Replace by new Revision" is used? I’d like to copy instance attribute from previous object to replacing object in MBOM using MFN role. Thank you
How to show Ratio of Discrete Quanity value in spec tree?
Hello, I would like to show "Ratio of Discrete Quantity" in specification tree on Planning Structure App. I know how to do this for Instance/Reference attributes of items generally, but this seems to be under new Extension tha tI can not find in Preferences.
Show Mfg. Item, System & Operation attributes on press of F5 Key
This document is intended to provide a detailed guide and examples on how to customize a Business Rule for opening ID DELPPRF5Attributes_ID Important Note/Precaution: Using the BL extensively to show to many attributes of BOM/Process which are expanded in the DAG (Tile View) may cause performance issues. Due to this, it is recommended to use the BL carefully and only show the information that is useful/necessary.IntroductionIn applications like Manufactured Item Definition, Process Planning etc.
SBOM Data model
Hello, I have following list of question for managing SBOM on cloud using SIE Role. What's the difference between spare item and service part in context of 3DX OOTB? Can I insert "spare item" directly as child under a root SBOM node, without using service part as a parent. Because, "spare item on assignment" feature in preference creates "service part" as parent to "Spare item" If YES, then should I create scope link for service part to Engineering item as well? Thanks SBOMService BOMSpare
Reroute Item-Product Inconsistent Links After Restructuring of EBOM Structure (DELPLMFProcessInstance_RerouteUserListCandidates_ID)
Important Note: This wiki page is part of the use case where, the EBOM Tree is restructured after the establishment of MBOM structure, which in turn causes Item-Product Link inconsistencies. This should not be considered as best practice. To tackle this problem, two use cases are prepared with custom business logics: Use Case 1: Keep Same Instance Name After Drag and drop (Please click on the Link) Use Case 2: [This Page] Reroute Item-Product Inconsistent Links After Restructuring of EBOM
Keep Same Instance Name After Change in Position of EBOM Object in a Tree
Important Note: This wiki page is part of the use case where, the EBOM Tree is restructured after the establishment of MBOM structure, which in turn causes Item-Product Link inconsistencies. This should not be considered as best practice. To tackle this problem, two use cases are prepared with custom business logics: Use Case 1: Keep Same Instance Name After Drag and drop [This Page]. Use Case 2: Reroute Item-Product Inconsistent Links After Restructuring of EBOM Structure (Based on alias of
Displaying 3D buildup in 3DWorkbook
Hello, I’ve discovered, that it is necessary to Publish work instructions with the PWD role to make the 3D build up visible in the 3DWorkbook app. My question is: Is it possible to make the 3D buildup available without the need to manually publish using PWD role? Is there a way to setup publish on workplans automatically even without the PWD role? Not all workplans require detailed work instructions and 3D buildup would be sufficient for the worker. Thank you.
Nesting Process Stock Reuse
With the Nesting functionality embedded within the NSR Shop Floor Machining Role, we find ourselves pondering an intriguing question: do we have the capability to reuse the stock or material from a current nesting operation in subsequent operations? This feature, if available, could significantly streamline our workflow and enhance efficiency on the shop floor. Imagine the potential benefits of being able to repurpose materials that have already been processed, reducing waste and saving both
Additional MBOM Views
The Engineering Release app has a lot of nice options for visualizing BOM data. Is there something similar for working with MBOMs? The main features I would like is a quantity rollup(reference view) and a way to view product leaves(with quantity rollup).
3DOperations Viewer not working
Hello, I came across an issue regarding the 3DOperations Viewer widget on Public Cloud. For some users, the widget is not working when linked to MFN or MGA widgets. The 3D model does not load. We have tried to remove the widget, unlink and link back again, use different browser. Weird thing is, that they don’t see the complete Preferences options of the app (see the picture bellow). I was not able to discover why there is this difference in behaviour for these users. They are all working on
Time and costs savings at our customer EBZ Engineering
By becoming a Dassault Systèmes customer, EBZ Engineering found a comprehensive digital solution that includes a digital twin and a robust cloud-based strategy tailored to their customer needs. Watch this interview with Dirk Bach, Managing Director EBZ Engineering, who joined our DELMIA Community Summit back in June. https://lnkd.in/eTZu-B7c Thank you again, Dirk Bach for taking the time to give insights in your work and record this interview.
In MGA,The setting is not being applied in ResourceUsage
In MGA,Select a operation,Add an available resource, and, from the Authoring section of the action bar, click Manage Capable Resources,how should it be configured so it isn't empty in ResourceUsage ?What usages are there?
Prevent MBOM Creation for Fake Items and Their Children in CUPS (CUMA) Command
Hi, I’m running the CUPS (CUMA) command in CATIA, and I’m trying to avoid creating manufacturing assemblies for fake items in the BOM tree. I’m working within the DELMA_AssignableProductValidation Business Logic (BL), which runs before DEMLIA_GetMfgItemReferenceToUse. I can successfully detect fake items by checking the instance attribute V_InEBOMUser. if (ThisInstance <> NULL and ThisInstance->HasAttribute("V_InEBOMUser")) if(ThisInstance->GetAttributeBoolean("V_InEBOMUser") == false)
Access Issue to "Process Engineering - Associate" Learning Course
Hello i would like to access Process Engineering - Associate learning course as DS partner, however the system displays the error message “Contact your admin” (please see the attached screenshot), even we assigned all the appropriate roles to my account. Is there any help? Could you please advise us on how to resolve this issue?
Help with Exporting Workplan (with Views, Text, and Other Objects) to CATIA Composer Player
Hello everyone, I need some help regarding the export process in 3DEXPERIENCE R2022. My goal is to export a Workplan with its Views, Text, and related objects so that it can be opened in CATIA Composer Player. I’m currently using the Export as .smgProj option. The export completes without errors; however, the output file only contains EBOM information. It does not include MBOM or Workplan data. It seems that I might be missing some configuration or performing the process incorrectly. Could
System/Operation output in Process Management (MGA)
Hello, what exactly is the purpose and functionality of the "Output" link for system or operation in MGA widget? If I understand it correctly, it is different from the native version since there is output computed or linked to a physical product. However in MGA this link exists between operation and Mfg Item. What is the purpose of this function and how should it be used?
"Assembly without engineering specification" visibility
Hello, I was testing some possibilities in the MBOM and Workplans functionality. I was trying to include some additional objects in the MBOM, that are not included in a scoped product but do have engineering definition (scope link). Therefore, this object is inserte without an implement link and Use Case is specified as Assembly. I’ve noticed, that these objects can be only displayed in the build-up of the operation when they are assigned as Provided Part. For some reason Manufacturing Assembly
Links in in Work Instructions / behaviour
Hi all! We cannot find any desciption how to establish different kind of LINKs inside a Work Instruction, to ensure a good appearance in Apriso. Would be happy to get any advice on Best Practice Status: It works fine for https:// But until now we cannot find the correct adressing aof a URL on a network folder and a network file: e.g.: \\example.de.corp\data\E\Example1\Detailed\ \\example.de.corp\data\E\Example1\Detailed\excel.xlsx And the behaviour which can be set on target is also
Process Steps / Station Flow Animation
Hi, I want to make a very basic animation from my process steps defined in the PPR. For example, I have a Lego Car EBOM and I created an MBOM from it and I built up the assembly steps for it. I want to show this flow as a basic video animation where parts get together in stations, and get more complete as stations go. (Which what we see in Delmia already) How can I do this? P.S. I don't want to do it in Composer since it will take too much time, and I don't need to show individual parts but
Configured EBOM / MBOM / Process
Hello, I’ve been going through this EDU course about configurations: Collaborate to Build and Manage a Configured MBOM and Process Structure And a I have some questions about this topic: Is the CFG role needed for define configured EBOM or MBOM or Process plan? Is there a way to automate effectivity transfer from physical product to manufacturing item or does it have to be done again manually despite configuration effectivity being already defined in the EBOM? Is this functionality available in
Convert Manufacturing Assembly to Provided Part
Is it possible to convert between different types of Manufacturing Items and is it possible to do this through the UI? I am working with several engineers who are new to DELMIA and have decided that some items that they created as manufacturing assemblies should really be provided parts. I know in CATIA there is some functionality to convert a Part to a product and a product back to a part. I was wondering if there was something similar for manufacturing items. I am specifically interested in
Cleat conveyor
Need to know why this happened :(
Misaligned, Overlapped views in Work Instructions
When I create work instructions using an extended monitor setup, everything looks fine. However, when I disconnect the external monitor and switch to using only my laptop screen, the work instruction interface elements get overlapped or misaligned, making it difficult to view or edit properly. Has anyone else faced this issue or found a workaround to maintain consistent layout across different screen setups?
MFN Configuration (OC-OP)
When using MFN on webpage for manufacturing item engineering , we find that we need some customize of the UI and functions to help work more convenient and efficiency . The target of this page is to share the capability and method of customize MFN UI and some functions. Table of content 1.MFN -Copy of EI Reference attributes in to MI Reference 2. How to Deploy the customized files 3. Configure MFN's UI (wiki contents coming soon) note: we will add more in the coming weeks.
Column Configuration Using ENOVIA Document (XMLs)
Syntax Information The configuration files are XML-based and use named rows and indentations, where each named row will contain various attributes for the definition to work, or to allow additional capabilities. In summary: Label Row to represent the first column. Shares attribute requirements with other columns. (In 2024x FD02 this may be multi-attributed) Columns section to contain other columns and any multi-valued columns. Column rows for each column definition For attribute column define:
DELMIA Web App Customization
Introduction This Wiki provides information on how to configure DELMIA web apps to: Customize columns and information visible to the user Customize UI windows Control certain behaviours such as copying/setting attributes after creating a link between two objects (such as implement link) Many of the DELMIA Web Apps have similar configuration files, where the same logic may be applicable to multiple apps. This wiki will use Manufacturing Items Management for its examples, unless the configuration
Column Configuration Using GUI
Using the Show Columns View Preferences Panel the user may control the order of columns, their visibility, and size: Enabling more views in the “Views” tab will allow for rearranging columns for these other views: Additionally, selecting “More Attributes” allows the user to select new attributes to columns using a GUI which provides a list of all types, extensions, and attributes. Use the OOTB Default parameter set or a new custom parameter set when setting new attributes, as this process will
Web App Column & View Configuration
IntroductionMany of the configuration files available for the DELMIA Process Engineering Web Apps are centered around customizing the columns and views when using the app. Note that not all panels will have configuration files available for customization. For information on the file names and availability for each version please refer to the User Assistance for your release level. Custom column configurations provide users the ability to see relevant attributes, and allows for grouping and
Define & Deploy Configuration Files
Configuration files for the DELMIA Web Apps are defined as a custom parameter set on the platform, and can be created using the ENOVIA Document Management App. Launch ENOVIA Document Management Create a new document with “MFNParameters” as a prefix – E.g., MFNParameters_ExampleSet MGAParameters – Process Management SVRParameters – Service Process Management SIEParameters – Service Items Management RMEParameters – Recipe Management This document will act as a container for its associated
What's New in R2023x: Process Engineering
Watch the recorded webinar to discover in R2023x: Learn about Manufacturing Operations Reviewer, a new Data Perspectives solution that assesses Manufacturing data maturity and completeness Operations Engineering Reviewer is now on Cloud, with a new 3D viewer and spreadsheet viewer as well as advanced session preparation capabilities Enhanced MBOM with Engineering to Manufacturing raw material and flexible part support Add your questions in the comments below to be answered by our experts.
R2022x Process Engineering Session Replay | DELMIA Community Summit
Did you miss the 2021 DELMIA Community Summit for the Release 2022x updates? Catch the replay below and enter your questions and comments in the comment section. They will be answered by our experts! 🧐
2021 Virtual DELMIA Community Summit | Webinar Recordings
Thank you for attending the Virtual DELMIA Community Summit.
2020 Virtual DELMIA Community Summit | Webinar Recordings
Thank you for those who have joined the Virtual DELMIA Community Summit this week. Below you can find the webinar recordings for the DELMIA Process Engineering Community.
What's New in Process Engineering
Discover What's New in Process Engineering here.
Webinar Replay: Fast-Track Transformation: Virtual Twins in Life Sciences Manufacturing
The webinar replay for our recent webinar on the innovative life sciences platform and its transformative impact in manufacturing on the Medtech, Pharma, and Biomanufacturing sectors is now available for you to watch. Alongside our industry experts, you can explore the powerful applications of digital and virtual twins, which are transforming manufacturing operations: from scenario modeling to predictive maintenance. The insights shared can significantly boost agility, streamline processes, and
Webinars
Access all our webinars here.
Favorites: Should be Everyone's Favorite
ThoughtWorthSharing Video Among others, a way to store a Manufacturing Context is by the use of "Favorites". They allow the user to store a pre-explored, pre-selected and pre-filtered manufacturing context in the Manufacturing Context Builder (MCB) application so the user doesn't have to do a PPR Smart Completion, Filter, UDE and/or Keep/Remove every time they open the MCB application. Thus allowing the user to quickly open their data consistently in the same manner while at the
B.I. Essentials failing on large assembly (MFN-OC)
Hello, I’ve been doing some testing in Manufacturing Items Management widget on public cloud. I have found, that the B.I. Essentials command is not working on a large assembly (6592 instances). I will create an SR for this as well. I’m curious if anyone encountered this as well or whether there is a solution for this. I’m interested in other information regarding MFN limitations with large assemblies as well.
about the loss of the "Implemented Product(s)" relationship after the reorganization of manufacturing assemblies
Hello, when I operate manufacturing assemblies in 3DEXPERIENCE, I need to reorganize parts under different manufacturing assemblies. This will cause the loss of the "Implemented Product(s)" relationship. When assigning parts via STEP, the 3D model of the part is not displayed (due to the loss of the "Implemented Product(s)" relationship). The relevant operations are shown in the following video.
Manufacturing information as columns
Are items like "estimated lead time, estimated cost" available to put in the columns of Manufacturing Items Managment or are they ONLY accessible in the information panel?
MBOM, EBOM, ERP and Revisions
I am a bit new to having a decoupled EBOM and MBOM and how this is supposed to work in conjunction with an ERP system. This topic is piggy-backing a bit off of the recent question here. So with MBOM and EBOM being decoupled you could have an EBOM item with part number 1234 at Rev A and the linked MBOM item at Rev C or vice versa an EBOM item for PN 1234 at Rev C and an MBOM item at Rev A. With these types of scenarios, what gets reported in ERP systems? Are there any best practices defined and
Import System Structure From Excel
What's new in updated script in 2024? 1. The script now supports creation of all types of OOTB Systems and operations For example: Header Workplan, Workplan, General System, Quality Control Process, Loading Operation, Point Fastening Operation etc. 2. Instead of creating "Time Constraint" between Operations, "Material Flow" gets created between them. 3. Improvements are done in the algorithm of the script.Introduction This document intended to provide a detailed guide and examples on how to
Import Mfg Item Structure from Excel
Whats new in updated script in 2024? 1. The script now supports creation of "Continuous" types of Mfg. Items. For example: Continuous Manufactured Material, Continuous Provided Material 2. Improvements are done in the algorithm of the script.Introduction This document intended to provide a detailed guide and examples on how to write EKL script to import Mfg. Item structure from Excel. Version – Validated on 2021x FD09 (FP2140), 2022x FD01 (FP2205), 2023x FD02 (FP2314), 2024x FD02 (FP2414), 2025x
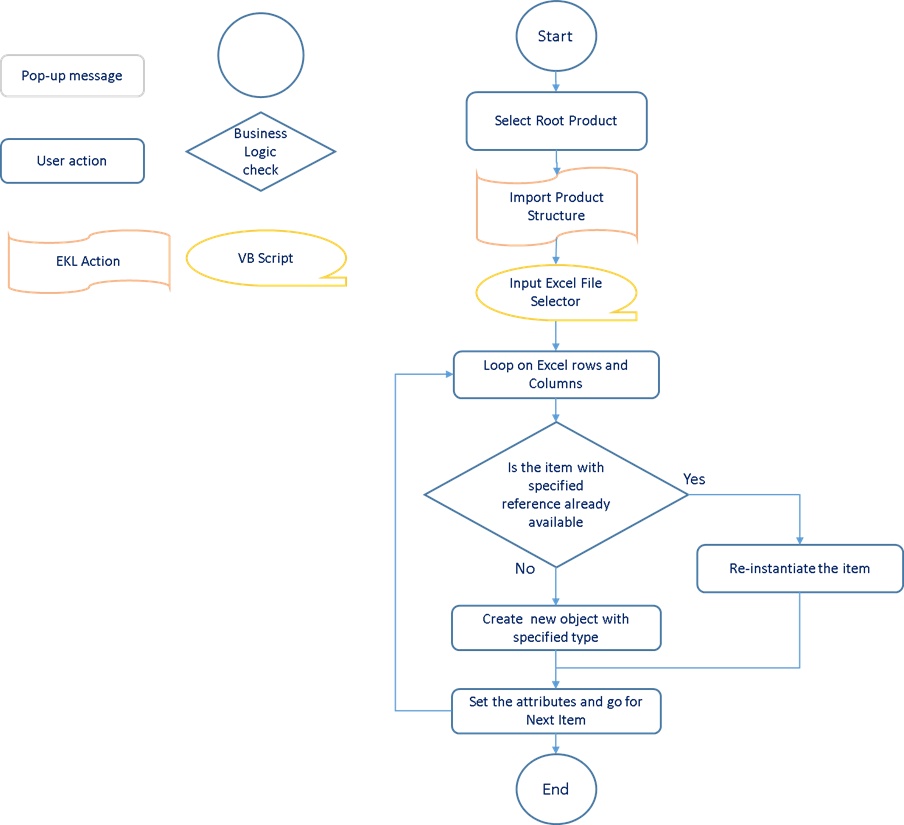
Import Product Structure from Excel
What's New in This Script in 2024? This script is now updated and now supports creation of 3D Parts and 3D Shapes. However, one needs to keep in mind the hierarchal limitations while specifying the objects to create in the Input Excel File. For example, a 3DShape an only be created under a Physical Product, and cannot be created under a 3DPart which already have a 3DShape Under it.Introduction This document intended to provide a detailed guide and examples on how to write EKL script to Import
Using Requirement Parameters and Requirement Rich Text to Enrich Data Collect Plan Row
This document is intended to provide a detailed guide and examples on how to customize a Business Rule for opening id DELWKIDataCollectPlan_ReqAssociation_BL_ID IntroductionThis business logic is customized for those who want to use the Non-FTA Requirements (Requirements which are created manually in Requirement Widget or Application) to capture customer requirements and want to propagate them downstream processes like Process Planning and Work Instructions. This will enable to initialize the
Client BLs
This Kind of Business rules is executed on Client Side. This page will contain links to following most commonly used Client BLs Attribute Initialization - [LINK] Product Assignment Validation using Maturity State - [LINK ] Initialize Mfg. item attributes from Implemented Eng. item - [LINK] Suggest Reconnect Inconsistent Scope Strategy
Should PPR Smart Completion Pick up Capable Resource Links?
I have created a Capable Resource structures linked to a Work Plan. When I do a PPR Smart Completion for resources no entity is found. Should PPR Smart Completion work for finding capable resource structures?
How to update MBOM due to new revision of the assembly
Hello. How to deal with updating the MBOM in a situation where the assembly file was in revision A and in the released state, then the MBOM was made, then the assembly file and selected part files received revision B, how then update the existing MBOM? We tried the functions: Reconnect scope link Change impact management After turning on B.I Essentials the status is not avaliable Relaunch BI command to recompute. Please find attached screen files.
Server Disconnected Unexpectedly
I'm running into this error when trying to create a manufacturing assembly. I haven't found anything useful in the knowledge base. Does anyone have any information on this error?
Comparison between various Templates of WKI Export
Introduction This document intended to provide a detailed comparison between various templates provided by DELMIA Brand teams for exporting the work instructions. Before to enter in the details of the comparison, here under a summary description of the : Different Ways to Export Work Instructions 1. OOTB HTML Export from “Work Instructions Author”: The OOTB HTML Export is done using the command “Generate documentation” available in the Work Instructions author app. It used the OOTB XSLT and
Export Resource Structure to Excel
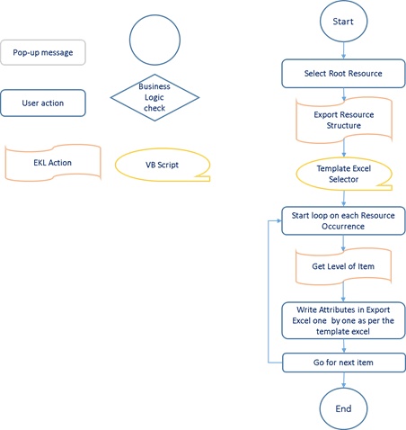
Introduction This document intended to provide a detailed guide and examples on how to write EKL script to Export Resource Structure to Excel. Version – Validated on 2021x FD09 (FP2140), 2022x FD01 (FP2205), 2023x FD02 (FP2314), 2024x FD02 (FP2414), 2025x FD03 (FD2524) Pre-requisites: Licenses – CSV(Collaborative Industry Innovator) MDG(Mechanical Designer) PPL(Process Engineer) KDI(Template Designer) Disclaimer: Licenses mentioned above are as per 2021x, 2022x, 2023x, 2024x & 2025x
Export Product Structure to Excel
Introduction This document intended to provide a detailed guide and examples on how to write EKL script to Export Product Structure to Excel. Version – Validated on 2021x FD09 (FP2140), 2022x FD01 (FP2205), 2023x FD02 (FP2314), 2024x FD02 (FP2414), 2025x FD03 (FD2524) Pre-requisites: Licenses – CSV(Collaborative Industry Innovator) MDG(Mechanical Designer) PPL(Process Engineer) KDI(Template Designer) Disclaimer: Licenses mentioned above are as per 2021x, 2022x, 2023x, 2024x and 2025x
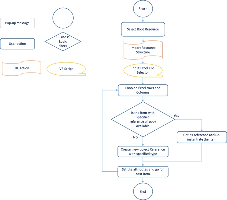
Import Resource Structure from Excel
Introduction This document intended to provide a detailed guide and examples on how to write EKL script to import Resource Structure from Excel Version – Validated on 2021x FD09 (FP2140), 2022x FD01 (FP2205), 2023x FD02 (FP2314), 2024x FD02 (FP2414), 2025x FD03 (FP2524) Pre-requisites: Licenses – CSV(Collaborative Industry Innovator) MDG(Mechanical Designer) PPL(Process Engineer) KDI(Template Designer) Disclaimer: Licenses mentioned above are as per 2021x, 2022x, 2023x, 2024x and 2025x
Not the latest revision of m-item is taking when e-product is assigned
one E-product (PP) is linked to multiple M-Item object, in this case two revisions of one M-Item. If the E-product is assigned again to M-BoM, in general the system will use the first M-item which is found in the data base. It is often not the latest revision. Is there a possibility to get a list of assigned m-item. or use the latest revision of m-item? At DS documentation I found : Get Item Reference to Use from Scoping Items (DELMIA_GetMfgItemReferenceToUseFromScopingItems_ID) Not sure if
Copy Instance attributes from EBOM to MBOM
Hello, I’m trying to setup the xml to copy instance attribute values from EBOM to MBOM. I’ve found this documentation: However ... on Premise 2023x this doesn’t work for some reason. On the cloud, everything is fine. We used this exact xml directly on the server. That works well for reference attributes. But doesn’t work for instance attributes. Any ideas? Example of xml structure used:
Questions about MBOM revision
Attached picture is from DS training material and illustrates for MBOM Revise (Collaborate using Data Management from Design through Process Engineering) I think the general EBOM and MBOM work process is as follows. . 1. Designer revises EBOM. 2. Manufacturing Engineer verifies the changed EBOM and then revises MBOM. So I think EBOM and MBOM should be revised separately. However, the Training manual explains that EBOM and MBOM should be revised at the same time for automatic update. Q1) Do I
Open PPR
The EBOM and MBOM each have 10,000 data nodes, and the EBOM data has a capacity of 20G. When PPR is enabled, the loading speed is slow. Is there a way to quickly enable PPR and improve the loading speed? What factors affect the speed of enabling PPR?
Hide Unit of Measure in 'Set Quantity' for Continuous Provided Material
Is there a setting that allows the assignment to be made by entering only the number (quantity) without seeing the unit of measure while performing the ‘set quantity’ operation for an object of the Continuous Provided Material type ?
[MFN] Create Mfg Item Structure "Skip Openness" option
Hello, What does the option "Skip Openness" in the "Create Mfg Item Structure" action ? I do not remember this option was available a few months ago. Regards Guillaume Wolff
Upon upgrading the Mbom and replacing it with the latest revision, resulting in the loss of materials assigned to the step
1.question:Upon upgrading the Mbom and replacing it with the latest revision, the relationship with the process node scope was disconnected, resulting in the loss of materials assigned to the step. 2.I hope that after upgrading the Mbom, the materials assigned to the step will not be lost. Is there a systematic solution?
Resource Usage assignment in MGA
Hello. How can I handle multiple resource assignments for an operation in the MGA? For example - need more than one worker for an operation - worker resource needs to be assigned more than once. I have studied documentation for the Process Planning app and discovered, there is something called "usage". However, I have not found a way to do this in MGA. I think I’m supposed to follow this process: Define capable resources for operations Define a Capable Resource Structure for the Workplan
Reporting the Change action flow
I trying to import my all change action and these change actions what kind of attributes have such as creation date, which routes are involved, who is approved or reject. what are the comments writed in approval route. Do you have any solution for reporting this information ?
Implement the changes in MBOM and BOP as per EBOM
Hi This scenario may be known to most of the users, but I need few clarifications regarding the changes or update in MBOM / BOP with or without changes in EBOM. Use case is that we have created PPR context and defined Model versions, configurations and effectivity to all EBOM, MBOM and BOP. Here we have 2 options (Option A and Option B; Option B contains common parts shared by Option A and unique parts specific to Option B)so we created 2 BOPs so if we filter the configuration, only selected
Delmia v6 - Process Flow Diagram - Report generation
Hi all, In manufacturing BOM (MBOM) context, After creating a manufacturing assy using a EBOM inside Delmia with a proper 'WORK PLAN' assignment with 'Resources Allocation' - My objective is to generate the report output of "Process Flow Diagram" document for my customer company, as per their desired template. I checked the output of OTB PFD generation utility for reference, Exported excel document had very basic tabular format data. So to get the desired template of PFD document, What are
MBOM - out of scope management
Hello, We got a request from a customer. They wish to be able to "mix" manufacturing items from different assemblies but still keep the Scope links on parent assemblies. Example: Implement Part8 into a Sub-assembly 1 in the MBOM but still keep Scope links between the sub-assemblies AND implement link for Part8. If I understand this correctly, that would be against the Scope Link "policy" and therefore not possible. Only way I’ve found is to use the