DELMIA Virtual Factory & Robotics
Issue with tool in factory flow simulation
I'm trying to create a tool type resource and define it as a resource pool needed for the execution of some tasks. I'm able to generate the resource and insert a product to graphically represent it. I can assign it to activities and everything works as expected until I start the simulation. When I do, I'm promptly shown a message that says "Resource creation failure". After that, it doesn't look like the simulation actually checks if the resource is available or not. Did anyone ever met any
Different activities on the same NC machine
Hello everyone, I need to carry out different operations on the same NC machine at different times. PROBLEM: I created a diagram that might help you understand what I mean. The green flow represents the forward (outgoing) movement of the product. The red flow represents the return movement of the product. So the product passes again through the same NC machines it had already passed through before and performs different generic activities. SOLUTION: I made a diagram of what could be the
Issue with Factory Flow Simulation
Hi everyone, I'm Francesco and I've been trying for two weeks to create a very simple manual assembly line (by humans), without success. I have outlined how it works. I'm really in big trouble. Please help me.
Transform activity
I'm having difficulty adding another transformation activity to the product conveyor. I need to create another 19 transform activities, as I have 20 different products, all of which will be transformed in the same region and using the same equipment. However, when creating another similar transform activity for another exemplary product, the process simply does not run (and yes, there is a transfer activity for each of the 20 products on the product conveyor). Can you help me solve this problem?
How to remove a joint in the Jog Mechanism/Motion Manager
Hi all, I've added some joints using 'Define Kinematics' for my robot. I tested it in the Jog Mechanism and it all worked fine. However, I later noticed I added an unnecessary Revolute Joint. I deleted this under Engineering connections and all is working fine, but I can still see the deleted Revolute in the Jog Mechanism. Can anyone tell my how to get rid of Joint Driver.3 since it's obsolete now. Thanks
Which results in better collision detection performance ? Using point clouds or a mesh ?
Hello members of this community who have experience working with point clouds. I have a robot whose motions I am checking against a point cloud scan of its environment. What results in the better performance of the system in terms of computing power, speed and accuracy - using the point cloud as it is or going the next step and converting it to a mesh ? The reason why would also be greatly appreciated, if possible. Robot moving towards point cloud, below Robot in a state of collision with
Warning : A new kinematics model delivered from R2026xFD01 raises some issues.
Starting with version R2026xFD01, the new SIMULIA kinematics model has been unlocked. This model offers advanced capabilities for mechanism simulation (not used with a standard usage of robotics simulation). It also provides compatibility between CATIA, DELMIA and XDESIGN (web apps) models. Since version R2026_FD01, the preference setting activating per default this new kinematics. Therefore, all new mechanism will use this new kinematic data model. The old mechanism model remains usable.
How to use the the real-time data of MES to do the Factory Flow Simulation
The DELMIA R2026xFD01 has one new enhancement for the Factory Flow Simulation as below: Using a Manufacturing Execution System: "You can simulate a factory flow based on real-time manufacturing data and modify them to optimize your production processes before they are implemented on the factory floor. A Manufacturing System Execution (MES) software collects and records production data in real time from various sources on the factory floor such as machines and operators. This software increases
ROBOT SURFACE SIMULATION
"I am inquiring about speed adjustments for the robot and liner within the ROBOT SURFACE SIMULATIONS app. The simulation is currently stuttering and slow, as seen in the video/image. I would appreciate any guidance on how to improve the performance." These are the robot speed settings I’m currently using
Machine Motions in Factory Simulation Engineer (EFS)
Hello, I am working an a layout in Factory Flow Simulation (EFS), where I need to simulate motions on a Press as follows: 1. The Robot places the part on the bed. 2. Press moves down simulating the machine motion 3. Once complete press moves up 4. The robot picks the finished part and places it on the table I have applied kinematics, travel limits to the press, defined it as a NC resource. Any thoughts on how this can be achieved?
American Hospital of Paris: Explore the future environment as if already built
Shaping the future of patient care with simulationBased in Neuilly-sur-Seine in France, the American Hospital of Paris (AHP), has stood as a beacon of medical excellence and innovation for more than 120 years. Now, it’s building on that legacy with a bold modernization plan that will define the hospital’s next century. The €100 million (US$116 million) architectural transformation will see the hospital expand and redesign key areas, including its checkup center and operating rooms. The objective
Possibility to 'link' Simulation state to an Animation played back in 3DPlay widget
Hello good members of this community, When I am creating an animation in the Robot Simulation app, I set resources that I do not want visible during the playback as hidden and save this as a simulation state. I then create the animation using the robot task. My colleague who views this animation on the web using the 3Dplay widget observes that the resources I set as hidden are visible during the playback. As a work-around, in the robot task I create a Choreography action and hide the
Replay | Robot Programming in DELMIA Machining | January 28
The replay of our webinar focusing on robot programming with DELMIA Machining is available here! Discover how DELMIA Machining supports both robot and CNC programming, and guides you through a Fanuc robot example. A big thank you to our speaker @Robert MOLLS and @Ishaan Nandkumar KAKADE for the organization!
Export Basic OLP Information by XML Translator for Non Supported Robot Vendor in 3DX DELMIA
Dear all, As you may know, normally DELMIA provide standard OLP translators for supported robot manufactors. However more and more new robot vendors come to the market, Dassault system is doing everything for our customer and users to support those, but if not unavailable some times, you can also use our XML translator to donwload basic OLP. then do some post processing yourself. If you have more coding capabilities or resources, you can directly modify the XML translator file. In additional,
Robot Surface Simulation Error Assistance Request
During the robot surface simulation, the robot incorrectly applies paint to the untagged opposite surface rather than the surface marked with the paint tag. Are there any additional parameters or configuration settings that need to be adjusted to ensure the robot correctly follows the tagged area? All necessary operational settings have already been configured.
Fast Guide 3min | Setting up Connection Between DELMIA on Cloud & CB via Shared Memory Technology R2026x
Hello guys, Since R2026xGA, Both DELMIA on Cloud and on Premise are capable to communication via shared memory technology with CATIA Controlbuild. So the old method FMU connector is not necessary, the requested workload and effort reduced >80%, it is a good new for all stakesholdes , also potential customers. Please watch the fast guide video below, if you like it , please post your screen record as well.
How to manage and import mass of variables into Controlbuild
In Dassault Systemes, DELMIA Robot Virtual commissioning app provides virtual workcell which includes multiple programmable Resources controller (Robots, Conveyors, AMRs…) with their behaviors, and communication equipment (sensors, command panel…), we call Plant Behavior Models. DS is not providing PLC & development Framework, but Catia Controlbuild can create PLC (Programmable Logical Controller)program and Emulation to manage the actuators of the station (Motors, Robots, Conveyors…), the
Attach to Conveyor is not enabled. Please help.
I am trying to set up Attach to Conveyor. In the existing file that we previously used, Connection Points are already defined and available. However, after creating a new file and newly creating the Conveyor and Carrier with the same configuration as the existing one, no Connection Points are available. Could you please advise why the Connection Points are missing in the new file?
How To: Detect Part Position with 2D / 3D Sensor
In 2026xFD01, the 2D & 3D Sensors will be able to output the position of a detected Object, including Generated Objects. This position can be used as an Input of the Robot, a "Position Variable" the Robot will use to move to the correct target, based on the detection. Below are the explanations and steps to follow to make it work play with it! ScenarioParts to be moved by the Robot may be at different position on the carrier. The Sensor is detecting the part, one by one, and share the position
Virtual Commissioning - Hardware In The Loop
Dear Community, I wanted to share with you a recent use case we built to demonstrate our Virtual Commissioning capabilities on the HiL phase. The following demo includes: DELMIA Robotics CATIA ControlBuild Simit Unit TIA Portal & SIEMENS PLC / PLCNext & Phoenix Contact PLC Fanuc VRC HiL with SIEMENS PLC (Including Safety PLC)In this example, we are using safety Inputs & Outputs of the Safety PLC to manage the Stop / restart of the Robot Station. HiL with Phoenix Contact PLC
Factory Flow Simulation _ Publish & Store simulation results
Since R2026x GA release, Factory Flow Simulation allows to share/publish simulation results in XML/HTML/JSON format onto the platform or locally. onto the platform Value : Facilitate collaboration decision-making across the organization by publishing factory flow simulation results to prepare a virtual factory analytics review in a web 3DDashboard Highlight : During simulation, from the Global Statistics” dialog, a new option is provided in export panel From Scenario Manager results tab a
Planning Integration Problem
I'm reviewing Delmia Planning and FFS Integration. I have a question during the review. The process is as follows: 1. I dragged and dropped operations with time constraints onto the machine's product zone. 2. I opened the Gantt for the relevant station in the Process Planning App. 3. I opened the Gantt for the relevant machine in the Factory Flow Simulation App. 4. I compared the Gantt charts. Expected Result: Gantt charts 2 and 3 match. Actual Reslut: Gantt charts 2 and 3 do not match.
AGV material flow simulation model
1. I m working on AGV material flow simulation model and i m getting error....New event before current simulation time how to avoid it? 2.AGV are crashing Face to Face how to detect before running the model to avoid loss of time & solution to it.
Any resources on learning about 3D Markup and Issue Management widgets ?
Hello good members of this community, Does anyone have any guideline or knows of an education on Eduspace that covers the basics of the 3D Markup and Issue Management web widgets ? My objective is to understand the general workflow and see how my organization can use it in a good way. Any leads will be much appreciated. Kind regards, Omar
Tool Analysis Panel Results Export
Let's continue the series of new R2026xGA enhancement with a new functionality to export the analysis panel results. Value : Users can export fastener feasibility thanks to the new Tool Analysis Report, allowing them to arrange the results using Excel capability to help optimize the fastener distribution. Highlights :Easily generate a Tool Analysis Report to Inspect fastener and tool feasibility at-a-glance Easily compare fastener feasibility across robots and stations Displays the fastener
Simulation with an overhead crane
Hello community, I am trying to create a flow using this overhead crane, but it is not behaving as expected. Could you please help me? The expected behavior is as follows: The crane picks up part A and lowers it into the treatment tank, then waits; The crane lowers, picks up part A, and places it into the washing tank; The crane picks up part B and places it into the treatment tank, then waits; The crane picks up part A and places it into another treatment tank; The crane picks up part B and
Alternation of operations between conveyor belts
Hello community, I have a laser cutting machine that uses a dual-conveyor system. These conveyors operate alternately: while one conveyor is undergoing the cutting process, the other is being prepared. As soon as the cutting operation is finished, one conveyor exits and the other enters. Therefore, while one conveyor is being cut, the other is either in preparation or having the finished parts removed. How can I implement this activity in my simulation?
How to Perform an Assembly Operation (X Op. + Y Op. → Z Op.) During Conveyor Flow ?
Hello Community, I am trying to model a factory flow scenario, but I am having trouble making it behave as intended. Below, I explain the scenario step by step. I would appreciate any guidance on how to implement this correctly. First, I created a product flow from the output of Operation X on the 5 ft table to the conveyor. I also created a product flow from the In Zone 2 to the same conveyor. Next, I added a Decision Zone on the conveyor. According to the process plan, the outputs of Operation
Delmia - Cloos robots component
Hello all, I'm trying to find component for Cloos QRC350 robot. I already spoke with Cloos Poland and Germany however I wait since two weeks without any feedback when I can get it. Could anyone know maybe there is some Delmia version in which this robot was included? I have installed v5-6r2019 and v5-6r2022 and I see there only some Romat variants. Thank you in advance, Wojtek
Creating Conveyor Flow Using Mobile Storage and X Operation Output
Hello Community, In the following production scenario designed to work with PPR, how can a scenario be created in which the X Operation Output from the 5ft Table is linked to the mobile storage (Main Pallete) defined on the conveyor and moves together with it to enable flow along the conveyor ? Could you show me how to do it ? I have shared 3dxml data.
📩 Would you like to receive the next DELMIA Robotics newsletter?
As part of this community, we are all aware that the world of Robotics and Virtual Commissioning is constantly evolving. Between new software updates, evolving hardware capabilities, and shifting industry trends, the engineering, simulation, programming and commissioning of your robotic cell, is changing faster than ever! To keep you up to date on the latest strides forward made with 3DEXPERIENCE DELMIA Robotics, we have been sending a quarterly DELMIA Robotics Newsletter for the past 2 years.
New tools for multi variant management
I continue the series of new R2026xGA enhancement with new tools to validate and assign fasteners on multiple product variants. Value : Find the best robot spot welding solution across different product variants and then update the planning Highlights : Easily create trajectories for each robot and each product variant Consider common fasteners and variant fasteners to assign or re-assign to each robot Validate each trajectory for proper variant information and reachability Create Studies to
Conveyor Product Flow Issue
Hello Community, In the factory flow scenario created in the R2023xFD02 OOTB environment, the conveyor does not process any product flow. In contrast, when the same scenario is created and executed in the R2024x OOTB environment, the conveyor processes product flow correctly. How can I fix the issue of the conveyor not processing product flow in the R2023xFD02 OOTB ?
How to use Fault Monitor Profiles
The Fault Monitor user interface lets us define and centrally manage fault profiles to speed up setup and make monitoring more efficient. By using profiles, each user or team can quickly switch between preferred configurations instead of recreating filters and options every time. With the dedicated Me/Preferences section in Fault Monitor, it is possible to: Create different fault profiles for specific roles, products, cells, or shifts. Using fault Monitor profiles helps: Reduce repetitive
How to Manage Elements Across Multiple Collaborative Spaces in 3DEXPERIENCE
When working with multiple collaborative spaces in 3DEXPERIENCE, elements can become scattered across different spaces, making them invisible to users who only have access to one space. This is time-consuming to manage when onboarding new users who need to see all elements. Quick Method to Identify, Select and Move Elements Business Intelligence Essentials provides the fastest way to identify elements in different collaborative spaces: Open your assembly in the active collaborative space Go to
How to Validate Manual Welding Tools and Ergonomics in Delmia​
Some customers still perform a lot of welding manually, but Delmia Robotics tools combined with Ergonomics can make this far more structured and efficient. In this workflow, we start from a process where all fasteners to be welded are already defined, automatically generate the weld list, then launch a tool search scenario to test multiple weld guns at once. Each gun is rotated 360° around every fastener with collision checks, and the results appear in a feasibility table: green for reachable,
How to Bulk Hide Axis Systems, Points, and Reference Elements Using the Find Command
When working with production high-end datasets or preparing big demos, visibility clutter from axis systems, 3D tags, points, and planes can impact both visual clarity and performance. While the View Modes panel and filter options provide quick hiding methods, hiding these elements directly from the tree in Edit mode delivers optimal performance with high-end datasets. Instead of manually selecting and hiding elements one by one, use the Find command (Ctrl+F) to select all unwanted elements
E-Kanban
I can't select an activity when I am creating a Kanban for the production. Can somebody help me with this?
Decision Zone
I am trying to recreate this simulation developed in Robot Simulation within Factory Flow Simulation. However, I am facing significant difficulties in associating the product assembly (which is located in the assembly cell) with the conveyor’s Decision Zone, since I am unable to integrate the movement of the pneumatic arm (which removes the part from the conveyor and subsequently places another product on it) with any type of activity (such as transform activity, load, or unload). Could you
Happy New Year!🎆
Cheers to 2026! We are looking forward to another year together - sharing successes, knowledge and innovation. As our experts return from their much-deserved time off during the holidays, please allow a few days to respond to your questions. Thank you for your patience. Looking forward to connecting soon!
Axis Alignment (Yellow to Green)
Hello Community, How can I make the yellow axis concentric with the green axis on the product ?
'Assigned product length is bigger than the conveyor length' error
Hello Community, I have a simple EFS scenario but I have got a error. What do I have to do fix this 'Assigned product length is bigger than the conveyor length' error ?
A simple method to handle the overall structure of the cylinder in a 3D shape
Sometimes the device data we receive is not particularly good, especially for devices with motion movements and mechanisms, where the moving and fixed parts may be in the same 3D shape. At this point, we need to do some processing. Of course, if the data is large or the quantity is large, we can use composer. But if it's some simple structures, we can also manually do some things. But I'm sorry, the video below is a recording I showed to a customer who was using a Chinese interface at the time.
Robot emergency stop signal and usage method
In some robotics projects in China, customers may have some questions about the use of robot emergency stop signals. I have recorded a video here as some guidance.
How to: DELMIA Robotics - Arc Seam Search Trajectories
Below is a video to show you how to create Arc Seam Search Trajectories.
How to: DELMIA Robotics - Tool Change Scenario: Choreography
Below is a voice over video explaining how to use Choreography events to do a simple tool change scenario
Logics for stop the simulation
Hello Community, How to create the logics that can stop the simulation or give me some report in Delmia Factory Simulation Engineer if the products queue on my last conveyor is reach some certain number? I still trying to figure it out about using the logics in EFS, if you guys have some tutorials or learning content about it, I will be happy to learn it, Thanks.
Happy Holidays!
Happy Holidays to our DELMIA User Community! Please note that response times to your questions may be delayed, as many of our experts will be unavailable during the holiday season. Thank you for your understanding.
Yellow Axis System
Hello Community, When I define a Product Zone for the conveyor, it is automatically placed at the yellow axis location. How can I move the yellow coordinate system to the center of the conveyor?
No input and output associated with the operation
Hello Community, When I try to assign some of the operations I defined in the Process Flow (such as General, Loading, etc.) to the Product Zone I created in the Resource Layout, I receive the error message: “No input and output associated with the operation.” What is the cause of this error?
What to do if 3DEXPERIENCE DELMIA Cloud apps fail to start
If after selecting a 3DEXPERIENCE Cloud app from your web browser, the app fails to open, try these remedies: Clear your tracks by processStart | Command Prompt | Run as administrator At the command prompt, input this string RunDll32.exe InetCpl.cpl,ClearMyTracksByProcess 255 and press ENTER Start the app from a desktop shortcutFrom the app chevron, select Create Desktop Shortcut Start the app from the desktop shortcut Kill the background processesFrom the Task Manager, select and end the
Message during simulation with shifts
Hello everybody, This message always appears when I run the simulation. I'm using work shifts in this simulation. Does anyone know what might be causing this message?
Fixed tool direction
Hello, Is it possible to maintain the tool direction for the robot when changing the rotator angle? Tomasz
WEBINAR | Robot Programming in DELMIA Machining: A Practical Guide | January 28
On January 28, we will host our new webinar dedicated to robot programming in DELMIA Machining, which will make you discover how DELMIA Machining supports both robot and CNC programming, and guides you through a Fanuc robot example. Two sessions are available to cover the most timezones as possible. Our expert @RM will be your host and deliver a 30 min presentation with a 15 min Q&A. REGISTER HERE
Freezing and Delay Issue in Resource Configuration – Factory Flow Status
Hi Community, Although I reduced the data size in the PPR Context, the application freezes and becomes slow when I execute the Factory Flow Status command under Resource Configuration. How can I fix this problem ?
Constraining a group of tags to share an angle
Hi All, I have created a surface in Robot Surface Simulation, and many tags have been added along the trajectories, all of them being normal to the surface at their positions. The surface has curvature both in chord-wise and span-wise directions, so that each tag has different values for their yaw/pitch/roll values. But my equipment has only 5 DOFs (3 translations + 2 rotations) so it's unable to match the tags orientation exactly, and as a result all tags are highlighted as "Not-reachable", due
Associating Robot Tasks to General Operations
Hello good members of this community, Is there a way where the times taken to execute a robot task can be associated with a general operation ? Take the following setup as an example: I have a robot resource with the following tasks created (under its behavior): This robot lies under a manufacturing cell within a hierarchy of manufacturing cells making up the line .i.e. the Bill of Factory (BOF). Each robot task has its unique time owing to the nature of the task. Simultaneously, I have a
What Approach Should I Use? For This Problem
Process Flow Description Machine M1 receives raw material. M1 processes the material and sends it to M2. Machine M2 receives material from M1. M2 processes the material and sends it to M3. Machine M3 receives material from M2. M3 processes the material and sends it to M4. Machine M4 receives material from M3. M4 processes the material and sends it back to M2. Machine M2 receives material again from M4. M2 reprocesses the material and sends it to M3. Machine M3 receives the material again from
FACTORY FLOW SIMULATION MACHINE STATE ISSUE
In my Factory Flow Simulation, I am encountering an issue where a few machines are showing the status “Waiting for Output.” In the actual production flow, these machines should not be waiting for output, as the material movement is one-to-one between machines. The total simulation is set to run on a one-week calendar. After 155,223 seconds (which corresponds to 1 day, 19 hours, 7 minutes, and 3 seconds), the machines begin to display the “Waiting for Output” status. Another machine also shows
XML output BMXSequence - order wrong
Using the following XML translator, the order of the BMXSequence's is different than the list in the Create Robot Program window. There a way to reconcile this?
Simulation Cache scenario(Error)
<<3Dexp Version: R2025x Cloud>> Hello, Thank you for the helpful information. I have a question about simulation Cache I watched the video and followed the instructions, but I didn't get the results I expected. I'm attaching the process I followed. Can you tell me what I'm doing wrong? And if you have any helpful documentation, could you share it with me?
Simulated Operations Window
What is this window? I am not sure how I activated it, or how to close it. Visible in all robot programming/simulation applications.
The Robot Teach Panel revisited
From the R2026xGA release, the Teach panel has been optimized to reduce screen footprints, ensuring a cleaner and more focused workspace. This enhancement is available in all robotics. VALUE :The new Robot Teach interface provides quick access to robot programming information with better editing capabilities This enhancement supports direct multi-edition capabilities, allowing the reuse of existing edition configurations seamlessly. HIGHLIGHTS : The new unified Teach interface allows the
New Multi path capability for arc welding
After adding arc welding weaving in 2025xFD03, we are now adding multipath arc welding in R2026GA. VALUE :Simulate the actual weaving motion or multiple robot weld paths along a single contour performed by arc welding robots which is used for welding thick metals and for filling wide, flat joints. Allows to detect collision and get an accurate cycle time estimation. Allows to build the arc welding task in the Robotics Arc welding apps or from the Bead fastener in the design structure.
Positioner and collisions
Is it possible to force the rotary table to recalculate its position in order to avoid a collision between the robot and the workpiece? The simulation detects collisions, but the positioner does not take collisions into account during its calculations. Tomasz
Parametric Floor with Paths - ready to use
Are you working on a new factory layout? Do you want to update your demo with a realistic-looking floor? Is it hard to find a model that suits your needs? I have an answer to all these needs! With the parametric floor, you can easily adapt it to your factory layout in just a few clicks. What's more, you can simply create paths with caution tape between workcells by drawing lines in one sketch and the floor will automatically rebuild. How to use it?To modify overall geometry of the floor, use
Simulation Launch Time taking too long
We have created simulation model were multiple AGVs are considered for material flow. We have more than 10K of parts getting generated at an instance, packed and moved to different locations based on multiple delivery and pickup points. When we try to run this model, it takes almost 1 to 1.5hrs to launch this simulation model. Has anyone else experienced this recently? Are there any recommended fixes or settings that can help reduce the launch time? Thanks in advance for any suggestions.
Methodology - Communication for Virtual Commissioning
Two enhancements for Virtual Commissioning have been recently shared by @SR New DELMIA / ControlBuild Mapping - 26xGA OPC UA Connector - 25xFD01 Find below the documentation: New DELMIA / ControlBuild Mapping OPC UA Connector
Measure command - No longer see the list of selectable entities you can choose to measure between?
The Measure tool has been simplified from R2024x onwards. You should still be able to select all the different types of entities as you could previously. For example, selecting Center point in the new UI is the same as selecting Center of arc in the previous UI. To select a Surface in the new UI, select Canonic geometries (if it is a planar-face/cylinder/cone/sphere). For all other entities, select Any geometry in the new UI. If you would prefer to see the list of selectable entities you
New tools available for ControlBuild mapping
Let's continue this series of posts about what's new with the r2026xGA release. A major improvement is multiple smart tools to facilitate the I/O mapping between the 3DEXPERIENCE virtual twin and CATIA ControlBuild dedicated to control the 3D devices. Some users manage hundreds input and output signals, with different names and characteristics. While the benefit of virtual commissioning for significantly accelerating production start-up is undeniable, this mapping can be complex and tedious.
Crane system in FFS as resource pool for load activity?
Hi, I created a crane using the “Define Crane System” command as a transfer tool. Can this crane be used as a resource pool for a Load activity? When I try to set it up, the crane successfully delivers the product. However, it’s supposed to perform a Load activity afterward and then continue with the next transfer from another resource. The issue is that the resource with the Load activity remains in a “Waiting for Resource” status until the end of the simulation. Do you have any idea what might
Manipulate Targets > Project
Hello, When I use the manipulate targets > project command, the tags are not lying directly on the surface. What could be causing this? Could the command be detecting hidden objects, or is my surface geometry potentially faulty? Thanks, Micah
How to perform the cleaning activity only once at the start of production in DELMIA Factory Flow Simulation?
In the factory flow simulation, the material initially starts in the buffer and then moves to Machine 1 for processing. After the machining operation in Machine 1, the material flows to Machine 2 for the next stage of production. At the beginning of production, a cleaning operation is performed on Machine 1 before starting the first machining cycle. This cleaning activity is defined as a generic operation to ensure the machine is properly prepared for production. Once the initial cleaning is
Clarification Regarding Shift Definition and Material Weight Data
1. Shift Definition and Reporting IssueI have defined three shifts in a single day, where the total simulation time runs from 0 seconds to 23:59:59 seconds. Shift 1: 0 sec to 8 hours Shift 2: 8 hours to 16 hours Shift 3: 16 hours to 24 hours (23:59:59) During all shifts, I have defined a break in the middle, with break behavior = Pause. Shift end behavior is set to Continue until the operation ends, and this setting is the same for all three shifts. Problem FacingWhen I run the simulation only
How to: DELMIA Robotics - Controller Profiles Import and Export
Below is a voice over video explaining on you can import / export controller profiles such as Arc, Spot, and applicative profiles from one robot to another.
DELMIA Robotics - Issue Management and 3D Markup
Ever wished for a simple way to log problems, add details, and assign them to your team? In the Robotics apps, users can create issues right where they happen, set deadlines, and add notes to help with design reviews or fixing problems together. Check out the video below to see how easy it is to set up your workspace and show the issue in 3D. You can save this as a simulation state and export it as a CGR. Then, you can attach the parts causing the problem and include the workcell or the CGR of
What's New: Virtual Factory - Available Now
In this What’s New in the Release session, find out more information about the new feature in Plant Layout Designer. Watch the Virtual Factory recorded session to see how AI is leveraged in R2025x FD01 and FD02: R2025x FD01: Introduce a guided interactive extraction of equipment from a factory point cloud to easily build the resource BOM. This AI functionality accelerates workflow, and minimizes the risk of errors associated with data extractionR2025x FD02: Automatically identify robot
What's New: Robotics - Available Now
In this What’s New in the Release session, find out more information about what’s new with arc welding, surface and spot welding. Webinar topics that will be addressed: • Learn what’s new with simulating main robotics processes such as arc welding, surface and spot welding • Latest developments in Robot programming and Virtual Commissioning • What lies ahead for Stamping Press line simulation Add your questions in the comments below to be answered by our experts. @SR Also see the Virtual
Issues with Robot Sensor Position and Digital IO Signals
Hello, I am working on a virtual commissioning project and I have a few questions. I followed the EduSpace tutorials as well as some community materials. I will bring up some issues here; if you could help me, I would be very grateful. I started following a tutorial I found in this community, this one:I found it more complete than the one from EduSpace. I used the training files for testing, but now I am applying the concepts to my own project. 1º Issue – Sensor in the Task to pick up the part
🤖 Free Webinar | AI Meets Engineering Education: Are You Ready?
AI is transforming the world of engineering and manufacturing - and educators play a key role in shaping how the next generation embraces it. Join our free webinar and discover how artificial intelligence is reshaping design optimization, simulation, and virtual manufacturing. Learn how to bring these tools into your teaching and prepare your students for the AI-driven future of industry. 🔍Why join? - Learn how Dassault Systèmes is embedding AI into CATIA & DELMIA. - Hear from experts about
DELMIA Robotics - Organizing the Immersive Browser
When selecting a Robot Task in the Behavior tab of the Immersive Browser that you want to simulate, it is sometimes difficult to determine what is a Trajectory and what is a Robot Task. By following these simple steps, Trajectories and Robot Tasks are organized and displayed by type making it easy to select the desired State and Robot Task to simulate.
Dynamic Operator Assignment in Factory Flow Simulation
In my factory flow simulation, I have 4 machines and 3 operators. Machine 1 and Machine 4 are assigned to Operator 1, Machine 2 to Operator 2, and Machine 3 to Operator 3. During the first cycle, everything runs smoothly. But in the second cycle, Operator 1 is still busy operating Machine 1, so Machine 4 is waiting for the same operator, even though the other two operators are free. How can I make the simulation automatically assign one of the free operators to Machine 4 instead of waiting for
Tool Analysis app now available for Arc Welding
I'm happy to start a series of posts about what's new with the upcoming r2026xGA release. This represents a significant enhancement for arc welding. Users working on spot welding are using, since long time, even in DELMIA V5 an apps called “tool analysis”. This apps includes various commands for analyzing the welding gun accessibility on a robot, a station or on a complete line. It is also dedicated to balance the fasteners between the different robots. While the arc welding process has some
AGV- Simulation parts not moving in sequence (all 3 parts move together instead of 1 → 2 → 3)
In my simulation, all three parts are loading correctly, but they move all at once instead of one after another (1 → 2 → 3 carrying). I’ve attached two pictures — the first one is from the reference video, and the second is from my system. Could someone please help me understand if there’s a specific setting or timing control to make the parts move in sequence rather than simultaneously?
How One Raw Material Is Split into Two and Sent to the Next Machine
Factory Flow ScenarioThe raw material starts at the input zone and flows to Machine 1. Machine 1 processes the material and sends the output to Machine 2. Machine 2 begins processing and converts the input material into two separate parts, named R1 and R2. After processing, Machine 2 sends the first output, R1, to Machine 3 for further processing. Machine 3 can process only one part at a time. Once Machine 3 completes the processing of R1 and sends it forward, it then receives the second output,
[FFS] Tip for AGV delivering multi parts
Hello. This is a tip for AGV delivering multi parts. This is an example scenario : There are two kinds of products, MP_Big and MP_Small. Because MP_Big is big, the AGV can pick up only 1 MP_Big at DZ1 and drop it off at DZ6. And, because MP_Small is small, the AGV can pick up 3 MP_Small at DZ2 and drop off one by one at DZ3, DZ4, and DZ5 cyclically. 1. For this scenario, first we need to set up Task selection mode = First Pending Task and Capacity = 3. But, with these settings, the AGV can
Not seeing Paint Deposition when simulating a Painting Task?
Here are some settings to check if you do not see paint deposition when you simulate your painting task From Me | Preferences define your Mesh Parameters Open the Simulation Options | Paint Results panel and set yourDisplay: PaintParameters | Max Saturation Display: ThresholdThreshold Parameters | Upper LimitSelect Generate Legend after any update to the Threshold Parameters Confirm that the surfaces to paint are included in the Mesh ManagerFrom the Surface section, select the Mesh
Equivalent of Mechanism.AddJoint in 3DExp Mechanism Creation
In V5 Delmia, one can create a joint via a mechanism object's addjoint method. I have been trying to create a joint between 2 parts in 3DExperience but I couldn't find an equivalent method. Has anyone found an equivalent function (either in VBA or EKL)? Many thanks! Many thanks, Ilker Erdem a joint an equivalent method an equivalent function via a mechanism object's addjoint method in VBA in EKL in V5 Delmia in 3DExperience
Equivalent of a Delmia V5 Move Task in 3DExp Robot Simulation Apps ?
Hello good members of this community, In Delmia V5, there was a Simulation Activity Creation toolbar within which was a Create Move Activity function that allowed users to move a product or a resource between two or more points during a simulation playback. When this function was selected, the user was asked to select Products and/or Resources and with the Recorder toolbar, the user recorded positions of the selected objects with the compass (which is attached to the selected objects) A
Robot Surface Simulation Tags
Hi All, After executing a Robot Surface simulation I discovered that the Robot is moving slower when passing through the surface tags, which is revealed as an excess of painting on those areas, as can be seen on the picture below. Is this an expected behaviour or is there any way to avoid that? The Auxiliary Axis strategy for managing the track motion is a "Constant Offset" of 0mm. Should I remove the intermediate tags created along the surface? Thanks in advance Kind regards
Multi Variant Assembly on Mobile storage
Hi Greetings. I need guidance on how we can manage multi variant assembly on Mobile storage (Pallet) which transfers on the conveyor. As of now I am able to simulate for one variant. Below are the details for 1 variant Inzone 1 (Comp.1) to decision zone(DZ1) on conveyor Storage bin to conveyor starting point which feeds Mobile storage Pack activity on DZ1 to pack Mobile storage and Comp.1 Inzone 2 for 2nd component Pack activity on DZ2 to add 2nd compA to mobile storage Then unpack activity in
Alternating Product Transportation Between Conveyors Using Mobile Storage and Kanban
Hello everyone, I hope you’re all doing well! I have a situation where I’m working with two different products that need to go through transformation processes on two separate conveyors, each running at different speeds. These movements are carried out by mobile storages, which are responsible for moving the products between the decision zones where the transformations take place. My issue is that I need the mobile storage to alternately handle product A on conveyor A and product B on conveyor
I’m expecting clarification regarding the Factory Flow Simulation process.
Scenario 1: How can we simulate or feed the following activities into the simulation? Before starting production, machines should be switched on by the respective personnel. Material data preparation for production by the designated personnel. Logging into email to send the daily production plan. Machine cleaning by the respective operators. Material inspection and weighing before starting production. Scenario 2: After the machining process, weighing the material and inspecting its quality.
Gantt chart creation on a Task defined on a Manufacturing Cell level
Hello good members of this community, If at a Manufacturing Cell level I have a task within which robot and device tasks have been inserted into, is there a command in any of the Robot Simulation apps which shows a Gantt chart of the resources and their processing times. As an example I have a task "Cell Control Task" And within Cell Control Task, I have two robot tasks shown: For those familiar with Delmia V5, if one had process activities defined under a Station Activity, and each
WEBINAR | Additive Manufacturing - Prepare your Parts for Print | December 2
On December 2, we will host our new webinar dedicated to Additive Manufacturing, which will make you discover the different processes to help you manufacture your parts and scale up your workflow. Two sessions are available to cover the most timezones as possible. Our expert @Thomas BALDISSER will be your host and deliver a 30 min presentation with a 15 min Q&A. REGISTER HERE
Convert a Tool Equipment to a Robot
When creating a kinematic mechanism (for example, robot rail, lift assistor, etc.) in the DELMIA Equipment Design ap, it is recommended to wait until the very last step to convert it to a Programmable Mechanical Resource. The reason why... once you define your Assembly as a Mechanical Resource, then there is no undo back to an Assembly. If you decide that you want to drive your Tool Equipment as an inverse kinematic mechanism, then now in R2025x FD04, you have the capability to convert a Tool
Robot Library 2019x
Hi, I have installed the Version Catia 2019x HF10. I started with robot simulation. I seach for the robot lib. Should be under directory: C:\DassaultSystemes\B421\win_b64\startup But the robotlib folder where I can find all robot simulation 3dxml files is not here any more. Does someone know the installation link where I can install all the robot simulation stuff? Thank you for your support.
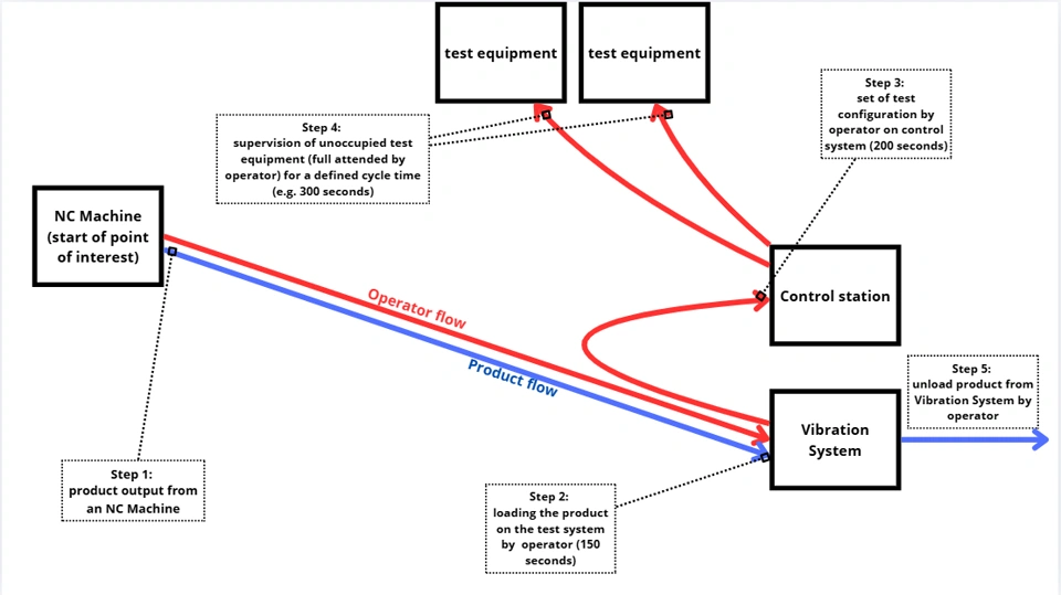
Simulating Operator Activity During Manual Machine Processing in Factory Flow Simulation
Hello, In my simulation, I have five machines. Out of these, four are automatic machines — the operator loads the material and, after processing, unloads it. During the machining process, the operator remains idle, as the machine runs automatically. However, there is one manual machine in between. In this machine, the operator loads the material, starts the operation, and During machining, the operator is continuously working, manually adjusting the machine’s speed and other parameters.. After
Edit Existing Paint Profiles
I have generated some paint profiles, however I cant find a way to edit them. In a tutorial video profiles can be accessed from a window in the tree. But I can not figure out how to make this appear for me. I am using 3dX R2023X Delmia Robot Surface Simulation. screenshot from tutorial Screenshot of my session
DELMIA Factory Flow Simulation - CONWIP, Machine Failures, Resource/Manikan sick leave?
Hi, I'm new here. I'm using DELMIA Factory Flow Simulation. SUCH A COOL PROGRAM. Not sure if this is the right community, would love to have some discussions with more seasoned folks 🙂 Wondering if anyone has tips on defining the CONWIP boundaries? Does anyone have issues assigning one machine failure interruption to multiple machines at the same time? Does it randomly cut all of them down at the same time or does it randomly cut each one down independently? If I wanted to model people in a