About the role
The Structural Performance Engineer role allows you to:
- Provide product engineers powerful and intuitive tools needed to perform sophisticated structural simulations during the design process
- Experience efficient "what if" scenarios through seamless associativity/integration with geometry
- Use a unique engineering workflow with an access to robust simulation technology within an intuitive interface
- Work with multistep structural scenarios for product performance and quality testing during the product design process
- Accelerate structural performance simulation with unique automated model creation for large assemblies
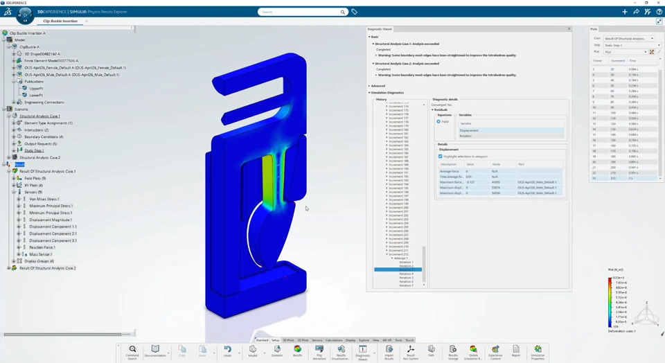
- Enable high-performance results visualization, particularly for very large models
- Include local compute up to 8 cores
Note: you can use the anchor symbol in the top right of the post to jump to the section you're interested in. R2025x FD04
Functional Value
- Reliably investigate and review material behavior with new material properties plotting capabilities 
 
User Experience Value
- Easily asses the resulting forces on the Product with new display controls for Resultant Forces arrow representation 
 
R2025x FD03
Functional Value
- Enhance vehicle safety workflows with the availability of integrated section output definition and results visualization 
- Improve line fastener robustness involving multi-part overlapping scenarios with the availability of enhanced proximity detection techniques 
- Enhance modeling of heat transfer effects in thermal engineering applications with the addition of cavity radiation definition 
- Improve modeling efficiency and re-use with support for defining appropriate element types as part of the model definition 
 
User Experience Value
- Expedient model diagnostic information loading and display for efficient results analysis and model troubleshooting 
- Easily review the mesh quality matrix of selective meshes with the enhanced Quality Report 
- Efficiently assess the load carrying capacity of idealized bolted joints featuring multi-layer definitions 
 
R2025x FD02
Functional Value
- Experience improved usability and efficiency for managing existing mesh with support for persistency of mesh editing operations when model changes are made 
- Easily generate high quality mesh with the ability to enable elements optimization from within the Mesh Part Manager 
- Flexibly and effectively use native applications and monitor simulations during execution with the new local interactive solve mode 
User Experience Value
- Increase confidence in the produced mesh quality with quality plot display showing the criterion selected by the user with the relevant range of legend values 
R2025x FD01
Functional Value
- Efficiently create models of formed components using CATIA quick formability feature to initialize shell section thickness 
- Create high fidelity FE models including triangle/tet meshes with improved meshing capabilities by adding the mesh type as a user parameter 
- Easily produce high quality surface and volume mesh connections with the new functionality to merge nodes between a 2D and 3D mesh and to make the condensation persistent 
- Extend the applicability of line fastener constructs by adding new wedge element options 
- Build large assemblies of symmetric components efficiently with the ability to mirror a half symmetry FEM including connections 
User Experience Value
- Efficiently create simulation models using new geometric defeaturing and idealization commands with the addition of the new Geometry Idealization Essentials application 
- Perform cloud-computed simulations during the design process with a new dedicated Computer center in Asia 
R2025x GA
Functional Value
- Efficiently create models of formed components using CATIA quick formability feature to initialize shell section thickness 
- Create high fidelity FE models including triangle/tet meshes with improved meshing capabilities by adding the mesh type as a user parameter 
- Easily produce high-quality surface and volume mesh connections with the new functionality to merge nodes between a 2D and 3D mesh and to make the condensation persistent 
- Extend the applicability of line fastener constructs by adding new wedge element options 
- Build large assemblies of symmetric components efficiently with the ability to mirror a half symmetry FEM including connections 
User Experience Value
- Efficiently create simulation models using new geometric defeaturing and idealization commands with the addition of the new Geometry Idealization Essentials application 
- Perform cloud-computed simulations during the design process with a new dedicated Computer center in Asia 
R2024x FD04
User Experience Value
- Easily and efficiently create Virtual Strain Gauges using CATIA model definition such as imposed points and model axis systems 
- Flexibly define Virtual Strain Gauges by specifying each length, width and tolerance at individual sensor position 
- Easily review simulation data size and delete them efficiently to optimize data storage in 3DEXPERIENCE 
R2024x FD03
User Experience Value
- Accelerate and simplify access to the relevant output information with the new option to define unique default output requests 
- Easily access all relevant Role information through a dedicated dashboard with convenient and intuitive access to content and apps relevant to the role 
R2024x FD02
Functional Value
- Increase efficiency of modeling assemblies and identifying intersecting entities with the new visibility and filtering options of interference checker results
User Experience Value
- Improve usability and efficiency of scenario definition by cutting, copying and pasting scenario features of the model tree
- Experience improved usability and efficiency for managing complex assemblies with an improved way to create and edit Display groups with a refreshed dialog.
- Easily and reliably identify and correct disconnected mesh parts in an assembly based on the realized connections in the model definition to simulate complex assemblies more efficiently
R2024x FD01
Functional Value
- Build large assemblies that involve symmetric components with the new planar-symmetric FEM generation functionality
- Extend applicability of axisymmetric simulations with thermal simulations and physical pre-tension bolt loading
User Experience Value
- Streamline simulation workflows based on Assembly of Meshes with automated Abstraction Shape creation
R2024x GA
User Experience Value
- Manage multi-step scenario simulations quicker and easier with improved flexibility and efficiency
- Experience game-changing performance improvements of cloud results visualization for large models
- Diagnose and fix modeling issues quickly and efficiently with automatic detection of unconstrained motion
Diagnose and fix modeling issues quickly and efficiently with automatic detection of unconstrained motion
Manage multi-step scenario simulations quicker and easier with improved flexibility and efficiency
Experience game changing performance improvements of cloud results visualization for large models
R2023x FD04
Functional Value
- Reduce modeling time and enhance simulation quality with improvements to the mesh interference checker
Reduce modeling time and enhance simulation quality with improvements to the mesh interference checker
R2023x FD03
Functional Value
- Maximize mesh data reuse and automate connection realization aided by the connection rules in Assembly of Mesh simulation models
User Experience Value
- Improve mesh quality in surface meshes and partition hex mesh regions with enhanced manual mesh editing tools
Improve mesh quality in surface meshes and partition hex mesh regions with enhanced manual mesh editing tools
Maximize mesh data reuse and automate connection realization aided by the connection rules in Assembly of Mesh simulation models
R2023x FD02
User Experience Value
- Diagnose and fix modeling issues quickly and efficiently with the new simulation job diagnostics
Diagnose and fix modeling issues quickly and efficiently with the new simulation job diagnostics
R2023x FD01
Functional Value
- Predict behavior and failure of adhesives with inclusion of cohesive element modelling
User Experience Value
- Modify simulation settings quickly and efficiently by editing scenario features directly through the improved assistant panel
Modify simulation settings quickly and efficiently by editing scenario features directly through the improved assistant panel
Predict behavior and failure of adhesives with inclusion of cohesive element modelling
R2022x FD04
Functional Value
- Enhanced coupling connection capturing specified number of node rings around holes
- New factor of safety output for virtual bolts allowing a quick check if the bolt has failed or not
- Stress Linearization capability to extract membrane and bending stresses as requested by various industrial standards
New Stress Linearization capability in Physics Results Explorer to extract membrane and bending stresses as requested by various industrial standards
New factor of safety output for virtual bolts allowing a quick check if the bolt has failed or not
Enhanced coupling connection capturing specified number of node rings around holes
R2022x FD03
Functional Value
- New app introduction with Parametric Design Study Essentials- Single objective study identifying the best design in an intuitive experience
- New option for selective flipping of face normals when defining a cyclic symmetry or a fluid cavity on a shell-like model, avoiding any specific geometry modification requirement
User Experience Value
- Visibility improvement by adding legends to colored mesh visualization (mesh quality, interference, etc) to better identify the elements associated with the visualization criteria
- Virtual Pin can now be defined on surface geometry removing an existing limitation
- User Experience improvements in the Property & Abstraction manager by allowing multiple properties selections in order to change the material behaviors or the thicknesses, reducing dramatically the number of clicks in such cases
- Structural simulations performed using this role (on cloud) can now be monitored from the Simulation Manager app, a web-based app available from any device
Meshing - Visibility improvement by adding legends to colored mesh visualization (mesh quality, orientation, etc.)
Structural simulations performed using this role (on cloud) can now be monitored from the Simulation Manager app, a web-based app available from any device
New option for selective flipping of face normals when defining a cyclic symmetry or a fluid cavity on a shell-like model, avoiding any specific geometry modification requirement
New app introduction with Parametric Design Study Essentials- Single objective study identifying the best design in an intuitive experience
New app introduction with Parametric Design Study Essentials - SIMULIA Design Exploration with xDesign users
R2022x FD02
Functional Value
- Post-processing - New dedicated dialog box for virtual bolts results accelerating access to relevant outputs (force, moment)
- Integration of Physics Simulation objects to the 3DMarkup app to create persistent annotations and slides based on such data, useful for collaboration and design change process
User Experience Value
- Support of SOLIDWORKS custom materials with simulation domain improving efficiency and re-use
- Meshing - Upgrade of the tet filler mesher algorithm leading to improvements in the mesh quality and robustness
Integration of Physics Simulation objects to the 3DMarkup app to create persistent annotations and slides based on such data, useful for collaboration and design change process
Post-processing - New dedicated dialog box for virtual bolts results accelerating access to relevant outputs (force, moment, factor of safety, etc.)
Support of SOLIDWORKS custom materials with simulation domain improving efficiency and re-use
R2022x FD01
Functional Value
- New Visualization Management tool for Simulation, merging Visualization & Visibility Control and improving usability
- Dedicated Property & abstraction Manager with advanced filtering functionalities to review and edit Properties and Abstractions, especially in large models
- Provide User experience enhancements for the meshing step allowing users to modify Quality parameters, check to smooth elements with good or poor quality, to Isolate and Fix Bad and Surrounding Elements (rectangular trap, ....)
- Enhance Mesh navigation and usability with management of the link from FEM to criteria file and management of the criteria threshold from the main quality analysis table
- Post-Processing - New camera setup feature allowing users to track any particular target and to follow the movement of a component during animations
- Offer Virtual Bolt Enhancements for virtual bolts creation and detection
New Visualization Management tool for Simulation, merging Visualization & Visibility Control and improving usability
Post-Processing - New camera setup feature allowing users to track any particular target and to follow the movement of a component during animations
Dedicated Property & abstraction Manager with advanced filtering functionalities to review and edit Properties et Abstractions, especially in large models
Offer Virtual Bolt Enhancements for virtual bolts creation and detection
R2022x GA
Functional Value
- FEM integration in standard mass & inertia measurement tool, leveraging information available in Model Queries
- Meshing - New persistent locking options for elements and domains facilitating any remeshing action
- Modeling & Meshing -Support lap joint for the Support boundary method of line fastener reducing dramatically the time effort and effort to create the mesh in such case
- Post Processing - Ability to export sensor outputs to CSV file or document
User Experience Value
- Improved model-build user experience with a unified app for meshing and structural model creation, improving efficiency
Modeling and Meshing -Support lap joint for the Support boundary method of line fastener reducing dramatically the time effort and effort to create the mesh in such case
Improved model-build user experience with a unified app for meshing and structural model creation, improving efficiency
Modeling and Meshing - New persistent locking options for elements and domains facilitating any remeshing action
FEM integration in standard mass & inertia measurement tool, leveraging information available in Model Queries
R2021x FD07
Functional Value
- The Automated FEM command has been enhanced to support multibody for tria & quad surface procedure so users can easily select which body to be meshed with 2D elements
- New check and fix tools for compatible line fasteners connections are improving dramatically the meshing success rate
- New Connector behaviors to reach completeness in Virtual Bolt and Point Fastener
User Experience Value
- Revamped Simulation Initialization for intuitive first steps enabling users to select up at a glance the simulation name, the analysis type, the analysis case name as well as an existing FEM
- New scroll bars and User Interface modification improve the user experience when defining material simulation model
- On-The-Fly axis system creation is now possible when dealing with scenario related features, improving dramatically the user experience
- Ability to create a new template from a plot definition and sensors has been added to the Post Processing phase for a straightforward subsequent reuse
On-The-Fly axis system creation is now possible when dealing with scenario related features, improving dramatically the user experience
The Simulation Initialization has been revamped for efficient and intuitive first steps
To improve the User experience when defining Material with Simulation Domain, the Simulation Domain editor has been enhanced with independent scroll bars and more spaces
Ability to create a new template from a plot definition and sensors has been added to the Post Processing phase for a straightforward subsequent reuse
New check and fix tools for compatible line fasteners connections are improving dramatically the meshing success rate
New Connector behaviors to reach completeness in Virtual Bolt and Point Fastener
The Automated FEM command has been enhanced to support multibody for tria & quad surface procedure so users can easily select which body (the main body, all geometries or visible geometries ) to be meshed with 2D elements
R2021x FD06
Functional Value
- Small sliding in General Contact for faster contact set up in linear cases
- Scenario – Support of hydrostatic pressure, regular load condition for pressure vessel simulations
- Modeling - New connection options (e.g. rigid elastic in connector behavior, distributing vs. kinematic couplings in connector and virtual bolt) to improve the connection modeling flexibility
- Post-Processing - Virtual Strain Gauge creation tool to define and output simulation results consistent with standard physical test measurement methods, and help determine best strain gauge locations for test
User Experience Value
- Modeling - More options (e.g. search domain) provided for the fastener creation automation using data coming from the CATIA Fastening app
- Post-Processing - New variable contour transparency for contour rendering enhancing rendering settings for results data review or communication
- Deliver an example that uses the 3DEXPERIENCE Connector for SOLIDWORKS in the 3DEXPERIENCE Simulation Examples user guide
Ability to provide semi contour rendering capability in Post Processing phase
Ability to provide semi contour rendering capability in Post Processing phase
Deliver an example that uses the 3DEXPERIENCE Connector for SOLIDWORKS in the 3DEXPERIENCE Simulation Examples user guide.
Scenario – Support of hydrostatic pressure, regular load condition for pressure vessel simulations
Post-Processing - Virtual Strain Gauge creation tool to define and output simulation results consistent with standard physical test measurement methods, and help determine best strain gauge locations for test
Modeling - New connection options (e.g. rigid elastic in connector behavior, distributing vs. kinematic couplings in connector and virtual bolt) to improve the connection modeling flexibility
Small sliding in General Contact for faster contact set up in linear cases
Modeling - More options provided for the fastener creation automation using data coming from the CATIA Fastening app
R2021x FD05
Functional Value
- New Unified licensing model available for consistent licensing offer for compute. The SimUnit licensing (credits and tokens) will offer flexibility, scalability and Power to our user community
- Modeling - Support of new connection common behaviors (i.e. plasticity, damage, lock, stop) to increase the simulation fidelity
User Experience Value
- Modeling - New feedback in the Visualization Management dialog box for the user to make sure what he is currently viewing
- Modeling and Meshing - Automated FEM enhancements (e.g. Support of multibody and visible body in midsurface and tetrahedron procedures) to improve the meshing automated processes
- Post-Processing - Allow results visualization during local simulation execution to ensure the model is behaving as expected and get intermediate results before the end of the simulation
Results visualization during simulation execution
Modeling - Support of new connection common behaviors (i.e. plasticity, damage, lock, stop) to increase the simulation fidelity
Modeling - New feedback in the Visualization Management dialog box for the user to make sure what he is currently viewing
New Unified licensing model available for consistent licensing offer for compute
Modeling and Meshing - Automated FEM enhancements (e.g. Support of multibody and visible body in midsurface and tetrahedron procedures) to improve the meshing automated processes
R2021x FD04
Functional Value
- Complete support for multi-bodies in modeling (contacts, connections, abstractions...) auth
User Experience Value
- Use "Hide/Show" in Scenario containers and "Show Only Hidden Features" in Feature Manager to improve efficiency of working with large assemblies
- Modeling – Display of the parameters of all connections in the Connection Manager for efficiently reviewing and comparing them, especially in case of large assemblies
- Modeling - Generative model build capabilities (ex. axisymmetric) to fully automate the simulation model creation following best practices to drastically reduce the time to go from design data to simulation ready model
- Post-Processing – Enhancement of the results comparison tool with new synchronization options (on legends, deformation) as well as easier simulation comparison from the search.
- Pre-Processing - Model Plots Enhancement to allow layout of plots with dedicated display options, name based filtering mechanism for queries (e.g. mass and volume)
Modeling – Display of the parameters of all connections in the Connection Manager for efficiently reviewing and comparing them, especially in case of large assemblies
Use "Hide/Show" in Scenario containers and "Show Only Hidden Features" in Feature Manager to improve efficiency of working with large assemblies
New modeling capabilities for axisymmetric structures, drastically reducing turnaround times for simulations
Pre-Processing - Model Plots Enhancement to allow layout of plots with dedicated display options, name based filtering mechanism for queries (e.g. mass and volume)
Enable sequential thermal stress analysis to be performed using any increment of the upstream thermal analysis.

