Hi all
May you can provide me any advice how to define an input file which can be read as part and not as assembly in Abaqus ?
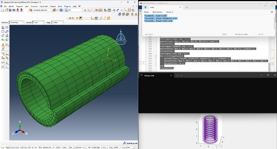
I am reviewing an old script of mine and want to use it for a parametric (changing geometries and later also properties) study of this rolled-up structure. The scrip is wirtten in Matlab and generates the nodes which are saved in the input file. All this parts become the assembly.
Matlab code for saving the structure:
file=fopen('nodes.inp','w');
fprintf(file,'%12.f, %12.8f, %12.8f, %12.8f\\n',nodes');
fclose(file);
file=fopen('elements.inp','w');
fprintf(file,'%12.f, %12.f, %12.f, %12.f, %12.f, %12.f, %12.f, %12.f, %12.f\\n',elements');
fclose(file);
file=fopen('sets.inp','w');
for i=1:1:length(sets)
fprintf(file,['*Elset, elset=set',num2str(i),'\\n'],elements');
fprintf(file,'%12.f, %12.f, %12.f, %12.f, %12.f, %12.f, %12.f, %12.f, %12.f, %12.f, %12.f, %12.f, %12.f, %12.f, %12.f, %12.f\\n',sets{1,i}');
fprintf(file,'\\n');
end
fclose(file);Code in main:
*Node *Include, input=nodes.inp *Element, type=C3D8 *Include, input=elements.inp *Include, input=sets.inp
