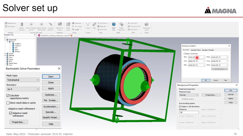
Bearing currents are an important topic in the automotive industry. Nowadays, inverter-induced bearing currents are becoming even more important since the electric motor is controlled via an inverter and a pulse width modulation technique. The main source of the bearing currents is the common mode voltage. This voltage is projected over the bearings through the parasitic motor capacitances as a bearing voltage and it leads to discharge events known as electric discharge machining EDM bearing currents. In this presentation, we will show a simple workflow in CST microwave studio for computing the parasitic motor capacitance of an electric motor with the 3D electrostatic solver. These capacitances are fetched with an equivalent circuit in the schematic. The equivalent circuit computes the bearing voltage. We shall also present an approach on how to use CST microwave studio to derive grounding requirements in order to reduce the bearing voltage and thus eliminate the unwanted EDM bearing current phenomenon.
Presenter: Radoslav JANKOSKI, MAGNA Powertrain, Engineering center Steyr
| Replay | Slide deck |
|---|---|
