Abstract
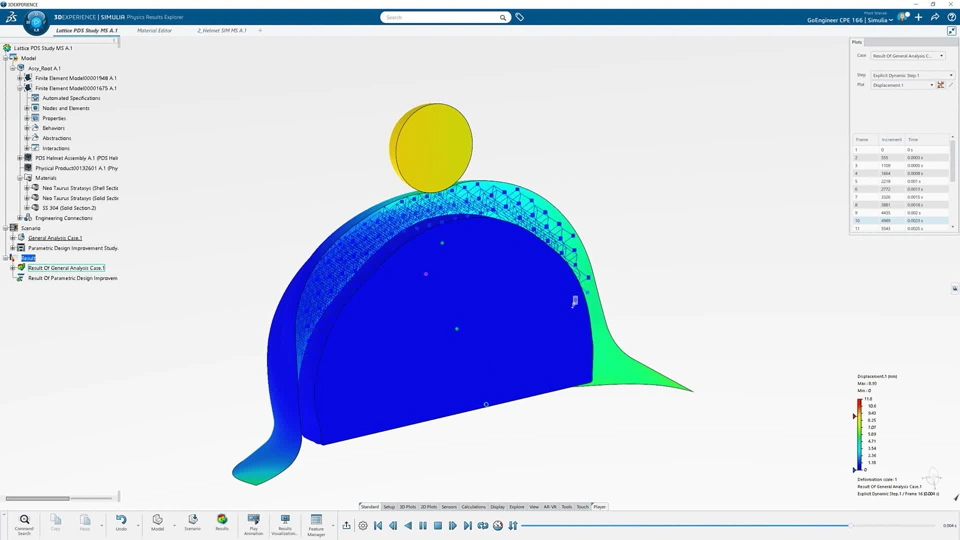
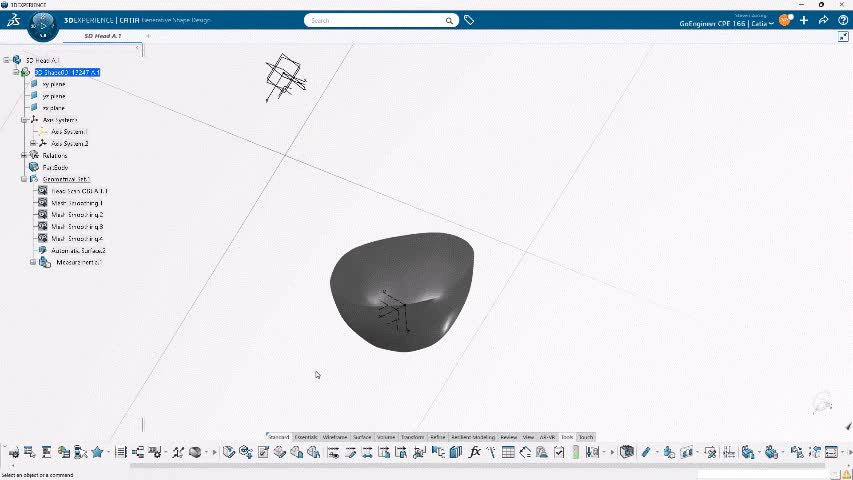
Safety first! In this presentation we will discuss the process we used to create the absolute perfect individualized firefighter helmet. 3DEXPERIENCE enables us to take 3D scan data, reverse engineer the helmet with CATIA, and use Abaqus/Explicit simulation solver with design optimization to create the perfect fitting lightweight and robust lattice structure to maximize safety and durability. Once we have the design, we can 3Dprint the helmets, further expanding our customization. Come see how 3DEXPERIENCE tools enabled this amazing project!
Slide deck
Slide animations
| Slide 6 | Slide 12 | Slide 13 |
| Slide 18 | Slide 19 | Slide 20 |
| Slide 22 | Slide 23 | Slide 24 |
| Slide 25 | Slide 29 | Slide 30 |
| Slide 31 | Slide 32 | Slide 33 |
| Slide 38 | Slide 39 | Slide 40 |
| Slide 41 | Slide 45 | Slide 46 |
| Slide 47 | Slide 49 | Slide 51 |
| Slide 52 | Slide 54 | Slide 55 |
| Slide 58 | Slide 59 | Slide 60 |
| Slide 65 | Slide 66 | |
Presenter Bios
Matthew Sherak, Application Engineer & Steven Darcey, Team Lead CATIA, GoEngineer
Matt Sherak graduated with a bachelors in mechanical engineering in 2015 specializing in advanced manufacturing, specifically additive technologies. After a brief stint in the general aviation industry working on avionics integrations, he found his place as a Simulation Product Specialist in the Dassault Partner channel. With nearly 10 years of experience with structural and fluid simulation tools as well as 3D printing technologies, he is eager to show you how these tools can be combined to make products of the future.
Steven Darcey is the CATIA Team Lead and Elite Applications Engineer for GoEngineer in Austin, TX. I'm an expert in 3D design and engineering, and have managed clients in the process of best practices on CATIA, SOLIDWORKS, PDM, Simulation, Flow, CamWorks, Autodesk, and Unigraphics Products, and can provide solutions to everyday mechanical problems as well as a total solution for your entire process. BSME from the UALR, many years as a SOLIDWORKS and Autodesk and two years’ experience in designing medical equipment.
