About a year ago, my friend John asked me if I could help with a project he's working on. John and his wife Ann-Marie are home improvement enthusiasts, and they love adding antique flair to their home projects. They found this amazing section of antique railing to install along the landing at the top of their staircase.
For as much work as it was for them to clean it up, extend the height to match modern code requirements, install and then paint it, that was actually the easy part.
Now they needed to add a matching handrail along the entire length of the staircase. A matching profile proved difficult to find, and John and Ann-Marie knew that even if they managed to find one, it wouldn't likely be long enough to stretch the 14 foot length of the staircase. Luckily, they found a custom millwork place that would (for the right price \\\$\\\$\\\$) cut the exact profile they needed.
Mission accomplished for the straight piece... but code specifies that you need up-easings, and over-easings, and returns on your handrail to address safety requirements. A quote from the custom millwork place for these pieces was insanely expensive - we're talking thousands of dollars for 4 little pieces!
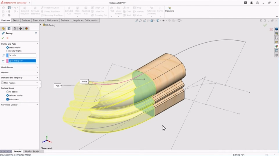
...so John and I put our heads together and decided we'd CNC route the pieces ourselves! Of course, we started with a SOLIDWORKS model of the railing and 3D Printed several versions where we'd tweak the size a bit until it matched perfectly (spoiler alert, we still had a bit of rasping and sanding to do - we go into more detail in the video).
Once the shape was dialed in, we cut the four pieces out of a glued up stack of poplar. It's always fun to see a sculpted piece come to life on the table and even more fun when it's a two-sided machining operation! Figuring out how to hold the pieces in place and where to add tabs is all part of the joy!
With the pieces cut, we started installation. John introduced me to this cool hardware that gets concealed within the railing and holds each of the joints incredibly well.
The last steps in the process were to finish sanding, prime, and then paint the railing. I think it came out great!
Check out this video if you want to see how the whole project came together:
