📣 AI & CATIA
Discover how CATIA is evolving
📣 For me CATIA is the perfect solution, everything fits in together, by @AJ
And discover many other testimonies on this page
from @AP @AP @Antonio Pezella @BS @CM @DD @GB @JS @JF @John Mikesh @JG @KC @Luca PAUTASSI @LF @Magnus Tacklind @Marin Travac @Mark Jeeves @Mathieu Crespo @NF @NM @QC @RF @TF @TZ @TP @TR @TS
Thanks @ME for setting this up
⭐️ Knowledge sharing by experts | Webinars Replays available
[REPLAY] CATIA SYSTEMS TALK] Modeling of Green Hydrogen: Production and Treatment by @GS
This webinar will show you the tools to design and optimize green hydrogen production processes and contribute to a sustainable energy future.
[CATIA Design Talk Replay] - SPEED UP YOUR DESIGN DECISIONS WITH VARJO AND CATIA by @AV
if you are looking for a concrete answer to your increasing need for validation and immersion into the product or just a virtual reality fan, we invite you to watch this CATIA Design Talk to see how you can speed up your design decisions with Varjo and CATIA.
⭐️ Knowledge sharing by Tutorials & Demos
3DEXPERIENCE CATIA Motion Designer | CATIA Discovery Day, Gothenburg October 24th by @TO
Here is a short demo-duction (demonstration/education/introduction) to the CATIA Motion Designer (MKM) role, introduced in 2023x. The demo was replayed at the CATIA Discovery Day in Gothenburg and showcases some of the capabilities of Motion Designer.
More specifically the role introduces the possibility to control and analyze the rigid body dynamics behavior of the mechanical system along the development process
Piping Part - convert Mechanical Part to Piping Part by @TB
When creating their Piping Catalog/Library, customer often wants to reuse existing Mechanical Part to convert them into Piping Part.
But it is not possible to change the type of an existing 3D Part into a Piping Part.
The following methodology allows to easily create a Piping Part, with a link to the geometry ...WATCH FULL VIDEO HERE
Skeleton Methodology - A Simple Example by @DA
A few days ago, I (re-)designed a plastic model of a fictive spaceship (Apollo 27).
That for me a good opportunity to showcase the Skeleton Methodology, on a simple Product (Title: Apollo 37) with 2 sub-assemblies (Fuselage & Engines).
Multiport Valve Handle - From a broken part to the mold manufacturing by @CA
We are pleased to share a use case that illustrates how to handle a real part through 3DEXPERIENCE applications
CUSTOMER STORIES & USER TESTIMONIALS 👀
An Exclusive Interview with Hyundai Mobis’s CATIA Champion, YOO INSEONG by @FB
One of the key figures driving this innovation is YOO INSEONG, a CATIA Champion and Principal Researcher specializing in lamp development verification. In this article, we delve into how Mr. Yoo and his team have leveraged 3DEXPERIENCE CATIA to revolutionize their development process, transitioning from traditional methods to cutting-edge digital solutions. READ and WATCH FULL POST
Interview with Paul Calhoun, MBSE Lead at Leidos: Exploring the Future of CATIA Magic by @FB
We recently had the pleasure of interviewing Paul Calhoun, MBSE Lead and tool expert at Leidos, to discuss his experiences with Model-Based Systems Engineering (MBSE) and his journey with CATIA Magic. Below is a summary of the key insights from our conversation.
Asics revolutionalizing sportswear
A deep dive into ASICS’ innovative approach to personalized footwear using cutting-edge technology with CATIA from design to additive manufacturing
READ THE ARTICLE, HEAR THE STORY
Events
[EVENT REPORT] CATIA Discovery Day | Framtidsmodellen Live on October 24 in Gothenburg
On October 24 we did our first edition of CATIA Discovery Day & Framtidsmodellen Live networking event. We combined our CATIA conference, where we shared news and insights about our CATIA Creative Design & Styling and engineering solutions and our vision of how to overcome silos and collaborate between design & engineering departments, with the Framtidsmodellen Live networking event. The success surprised us! Sweden was waiting for CATIA to come back! 😊We were delighted to welcome 134 participants at the Clarion Hotel The Pier in Gothenburg! 🚀 READ ALL REPORT HERE
CATIA Tips
CATIA v5 How to Duplicate Geometrical Sets by @IG
Customize commands which doesn't have an icon by default by @FP
Are you tired of going through the contextual menu to run a command? Go to Customize and assign an icon to run it (or even better, create a keyboard shortcut). In my opinion, try to use icons from apps for which you don't have licenses...
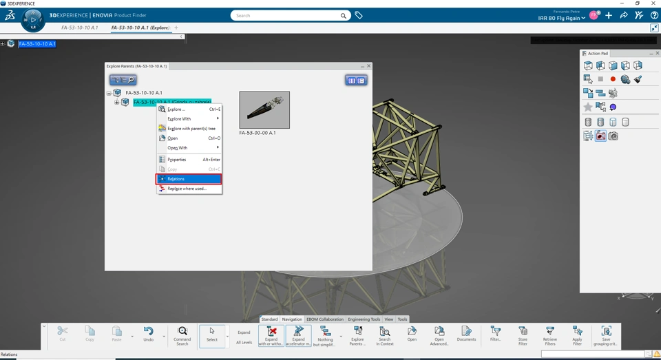
Get list of Relations in a product by @FP
Here is a way to get a list of relations in a product.
Open a product in Product Finder, Explore Parents, go to Relations, Expand what you want with a what level you want, Export, and get your csv file with Relations.
Do you know how to create groups in your product structure trees? by @SI
Sometimes you have long product structure trees that you would like to reduce using kind of node groups in order to improve the general usability of the application.
There is a specific Preference named "Enable tree grouping" in 3D Modeling/Systems Architecture/Product Structure Design. It allows to create groups based on the Physical Product reference Title. WATCH FULL VIDEO HERE
How to Easily Manage Users' Group of Selections ? by @SI
Inside CATIA there is a hidden command named "My Selection Groups" that allows to manage in an easy way groups of selections.
This is particularly useful when you want to hide/show a selection of a large number of components and save this selection for later.
Watch the video to see how it works.
CATIA v5 How to connect and trim two surfaces using Blend by @IG
Have you seen the awesome work of our CATIA lovers ? 💙
Just wanted to share a seat design designed using CATIA's subdivision modeling and visual scripting!
