Our Favorites
Introducing 3DEXPERIENCE SOLIDWORKS Ultimate.
Automatically generate industry-standard drawings from your 3D models.
Stay focused on your designs with Simplified Interface in SOLIDWORKS.
Manage and visualize SOLIDWORKS cut lists on the 3DEXPERIENCE platform so that they can be consumed by downstream applications with proper EBOM/MBOM support.
Connect and collaborate with industry peers with easy access to public communities and content.
New SOLIDWORKS Offerings
[NEW] 3DEXPERIENCE SOLIDWORKS Ultimate⭐
Description: Introducing SOLIDWORKS Ultimate, a powerful set of connected, cloud-based tools including intuitive and powerful 3D design tools, real-time collaboration, integrated project, lifecycle, release, and product structure management, simulation, life-like photorealistic rendering and immersive experiences, browser-based design tools, and more.
Benefit: Enables seamless collaboration throughout product development, streamline workflows, accelerate time to market, and ensure successful product launches. Be ready for whatever today brings, or tomorrow requires.
Additional Roles in 3DEXPERIENCE SOLIDWORKS Ultimate
To see what's new in the additional roles (highlighted in red below) included in the 3DEXPERIENCE SOLIDWORKS Ultimate package, visit the 3DEXPERIENCE platform user's community, select a release, click 3DEXPERIENCE Works, and navigate to the desired roles.
User Experience
[NEW] Simplified Interface⭐
Description: Simplified Interface is a workspace that presents the SOLIDWORKS window with an abridged user interface. The window includes basic user interface elements tailored to the type of document that you open. If you customize the Simplified Interface workspace for your needs and turn off Simplified Interface, SOLIDWORKS saves your customizations and will display them when you turn on Simplified Interface again.
Benefit: Focus more on design by reducing the displayed commands to those that are most commonly used.
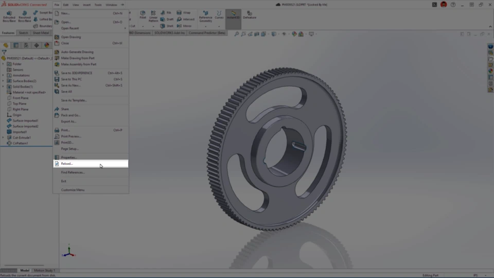
[NEW] Reload from Server
Description: You can use Reload from Server to fetch the most recent version of a file from the 3DEXPERIENCE platform.
Benefit: You can update the selected version of a file to the latest version on the 3DEXPERIENCE platform to make sure you are working with the most current version.
Drawings
[NEW] Automatically Generate Drawings⭐
Description: Automatically generate drawings for parts and assemblies. Generated drawings provide all required dimensions for manufacturing.
Benefit: Eliminate repetitive tasks associated with creating 2D drawings and spend more time on engineering and design work.
[ENHANCED] Flattened BOM
Description: Today, there is no option in the bill of materials (BOM) to get the total quantity for each component. Currently this has to be done manually after creating the indented BOM and multiplying the child's quantity with the parent's quantity, or via a macro. This function adds a new BOM type called 'Flattened' enabling you to create a BOM listing all the components used along with their total quantity used throughout the main assembly and its sub-assemblies.
Benefit: Instantly sum up the quantity of all parts and subassemblies in an assembly, no matter in what level of the BOM they appear, with the new flattened BOM capability.
[ENHANCED] Filtering a BOM Based on Display States
Description: Filter a BOM based on Display States.
Benefit: Quickly and easily create a BOM for only those components which are visible a Display State.
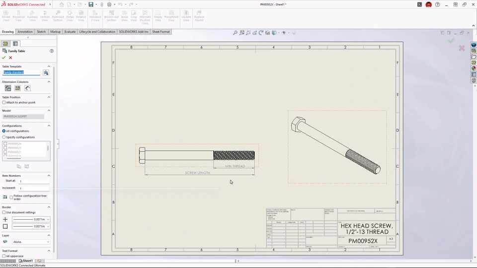
[NEW] Insert Family Tables for Configurations
Description: Use Family Tables to display variations in part and assembly configurations or custom properties in a table in SOLIDWORKS drawings.
Benefit: Quickly show configuration data or custom properties for parts and assemblies with a table.
Parts
[NEW] Streamlined Physical Product Creation Workflow including Attributes
Description: The SOLIDWORKS new document creation workflow has been improved with the ability to create Physical Products on the 3DEXPERIENCE platform directly. Similar to creating a SOLIDWORKS Part, Assembly, or Drawing, you now have the option to create a Physical Product. In addition, you can fill in attributes such as project number, project name, manufactured/purchased part as part of the new workflow.
Benefit: Easily create Physical Products and fill in attributes with the streamlined Physical Product creation and attribute addition processes, eliminating the previously required cumbersome workarounds.
[ENHANCED] Sketch Point as an End Point for Edge Flange with Up to Vertex
Description: Use a 'Sketch Point' as an end point in the 'Up to Vertex' option to define the flange length on a model.
Benefit: Enjoy more flexibility when modeling edge flanges for sheet metal parts, avoiding time-consuming work-around techniques.
[ENHANCED] Support DimXpert Dimensions with Library Features
Description: Save DimXpert (MBD) dimensions to library feature parts and reuse them when a library feature is applied on a model. Save DimXpert dimensions to library feature parts along with feature dimensions and GD&Ts.
Benefit: Save time from having to re-dimension features as DimXpert dimensions are reusable when the library feature is used in a model (drag-drop). Promote modeling standardization practices at your company.
User Experience
[ENHANCED] Prevent Unwanted Large Component Displacements
Description: Sometimes dragging components and adding or editing mates can cause unexpected large movements of components in 3D. This often isn’t even evident to the user until the assembly is rotated to a position that reveals the problem. To counter this problem, users now receive a warning when these situations occur so they can take immediate action.
Benefit: Avoid the consequences of unwanted large component displacements.
More Effective Collaboration and Cloud Data Management
[NEW] Share Command in SOLIDWORKS ⭐
Description: This functionality introduces the value of the 3DEXPERIENCE platform to over 100,000 users without requiring a connector installation or platform update. Seamlessly share information using 3DDrive and 3DSwym directly from your SOLIDWORKS application, without worrying about cloud storage or data conversion issues.
Benefit: Simplify platform use by enabling effortless sharing, showcasing platform value, and helping users utilize unused licenses.
[NEW] Connect and Collaborate More Easily with Industry Peers
Description: Connect and collaborate with industry peers with easy access to public communities and content. Users can access the SOLIDWORKS User Forum right from within the software.
Benefit: Effortlessly collaborate with industry peers directly from within SOLIDWORKS.
[NEW] Support SOLIDWORKS Cutlists on the 3DEXPERIENCE Platform ⭐
Description: The SOLIDWORKS Cut-List Capability organizes multi-body parts into grouped cut-list items with individual properties, streamlining workflows in Weldment and Structure systems. Manage and visualize SOLIDWORKS Cut-Lists on the 3DEXPERIENCE platform, exposing them as Engineering Items for seamless downstream consumption with proper EBOM and MBOM support.
Benefit: Enhance design-to-manufacturing workflow efficiency with seamless Cut-List management, visualization, and EBOM/MBOM integration.
[NEW] Support for Deformable Components
Description: Define and manage part behaviors as Rigid, Deformable, or Deformed directly in SOLIDWORKS. Accessible via the MySession panel under the Tools tab, the command is available for saved SOLIDWORKS parts, assemblies, and virtual components. A dialog displays the current deformability status of the object for easy visualization and modification.
Benefit: Streamlines the management of rigid and deformed part states, enhancing design accuracy and efficiency for complex assemblies.
[ENHANCED] Sharing Files Using Export as Package ⭐
Description: 3DEXPERIENCE users can use the Export as Package option in the Share dialog box to share assemblies saved on the 3DEXPERIENCE platform. You can share the package with external teams who can modify the files in SOLIDWORKS. You can then merge the returned files back to the platform. The Export as Package option gathers all referenced files that the Pack and Go option may not include, such as drawings that are not in the cache.
Benefit: The consolidated Share option simplifies and speeds up file sharing by enabling easy package export directly from File.
[ENHANCED] Sharing Models as the STEP AP242 File Type ⭐
Description: When you enable the SOLIDWORKS MBD add-in, 3DEXPERIENCE users can share parts and assemblies as the STEP AP242 file type to 3DDrive. All custom properties associated with the files appear in the Share dialog box under Custom Properties. The STEP AP242 file type is an update to the CAD-neutral STEP file standard and includes 3D Product and Manufacturing Information (PMI) in addition to the CAD data-sharing models as the STEP AP242 file type.
Benefit: Enhance collaboration and streamline model sharing with the STEP242 file format, which integrates 3D Product and Manufacturing Information (PMI) alongside CAD data.
[ENHANCED] Drawing Stamping with Maturity Status Information
Description: Building on the capabilities introduced in R2024x FD02 and FD03, this release enhances Drawing Stamping by including additional extended attributes. These attributes provide detailed information about the latest maturity transition performed on a drawing through Change Status or Change Action commands. The stamped information is now visible in 3DPlay and other Dassault Systèmes web viewers, improving visibility in workflows with multiple approvers during the release process with the help of a few more extended attributes as follows:
- ea_changestatusaction: If defined, this is the name of the Change Action used to promote the drawing
- ea_changestatusdate: this the date when the maturity change occurred
- ea_changestatusdate[i] (notation used in SOLIDWORKS: ea_changestatusdate.1, ea_changestatusdate.2, etc.): this is the date(s) of the unit task(s) executed to perform the change of maturity (case of switch to Released or Obsolete maturity state)
- ea_changestatustask [i] (notation used in SOLIDWORKS: ea_changestatustask.1, ea_changestatustask.2, etc.): this is the title of the task(s) run to trigger the change of maturity (in case of switching to Released or Obsolete maturity state)
- ea_changestatusby [i] (notation used in SOLIDWORKS: ea_changestatusby.1, ea_changestatusby.2, etc.): this is the user(s) who performed the maturity change; It can be a list of users in case of switching to Released or Obsolete maturity state
Benefit: Reflect real-time PLM property updates in drawings for accurate and seamless change management.
[NEW] Support Iterations for Parts, Drawings, and Assemblies
Description: This feature allows SOLIDWORKS desktop users who want to connect to the platform and retrieve previous iterations of parts, drawings, and assemblies for error recovery. Iterations are stored separately, managed by the 3DEXPERIENCE administrator, and users can choose to retain them during updates.
Benefit: Enable error recovery, flexible version control, and seamless iteration management of SOLIDWORKS files.
Rendering
[NEW] Bokeh Effect in SOLIDWORKS Visualize
Description: Bokeh Effect creates an out-of-focus effect on specific parts of the image by blurring the background. With Bokeh Effect you will be able to control the blade count to give the highlights in the blurred region a more circular or more hexagonal shape.
Benefit: Create more impactful renderings with the new Bokeh Effect option by bringing focus to a desired area and softening the background.
[New] DSPBR Shading Model - Thin Film and Translucency Color
Description: The Thin Film effect simulates light diffraction, creating colorful patterns on materials. This is ideal for effects like soap bubbles or oil on water. Translucency Color lets you add a diffuse color to transparent materials, similar to the Subsurface Color. It is helpful for simulating objects like translucent curtains.
Benefit: Create realistic and complex renderings with Thin Film and Translucency Color appearance parameters.
[Enhanced] Import Performance Improvements with Enhanced Tessellation Control
Description: With a variety of Mesh Refinement settings, you can balance geometry quality with performance. In addition to more control, material and texture import also has been improved.
Benefit: Gain more control over import quality and import models faster with enhancements to geometry import settings.
[Enhanced] Visualize Boost with SOLIDWORKS Visualize Connected
Description: Visualize Connected can now leverage distributed or network rendering capabilities with Visualize Boost. Previously, it was not possible to use Visualize Boost with SOLIDWORKS Visualize Connected. You can now take care of your rendering on another machine or a cluster of machines and free up your resources to focus on CAD work or more Visualize projects.
Benefit: Visualize Boost helps increase your productivity and render speeds by lightening the rendering load on your machine and sending it to another machine or a cluster of machines.
ECAD-MCAD Collaboration
[NEW] Support Parent-Child Relationship in IDX 3.0
Description: Maintain Parent-Child Relationship when using IDX files for ECAD-MCAD collaboration.
Benefit: Streamline change tracking in ECAD-MCAD collaboration by reading and storing Child information along with Parent information including Keep-in, Keep-out, PTH, and NPTH data.
[ENHANCED] Ability to Overwrite Previous Push - IDX 3.0
Description: Undo the latest IDX-based changes in MCAD-ECAD collaboration and revert to older versions.
Benefit: Improve ECAD-MCAD collaboration by enabling CircuitWorks users to check and undo MCAD changes before ECAD implementation, reducing errors and rework.
[NEW] Automatic Collaboration Recovery
Description: CircuitWorks now includes a collaboration recovery feature that lets you resume ECAD-MCAD workflows smoothly after SOLIDWORKS restarts.
Benefit: Save time on ECAD-MCAD collaboration by automatically reopening the IDX file being used in collaboration if SOLIDWORKS and CircuitWorks close without warnings.
Note: for complete list of what's new in SOLIDWORKS 2025x FD01, please click this link. Enhancements specific to 2025x FD01 are marked with '2025 SP1' or '2025 FD01'.
