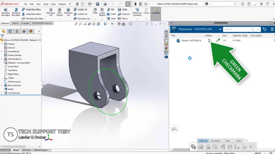
Have you ever been in a situation where you are not sure the SOLIDWORKS model you have with you is potentially not fully up-to-date as some of your colleagues might have applied changes? In this session, you will learn about Collaborative Designer for SOLIDWORKS and some other 3DEXPERIENCE roles that can help you resolve your design collaboration challenges.
Data and ProductManagement SOLIDWORKS Jerome Marget Toby Schnaars
