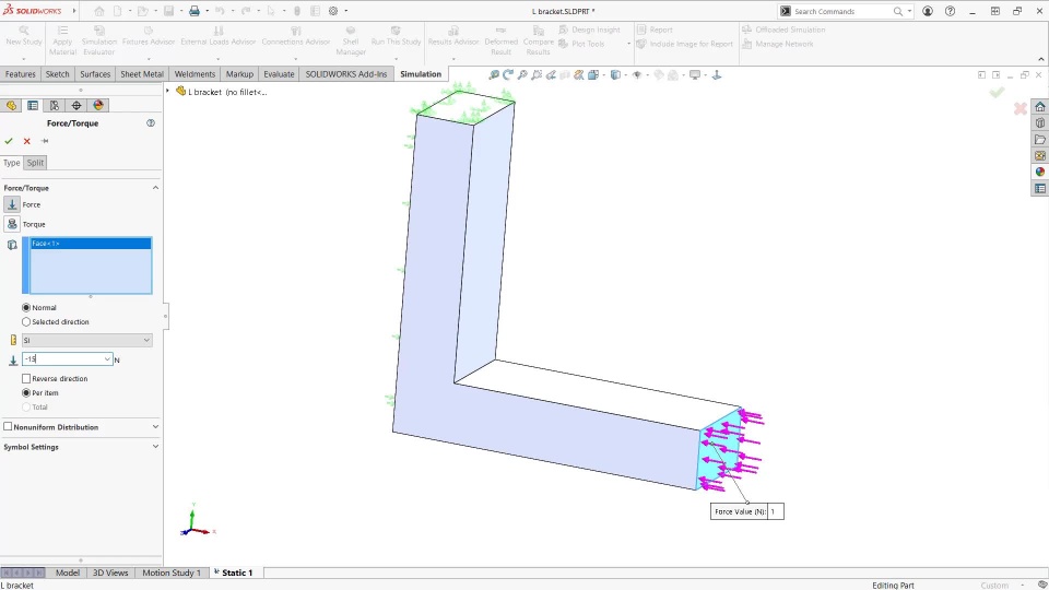
Learn the first steps to get started with SOLIDWORKS Simulation. You will learn how to set up and run an FEA study of your parts and assemblies. You will learn how to set up your models, some meshing tips and tricks, and how to ensure you get an accurate simulation. You will also hear some tips and tricks to be well on your way to becoming an expert!
Simulation SOLIDWORKS Stephen Petrock
