Functional Value
1. New design workflow for earthwork design
2. Improved performances when doing local modification of an earthwork thanks to the new road corridor command
User Experience Value
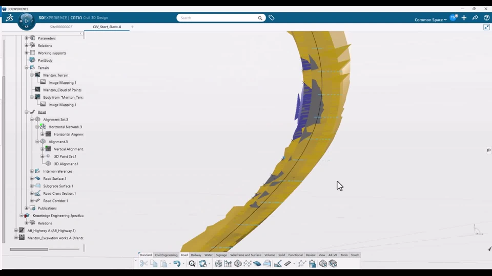
1. Road subgrade surface now available on the road tab
1. New design workflow for earthwork design
2. Improved performances when doing local modification of an earthwork thanks to the new road corridor command
1. Road subgrade surface now available on the road tab