Introduction
You are able to represent zones inside the Schematic view
You are able to associte any Schematic object (pipeline, equipment, component) to one or multiple 3DSpaces
- manually
- automatically
Zone contours
You can define Zone line or contour inside the P&ID
When drawing such element you must asociate to it a Zone category and zone Name.
Admin:
The list of Zones category & Names comes from the Datasetup Diagram Resources.
- you can have one zone list per Zone Category
- you specify how this geometry will be interpreted by the system to deduct the symbol position according the zone
- for contour :
- inside
- for Lines
- above/bellow
- left /right
- for contour :
Manual association of components to 3D Space
For manual association you don't need any setup except having created 3D Space object into the datadase
- 3D Space object are usually created inside a GBS : Geographic Breakdown Structure
- the GBS is created using the Space Allocation Application which is part of SAO "Space allocation" Role
- to use the 3DSpace once created, you don't need any specific licences
then you can launch the manual association. the link between the 2 object can be seen in the property panel of the piping component
Automatic association of component to 3D Space
System can automatically create a link with the 3D space of the GBS (Geographic Breakdown Structure)
Based on the value set on the Zone contour, system will compute the corresponding 3D Space object through a businees rule
- for close contour it is simple; the Zone name is often equal to 3DSpace name
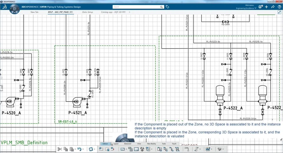
Application will then create a link between 3D Space and any of the object that are placed/moved inside the corresponding zone contour
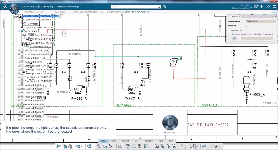
PipeLine association cross multiple Zones:
Setup for Business rule for automatic association:
Zone Inclusions
Admin
you can adjust the Zone list table to add a third column for sub-Zone (aka inclusion zones or zone hiearchy )
Design
If you draw a zone contour inside another one, the list of corresponding subzone will be automatically filtered
Checks
Zone inclusion consistency can be verified using knowledge checks:
Automatic Attribute valuation
Zone Contour Description
You can modify the Zone list table by adding a second column wit hzone description
in the P&ID, you can set automatically the Zone contour description attribute value from the Zone list table during ZoneCategory/Zone association to contour:
Set component attribute during 3D Space association
when creating the link with the 3D Space, you can modify the value of any attribute of the piping component:
Data setup link :
Automatic annotation of zone
Context
Annotation and Label can be automatically inserted when creating the Zone contour
Setup :
- Define you text template or label inside a logical reference
- Attach this Logical Reference to the corresponding resource into datasetup
- define Business rule to trigger which textemplate or label must be inserted depending to criteria
video about automatic text annotation insertion for all Zones:
video about automatic text & label annotation insertion User + Admin part
the label will depends on the Zone category name
Datasetup link :
Automatic zone graphical display
Define zone linetype, thickness, color based on zone category
datasetup:
