3D
EXPERIENCE |
3DSwym
CATIA User Community
EN
English
Français
Deutsch
Español
Èeština
Italiano
日本語
한국어
Português Brasileiro
Pусский
简体中文
繁體中文
Polski
|
Log in
Communities
CATIA User Community
P&ID - Pipe routing commands
P&ID - Pipe routing commands
YS
YS
2025-01-28
CATIA User Community
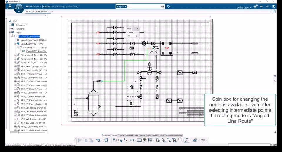
Routing Scenarii
switch between routing modes along the same pipe route
User:
Admin: Parametrize authorized modes per type of route
Add new segment on existing route
Connect Pipe extremities toghether with or without merge