Hide/show Main view
The main view is a logical view of the object and their connexion it is mainy used in system architecture or block diagram but it is useless for Schematic designer
here are the options to deactivate to hide it
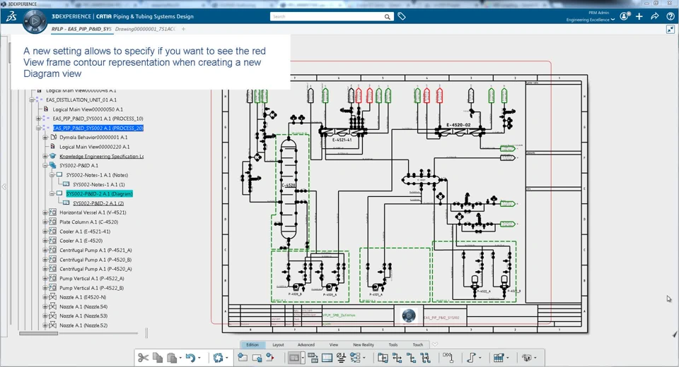
Hide/show View Frame
Setting to hide sheet and view frame at creation
Hide/Show connected ports
It can be interesting to hide the connected port . this will allow to quickly see
- what are the available ports
- what are the object that are not well connected (whitout having to lauch BI essential
