2024x [CATIA] Lattice Designer

2024x GA

 

2024x- FD02

Functional Value

Reduce stress concentration and increase the safety margin of high performance parts by conforming precisely to the shape of the design.

The CATIA Lattice Design app now allows the design engineer to create lattice that conforms precisely to geometrical input. One expected benefit is to improve the structural performance of parts infilled with lattice structure by reducing the stress concentration and therefore increasing the safety margin. The video shows the new Conformal Lattice capabilities in the CATIA Lattice Designer role using the "Conformal between faces" option.
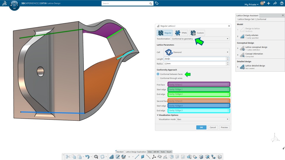
The image shows the an example of geometric inputs for the "Conformal between faces" option of the new "Conformal to geometry" transformation mode. The colors highlighted in the panel of the command and the colors of the geometry help understand how to select the geometrical inputs

 

This image shows the conformal lattice created with the geometrical inputs shown in the previous image. Note how the lattices are driven by the shape of the infilled cavity.

 

The structural KPI's of the part are better with conformal lattice versus regular cartesian lattice as shown in this image. The two Von Mises stress plots show that there is a stress concentration with cartesian lattice (see green arrow) whereas there is a smooth evolution of the stress in the part with conformal lattice. The maximum Von Mises stress is also lower with conformal lattice (118 MPa) versus cartesian lattice (225 MPa).

 

The image shows an example of geometric inputs for the "Conformal trough wire" option of the new "Conformal to geometry" transformation mode. The colors highlighted in the panel of the command and the colors of the geometry help understand how to select the geometrical inputs. In this case, sets of curves are used to drive the conformity instead of faces of the cavity providing the user with more flexibility for more complex case.

 

This image shows the resulting lattice geometry. The two pictures below show the infilled cavity from the front and from the rear (a clipping is active with the section contour in blue for a better visualization and understanding of the shape of lattice)