2023x GA [CATIA] Stiffened Structure Engineer

Functional Value

Create, Validate and quickly Converge Concept Stiffened Structure made of Composites Materials

1. Fast definition of stiffener positions on a panel and easy definition of iso-thickness zones of composite materials on a skin

2. Finite Element model setup with Structural simulation and Design exploration capabilities with embedded compute (4 cores)

3. Model reduction into beam elements for a faster convergence of the sizing process

4. Data continuity across conceptual, preliminary design and detailed design phases

What's new in the Stiffened Structure Engineer role in 2023x release


Quick Grid command: The wing panel is divided into regions with easy-to-use on the fly geometry creation


Quick Grid command: Composites materials are used for this concept: laminate definition is assigned to the wing surface


View of the finite element model mesh and Review of the materials applied to the regions of the wing surface (ply stack plot)


Simulation results of the Structural Analysis performed on the model meshed with shell elements


Quick Grid command: Laminates are applied on regions of the surfaces of the components of the structure (wind turbine blade)


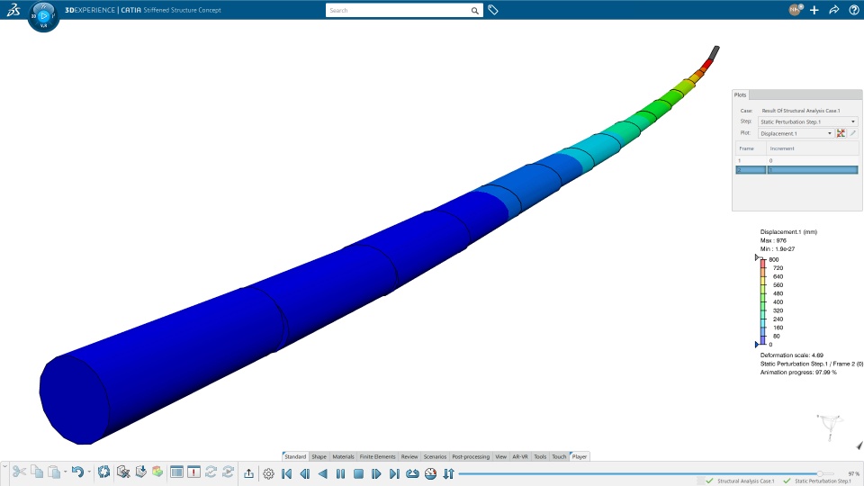
The whole blade design is reduced into a 1D beam equivalent model thanks to idealization techniques provided in the Stiffened Structure concept app


Each beam element is automatically assigned with the equivalent stiffness of the cross-section


Loads and boundary conditions are applied to the idealized 1D beam model


Simulation results of the Structural Analysis performed on the model idealized with 1D Beam elements