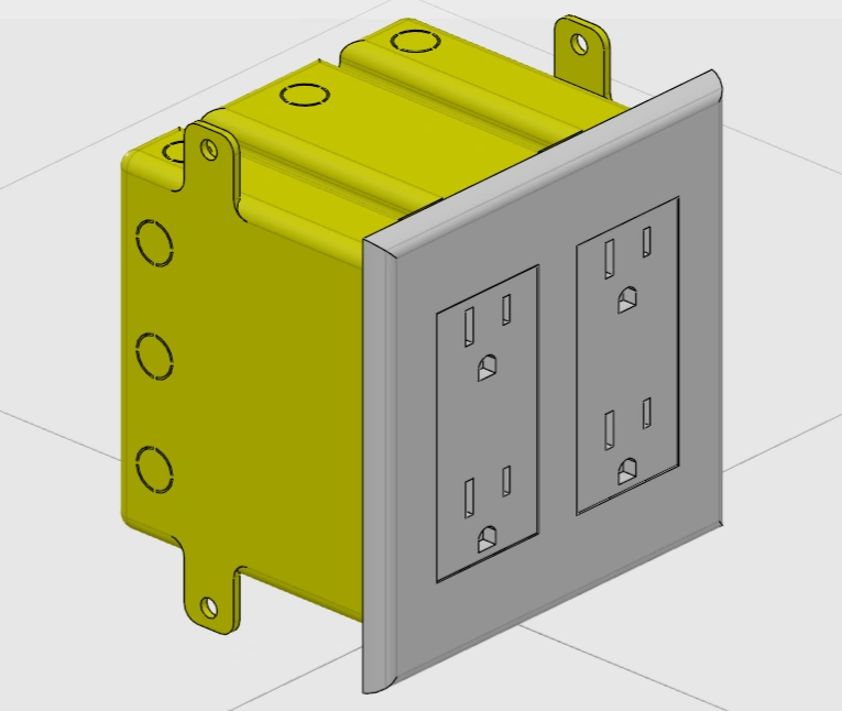
2 Gang Vertical [2 Gang Vertical Decora USA]
Features embedded in the part
1. Visibility
This parameter is located under "Parameters" > "DS_Customer_Parameter" and it would control the visibility of the main two outputs, the 3D model and the 2D symbol.
2. Symbol2DScaling
This parameter is located under "Parameters" > "DS_Customer_Parameter" and it would control the scale of the 2D symbol.
3dxml
