Overview
Work smarter, faster, and together with industry-leading product development tools. Enhanced features improve productivity with more powerful 3D CAD capabilities. Streamlined workflows using the 3DEXPERIENCE® platform allow users access to powerful tools across the entire product development lifecycle, including data management, collaboration, advanced simulation, manufacturing, and production.
User Experience
Improve communication by enhancing comments to emphasize text using bold, italic, color and more. Save time with easier reset to defaults with options to reset settings for toolbars, CommandManager, or all customizations.
Parts and Features
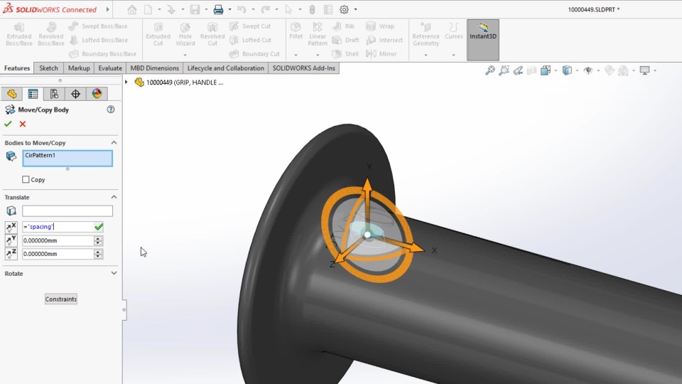
Turbocharge the copying of body geometries with the ability to control translation and rotation values with equations. Create wrap features from sketches that use single-line fonts to inscribe information such as model name. Save time when placing library feature with more flexibility while locating features.
Sheet Metal and Structure Systems
Save redesign time and catch costly mistakes by allowing users to set sheet metal specific sensors that dynamically warn users if the flat pattern of the sheet metal part exceeds width, length, area or bounding box area blank values. Eliminate the need for additional manufacturing machine setup by applying symmetric thickness to ensure an identical inside and outside resultant bend radius. Communicate sheet metal details easily by adding sheet metal gauge values directly in the Cut-list properties. Automatically group similar corners and apply the same corner treatment. Automate the structural design process and save time by pattering connection elements such as gussets. Streamline structural design workflow by having the ability to configure the weldment profile to speed up the selection of structural members.
Assembly
Improve assembly speed and simplify assembly design with intelligent, automated assembly mode performance selections. Speed up assembly design workflow by supporting configuration for skipped instances in assembly pattern features. Eliminate manual work and save time with the ability to automatically repair mates that lost assembly mate references. Easily control cut depth by adding more assembly level cut feature end conditions such as Up to Next and Up to Surface. Speed up assembly layout process by allowing users to suppress and unsupress individual points of magnetic mates. Easily work with large assemblies using assembly visualization there is no longer need to resolve components for properties such as mass and total weight. Speed up your downstream processes by exporting assembly components as separate STEP files.
Routing
Eliminate the need for manual editing when working with flattened harness drawings by auto ballooning connectors and wires. Complete electrical routing tasks faster with the ability to create splices with multiple circuits to which wires or cable cores are connected. Visualize your harnesses segment clearly by viewing its graphical cross section area.
Drawings
Ensure drawing standardization and simplify drawing detailing by limiting geometric tolerances to a specific drawing standard. Identify overridden values in a BOM table more easily with values turning blue when overridden. Display transparent models in drawings more accurately with Hidden Lines Removed (HLR) and Hidden Lines Visible (HLV) modes.
Visualize
Ensure a more consistent visual experience across your 3DEXPERIENCE portfolio and optimize rendering performance with the Stellar Physically Correct renderer. In Preview render mode, see the display improvements of Physically Based Rendering (PBR) materials and more. Define colors in more ways with the Color Picker and the color swatch palettes.
Simulation
Optimize design with a new option to adjust contact penalty stiffness that speed up simulation process. Get better accuracy with an improved surface-to-surface bonding algorithm and by enforcing bonding interactions between non-touching faces at extreme angles to one another.
