Functional Value
Improved performance and user experience on relations management.
Enhanced resilient modeling strategies to create flexible parametric models ready for design exploration (GSD only).
Sketcher productivity improvements.
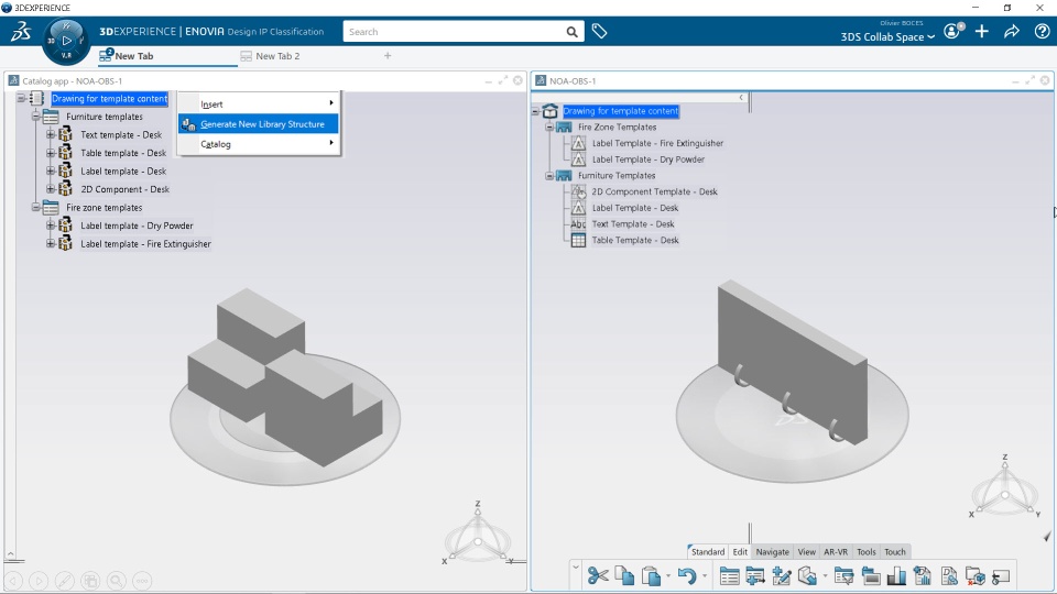
Accelerate library set up and classification from existing catalog architecture.
Support of two threads representation on same geometry.
Increased productivity by creating several flanges in one step with profile based option in Wall on Edge.
User Experience Value
Enhanced panels for more clarity and productivity in selected surface features.
Easier navigation on 3D and 2D objects from generated drawing elements to facilitate selection.
