Hello,
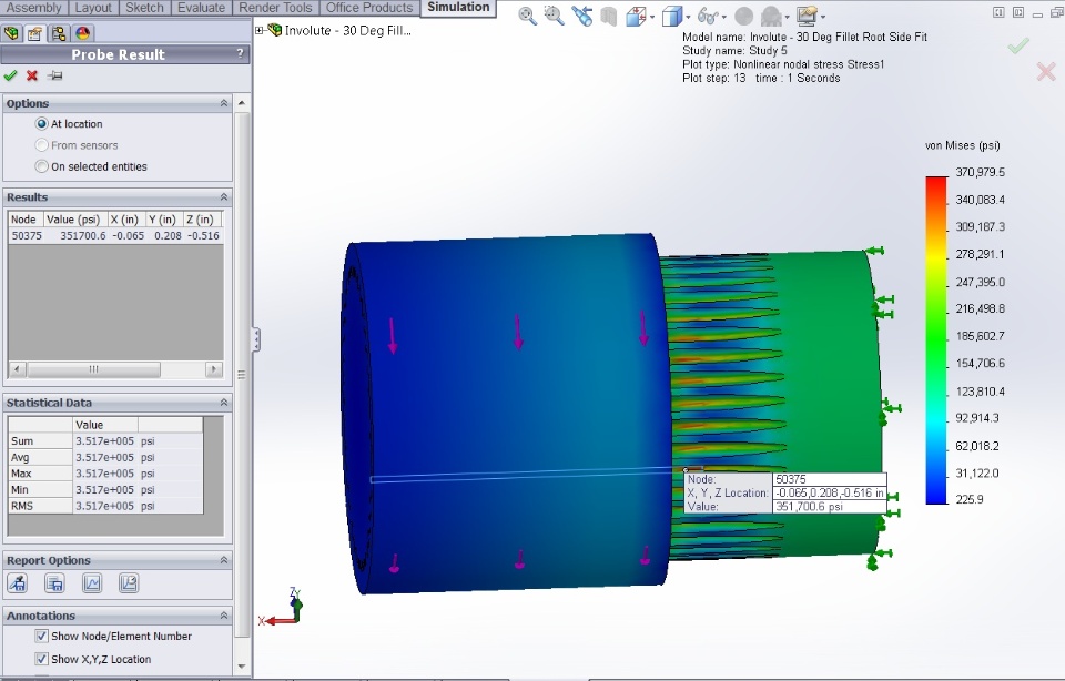
I'm trying to run a nonlinear simulation on a spline that's undergoing torsion. I want to see how it behaves past its yield point so I created a new material with the same properties as before and a stress strain curve seen in the attached images. Yet, each time I run the simulation the response seems to be linear as seen below in the response graph. As you can see, the stress rises well above the yield point of 212000 psi for the ultra high strength inconel. Does anyone have any idea on what I might be doing incorrectly?
Thanks
SolidworksSimulation