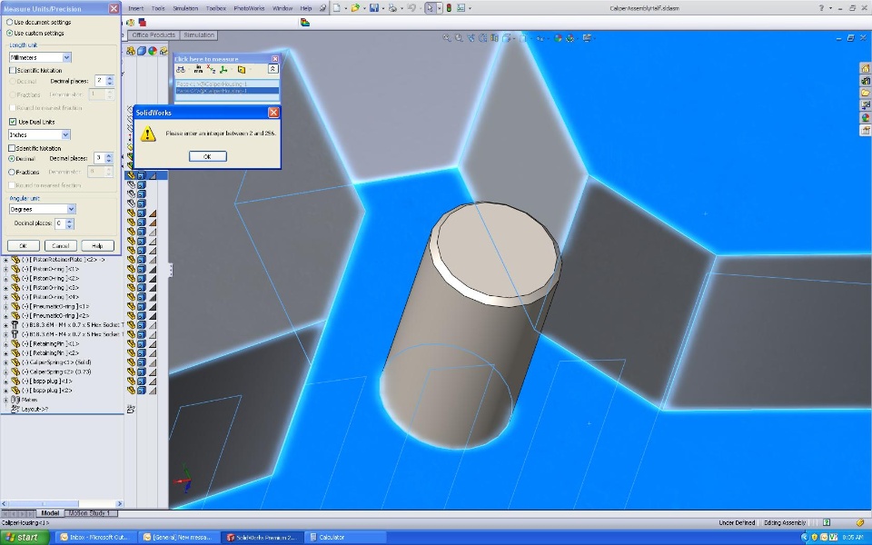
When I go tho change the precision of the Measure tool I geta pop-up saying "Please enter an integer between 2 and 256.
Do what??? How, there is no integer area. Hold on, a new bug, thisnever happened before the last update.SolidworksGeneral



Do what??? How, there is no integer area. Hold on, a new bug, thisnever happened before the last update.SolidworksGeneral
