Hello, community.
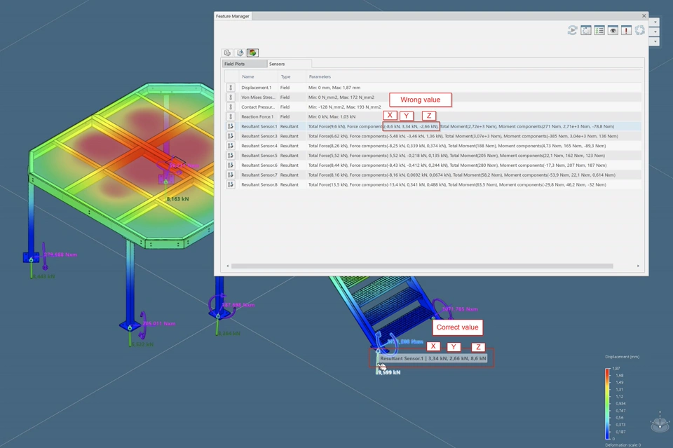
We have encountered issues with sensor values and the corresponding axis force values. Specifically, after running a simulation and assigning a sensor, the force value appears correct for the Z-axis in the graphical output. However, when exporting the data for report generation, the values are assigned to the wrong axis.
When creating the sensor, we take the local axis system settings into account, but we still fail to obtain the correct values in the generated report.
Has anyone else experienced this issue or found a solution?
Best Regards, William
