3D
EXPERIENCE |
3DSwym
SIMULIA Community
EN
English
Français
Deutsch
Español
Èeština
Italiano
日本語
한국어
Português Brasileiro
Pусский
简体中文
繁體中文
Polski
|
Log in
Communities
SIMULIA Community
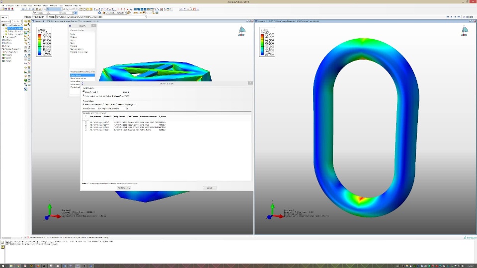
Probing elements not working in ABAQUS 2018
Probing elements not working in ABAQUS 2018
JB
JB
2020-02-12
SIMULIA Community
I recently ran into an issue where I cannot probe element values in some models. In one model in the video it works, in the other it does not... Does anyone know why this might be?