salute,
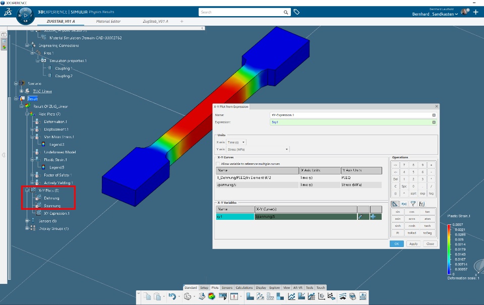
I have another question with the X-Y plots. Two different X-Y plots (stress and strain) from one node.
Is it possible to combine these two X-Y plots?.
X = strain
Y = stress
Thank you Bernhard
salute,
I have another question with the X-Y plots. Two different X-Y plots (stress and strain) from one node.
Is it possible to combine these two X-Y plots?.
X = strain
Y = stress
Thank you Bernhard