hello
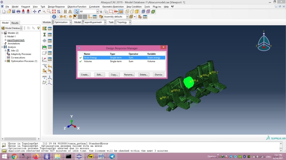
I was going to set up a topology optimization process in Abaqus but I got this error that I attached its screenshot. How can I solve this mentioned errors in this message. I just want to optimize the green cage in the middle of model.
