I'm trying to simulate the multipacting effect in a waveguide filter, but it cannot increase the power of the waveguide port, so due to the lack of power no secondary electrons are emitted.
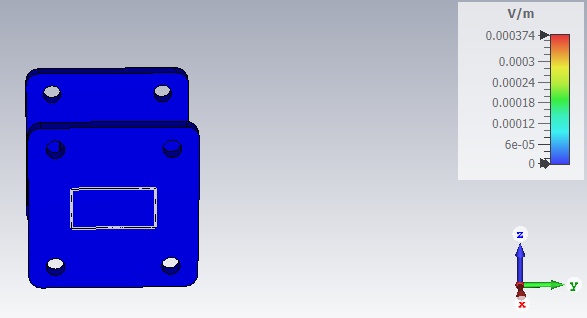
it is obvious in the attached screenshots that even with 500 W power there is almost E=0 everywhere in my structure, can you please tell me how to apply the power in the PIC solver?
