Hey everyone,
I'm having an issue with my school project related to a bike frame simulation. The frame is rotating around an axis (rear dropouts) while also falling due to gravity. The contact occurs between the roller and the ground. I've made the gap between the parts (upon the impact) really small to speed up the simulation applying initial rotational velocity on it.
- The ground is defined as a rigid body and is fully constrained since we are not concerned with its deformation.
- The weights are also defined as rigid bodies, with inertia assigned according to their respective masses.
- The mesh consists of tetrahedral and hexahedral elements.
The frame’s movement behaves as expected, but the problem lies with the parts attached to the frame. These parts are meant to hold the weights, which this test accounts for, but they are not moving rigidly with the frame. They should rotate together with the frame and transfer the stresses from the weights and impact forces through the structure, but that is not happening.
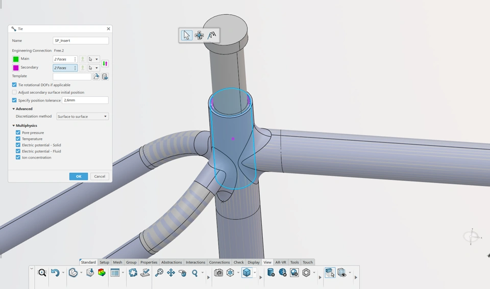
The faces used for the SP constraint are the SP faces (highlighted in purple) that connect to the insert respective faces. A similar issue occurs at the bottom bracket, but with a difference:
- At the bottom bracket, the shaft has no gap with the contacting surface.
- At the seatpost, there is a gap between the insert and the seatpost, which has been specified in the setup.
What I Have Tried So Far:
- Tied connections with a specified tolerance (matching the gap between surfaces).
- Rigid connections, but they do not maintain the expected rigid behavior.
- Coupling: I constrained the degrees of freedom to match the frame’s allowed rotation, yet the behavior remains the same.
Issue Summary:
The attached parts are not following the frame’s motion rigidly, and I’m not sure why. The post-processing results are scaled to better visualize the issue.
I’ll attach some images to illustrate the problem. If anyone has insights on why this is happening or how to fix it, I’d really appreciate your help!
Thanks in advance for your help.
