DraftSight installed on my machine running Ubuntu 4.11 and it worked normally.
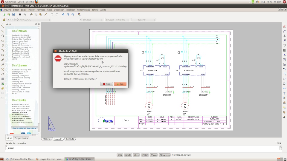
The only problem is when I print, an error message appears and the program is closed.
Here is a screen print.
http://img443.imageshack.us/img443/5155/capturadetelarke.png
Would anyone help me?
Thank you.
Alex
