is it possible to import Material information when you import IFC to CATIA?
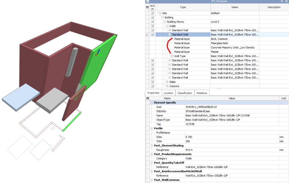
1, There is 4diffrent material layer in IFC Viewer. and each material have IFC Material information. (images 1, 2)
2, I can't find IFC material information from the CATIA BIM attribute (even an extension) (Image3) I wonder how we can integrate bring material information and exchange to CATIA material
3, CATIA is converting IFC Wall as one component with one Solid for one IFC Wall level (not as each material layer level. is there any way to bring each solid as each component or each solid body Like image2 ?
