This demo shows the unique features of Abaqus/CAE v6.12 and v6.13, such as:
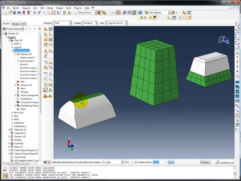
- The creation of geometric faces from orphan mesh faces
- The creation of native features that can be merged with orphan meshes, no tie constraint required as the nodes are made coincident
- Node dragging on both orphan meshes and native geometry
