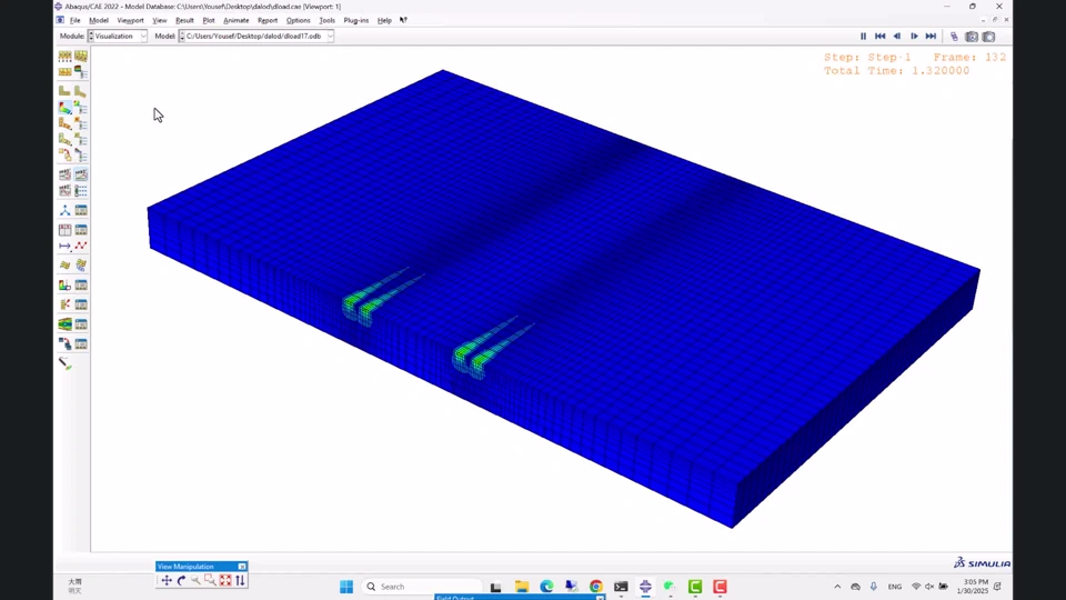
In Abaqus, to simulate loads that vary in time and location, the DLOAD subroutine is used. The load changes sinusoidally over time, and by using node coordinates and time, the load region moves, with its speed controlled. This method is particularly useful for simulating loads due to the movement of vehicles (e.g., airplanes).
For example, in airport models, the airplane load moves periodically in both time and space, changing sinusoidally. The DLOAD code easily simulates this type of loading.
I have attached the inp files and subroutine for sharing.
For more information, please refer to the Abaqus documentation.
