Determination of the ‘best’ design for a composite structure requires careful consideration of many factors. Structural performance of a component must often be balanced by the ability to manufacture it quickly and with minimal waste.
This eSeminar explores how SIMULIA Apps on the 3DEXPERIENCE Platform can be used to explore and optimize all aspects of composite design, from initial sizing through to manufacturing processes.
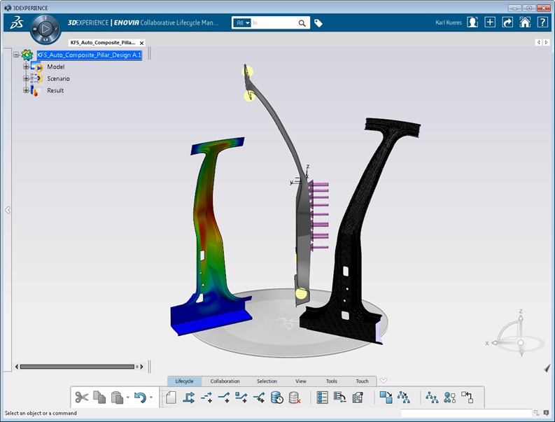
Using the example of an automotive B-Pillar the eSeminar aims to show how the 3DEXPERIENCE platform provides the basis for all stakeholders involved in the design and production of composites components to collaborate in order to ensure the final design meets all key requirements. A consistent and shared data model, with the 3D design at its core, provides the necessary integration to ensure all key requirements are managed in the same environment, providing essential decision support during design optimization and trade-off studies.
Watch the replay here:
