Here is a way to get a list of relations in a product.
Open a product in Product Finder, Explore Parents, go to Relations, Expand what you want with a what level you want, Export, and get your csv file with Relations.
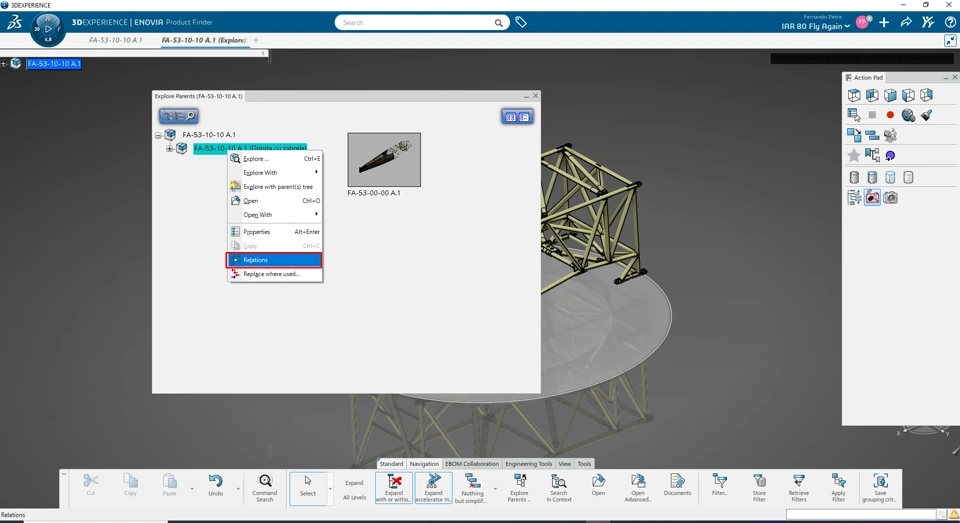
Here is a way to get a list of relations in a product.
Open a product in Product Finder, Explore Parents, go to Relations, Expand what you want with a what level you want, Export, and get your csv file with Relations.