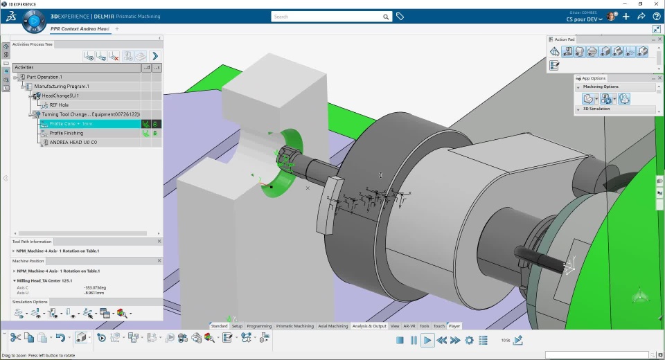
Program with an Andrea's Head in DELMIA Machining

It is possible to program AND simulate Andrea’s Head in the 3DEXPERIENCE.

Please find below a short video and “tips & tricks”

Done on the CLOUD