xGenerative Design EKL Automation
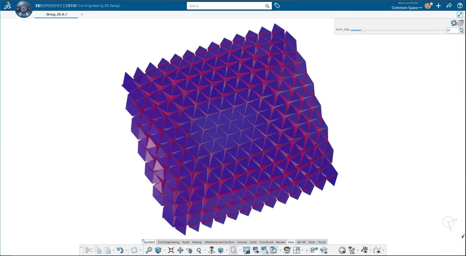
xGenerative Design computes triangles at each time step
An action iterates on time to compute the strength on every node
Hope you will enjoy it :)
Other posts from @BF
xGenerative Design EKL Automation
xGenerative Design computes triangles at each time step
An action iterates on time to compute the strength on every node
Hope you will enjoy it :)
Other posts from @BF