Hi community, the R2023x release was a major milestone for the team with the introduction of our new native app CATIA Visual Scripting. But CATIA xGenerative Design was also enriched by new capabilities and improvements !
R2023x softbody mesh user operato
1) User Operator Library Management :
new capabilities and dedicated interface to manage your libraries of User Operators (duplicate, remove, re-edit user operators from libraries)
2) Computation Performances Improvements :
Gain up to 30% of computation performances on heavy design sequences thanks to multiple optimizations on operators and a global rework of the update engine (some R2022x existing models may need light modifications to run again due to operators corrections or improvements).
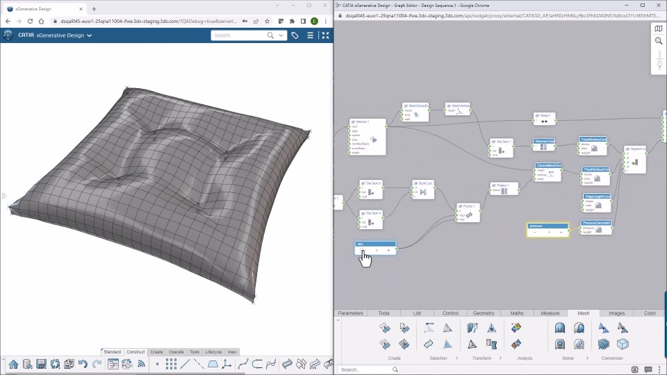
3) New Softbody Operators for mesh deformation :
Improve your form finding process with "realistic" soft body behaviors for mesh modeling. Declare your mesh as softbody, associate multiple softbody constraints and deform it with softbody solver operator.
Softbody Solver TUTORIAL 3dxml :
