The Virtual to Real Shape Morphing application of CATIA (evolution of the V5-6 RSO application) is the best tool on the market when it comes to part morphing using deformations computed by numeric simulation or generated by comparison with a digitized shape. It is widely used for tooling compensation or to build "as-is" models from "as-designed", but also in a number of other domains in all sorts of industries.
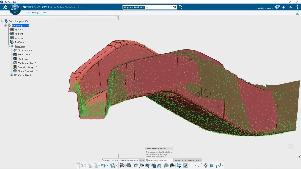
This second video shows a more difficult situation, where the morphing to apply has to be generated from a 3D scan of a real
part. It shows the benefit of the full integration with CATIA Reverse Engineering applications and the unique advanced features which allow to get a high quality result event though the input digitized data is not so good.Do not hesitate to contact the support team (@DC and myself) if you want to know more or need assistance on your projects.
Reverse Enginnering Virtual to Real Shape Morphing tooling
