For this video, I’m combing CATIA Imagine and Shape with CATIA Part Design to describe a creative engineering design solution.
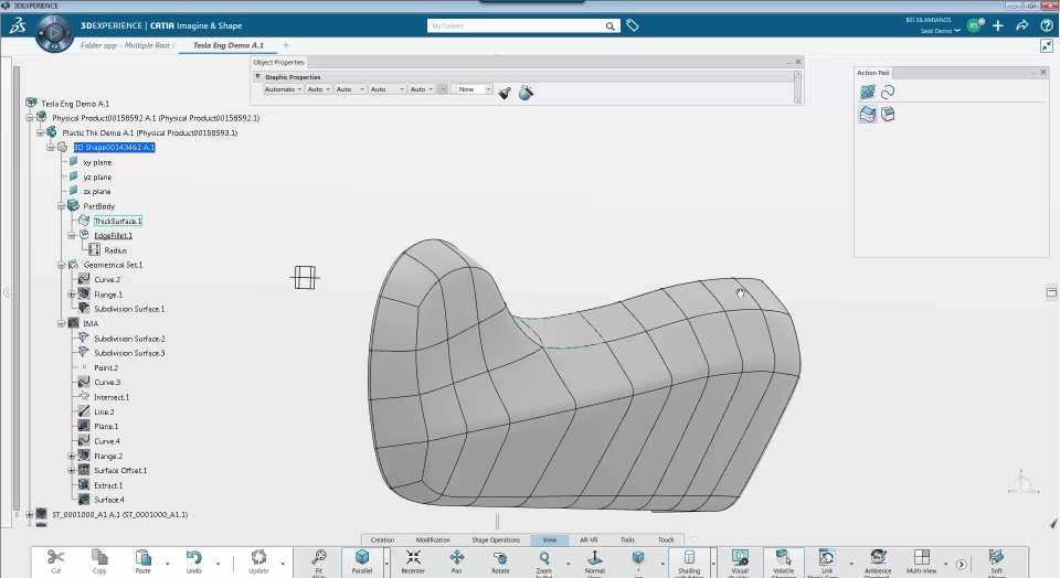
Imagine freely sculpting a component in Imagine an shape to explore a concept or idea, all while engineering the B-Side of that shape simultaneously.
In a nut shell folks… You can build your quick closed surface concept using Imagine and Shape, then add material thickness, ribs, bosses, dog houses, etc, to complete the B-Side work of your component in CATIA Part Design. Last, quickly and easily modify the (IMA) subdivision surface, like in my video, to continue exploring or to enjoy quick and simple feasibility modifications of your component, your subdivision surfaced part immediately updates, and so does all your B-Side work.
Enjoy the powerful process.
