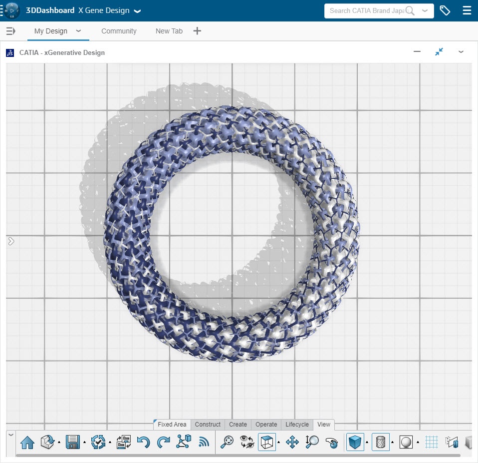
This one is complex. still WIP. modeling not optimized. but I kind of like the result already. hoping community members as well.
I have in mind to make a series of post with variations of this model (adding torsadoes, removing or changing the transition, adding Bezier connecting curves, pushing the performance to higher number of tiles). possibly some renderings.
anyway, high respect to Xgen project team (R&D and experts).
