Hello Community members,
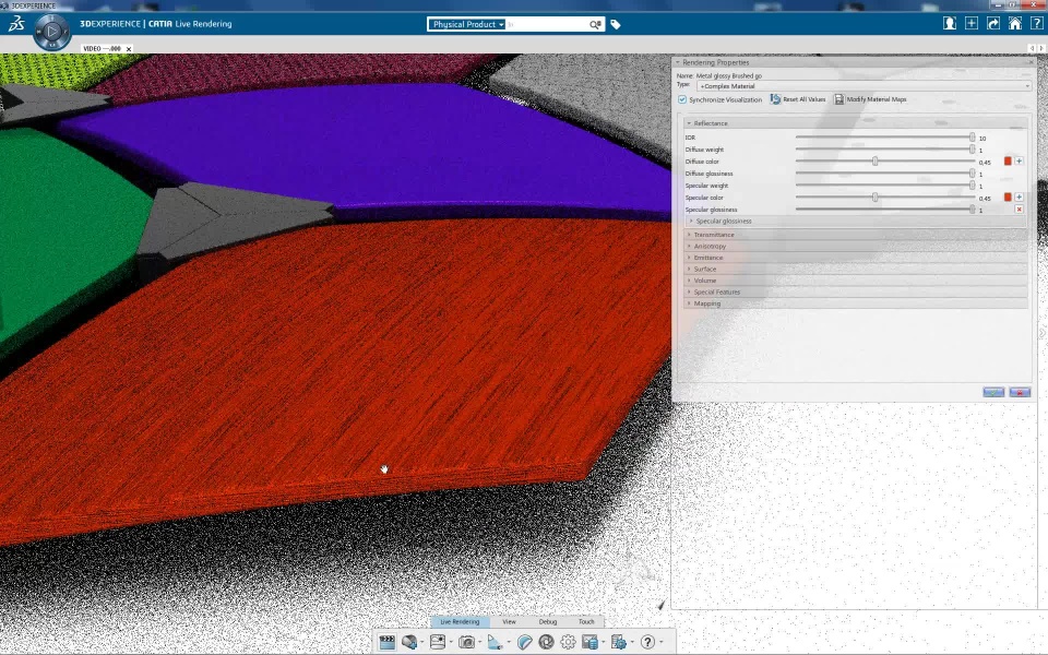
I share with you this video demonstrating how to create "+" material:
- Modifying colors and textures
- Import different texture
- Change parameters in ray-tracing or real-time mode
<<< Video
You can download the Colorful pack, with more than 200 "+" materials here: https://swym.3ds.com/#post:38098
Have fun with it and share you rendering here!
