Experience the future of haircare with my CATIA-designed comb! Engineered for durability and co ...
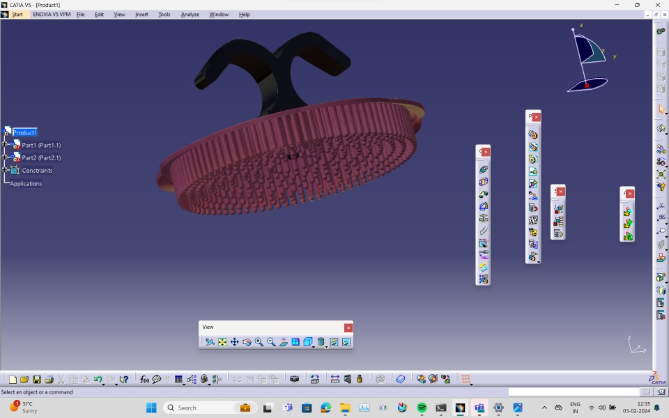
Experience the future of haircare with my CATIA-designed comb! Engineered for durability and comfort, its sleek design minimizes breakage and static, ensuring smooth results with every stroke.