Turn ideas into reality
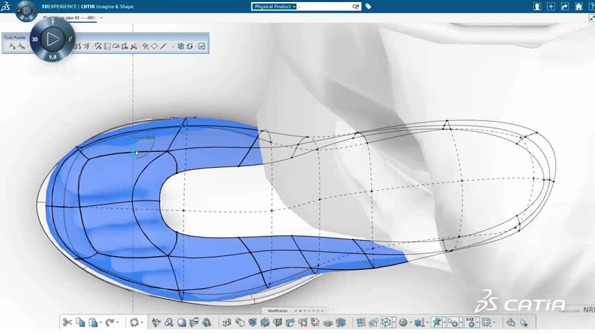
Online-E-seminar / CATIA Creative design workflow with the gingko running-shoe
Discover how a team in the sports industry has developed the ‘Gingko’ shoes, collaborating across different roles, making the right decisions while reducing development time and costs.
Watch this webinar to discover the complete and integrated industrial design workflow of a shoe including:
- shape design,
- styling,
- and surfacing
This unified industrial design workflow solution is intuitive and easy to use. It is tailored to teams who need to imagine, create, manipulate, explore, and validate more ideas.
With such solution, design teams can create the right design faster by harnessing accurate information and correctly predicting the customer experience. Discover how a consumer goods company approaches product development from ideation to market launch.
