3D
EXPERIENCE |
3DSwym
CATIA User Community
EN
English
Français
Deutsch
Español
Èeština
Italiano
日本語
한국어
Português Brasileiro
Pусский
简体中文
繁體中文
Polski
|
Log in
Communities
CATIA User Community
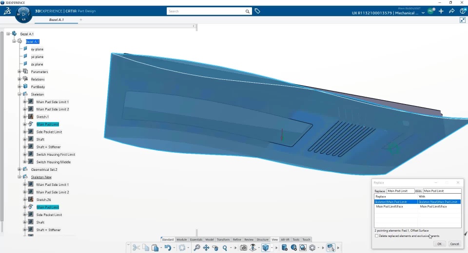
Hybrid Design - Replace Surface
Hybrid Design - Replace Surface
AD
AD
2024-03-11
CATIA User Community